Suppr超能文献

D-丝氨酸在β-淀粉样蛋白依赖性病理生理学中的早期参与。

Early involvement of D-serine in β-amyloid-dependent pathophysiology.

作者信息

Billard J-M, Ploux E, Largilliere S, Corvaisier S, Gorisse-Hussonnois L, Radzishevsky I, Wolosker H, Freret T

机构信息

Normandie University, UNICAEN, INSERM, GIP CYCERON, COMETE, Caen, France.

UNICAEN COMETE, INSERM UMR S-1075, GIP CYCERON, Bat GMPc, Campus Horowitz, Bd Henri Becquerel, Caen, CS14032, France.

出版信息

Cell Mol Life Sci. 2025 Apr 28;82(1):179. doi: 10.1007/s00018-025-05691-z.

Abstract

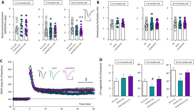
The N-methyl-D-aspartate subtype of glutamate receptors (NMDAR) is a key regulator of brain plasticity encoding learning and memory. In addition to glutamate, NMDAR activation requires the binding of the co-agonist D-serine. The beta-amyloid (Aß) peptide which accumulates in Alzheimer's disease (AD), affects the D-serine-dependent NMDAR activation in vitro, but whether this alteration would significantly contribute to AD-related pathophysiology and memory deficits remains unclear. Herein, we report a decrease in the maximal pool of recruitable NMDAR and in the expression of NMDAR-dependent long-term potentiation together with impaired basal neurotransmission at CA3/CA1 synapses from hippocampal slices of 5xFAD mouse, an AD-related model with elevated Aß levels. The NMDAR synaptic impairments develop from 1.5 to 2 months of age with the initial rise of Aß and is correlated to a transient increase in D-serine levels. Deficits in working and spatial memories as well as cognitive flexibility then occurred in 10-12 months-old animals. Importantly, the NMDA-related synaptic deregulations (but not the altered basal neurotransmission) and behavioral impairments (working and cognitive flexibility) are prevented or reduced (spatial memory) in 5xFAD mice devoid of D-serine after genetic deletion of its synthesis enzyme serine racemase. Altogether, these results therefore provide in vivo evidence for the implication of D-serine at least in the early pathogenic signatures of AD driven by the increase in amyloid load suggesting that the recent proposal of preventive therapy of AD by administration of the precursor L-serine remains questionable.

摘要

谷氨酸受体的N-甲基-D-天冬氨酸亚型(NMDAR)是编码学习和记忆的大脑可塑性的关键调节因子。除谷氨酸外,NMDAR的激活还需要共激动剂D-丝氨酸的结合。在阿尔茨海默病(AD)中积累的β-淀粉样蛋白(Aβ)肽在体外影响D-丝氨酸依赖性NMDAR的激活,但这种改变是否会显著促成AD相关的病理生理学和记忆缺陷仍不清楚。在此,我们报告了5xFAD小鼠(一种Aβ水平升高的AD相关模型)海马切片CA3/CA1突触处可招募的NMDAR最大池减少、NMDAR依赖性长时程增强的表达减少以及基础神经传递受损。NMDAR突触损伤在1.5至2个月大时随着Aβ的最初升高而出现,并且与D-丝氨酸水平的短暂升高相关。然后,10至12个月大的动物出现工作记忆、空间记忆以及认知灵活性方面的缺陷。重要的是,在其合成酶丝氨酸消旋酶基因缺失后缺乏D-丝氨酸的5xFAD小鼠中,NMDA相关的突触失调(但不是改变的基础神经传递)和行为损伤(工作记忆和认知灵活性)得到预防或减轻(空间记忆)。总之,这些结果因此提供了体内证据,表明D-丝氨酸至少参与了由淀粉样蛋白负荷增加驱动的AD早期致病特征,这表明最近提出的通过给予前体L-丝氨酸预防AD治疗的建议仍然值得怀疑。

https://cdn.ncbi.nlm.nih.gov/pmc/blobs/40df/12037454/8a8f2b580059/18_2025_5691_Fig1_HTML.jpg

文献AI研究员

20分钟写一篇综述,助力文献阅读效率提升50倍。

立即体验

用中文搜PubMed

大模型驱动的PubMed中文搜索引擎

马上搜索

文档翻译

学术文献翻译模型,支持多种主流文档格式。

立即体验