Suppr超能文献

血小板衍生生长因子D(PDGFD)作为急性髓系白血病一种有前景的诊断生物标志物的生物信息学分析及实验验证

A bioinformatics analysis and experimental validation of PDGFD as a promising diagnostic biomarker for acute myeloid leukemia.

作者信息

Yang Lulu, Ren Shuangshuang, Lou Lijiang, He Jiasu, Huang Qianlei, Wu Xiaojin, Zhao Ranran

机构信息

Department of Hematology, Ninghai First Hospital, Ningbo, 315600, Zhejiang, China.

Department of Ultrasound, Dongyang People's Hospital, Jinhua, 322100, Zhejiang, China.

出版信息

Sci Rep. 2025 Apr 28;15(1):14862. doi: 10.1038/s41598-025-99038-0.

Abstract

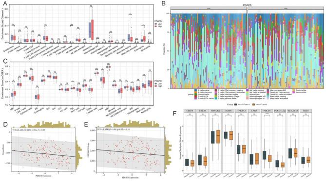
Acute myeloid leukemia (AML) is a malignant blood cancer resulting from leukemia stem cells (LSCs) supplanting normal stem cells. Platelet-derived growth factors (PDGFs) are important for LSCs but have not been studied in the development of AML. In this study, transcriptome data of PDGFs were sourced from The Cancer Genome Atlas (TCGA) and GTEx databases, and relevant differential expression and prognosis analysis were performed using R software packages and online tools (UCSC-Xena Shiny tools, GEPIA2, Kaplan-Meier Plotter databases, etc.). Then, we focused on PDGFD expression in AML, along with its clinical and diagnostic importance, drug resistance studies, and association with immunotherapy. The real-time quantitative polymerase chain reaction (RT-qPCR) was performed to verify the expression and clinical characteristics of PDGFD. Analyses of public data and clinical samples revealed that PDGFD expression was upregulated compared with other PDGF genes, and only this upregulation was associated with poor prognosis in AML. High expression of PDGFD showed a significant positive correlation with intermediate-high cytogenetic risk, NPM1 mutation, FLT3-ITD mutation, and unfavorable prognosis. ROC curve analysis indicated that PDGFD holds substantial diagnostic potential for AML patients. Functional enrichment analysis revealed the role of PDGFD in calcium and Rap1 signaling pathways. Additionally, PDGFD expression exhibited a significant positive correlation with natural killer cells and dendritic cells. Furthermore, we propose that MiR-203-3p targeting PDGFD has potential anti-leukemic effects in AML. In conclusion, PDGFD serves as a possible diagnostic and prognostic biomarker, as well as a target for cellular immunotherapy in AML.

摘要

急性髓系白血病(AML)是一种恶性血液癌症,由白血病干细胞(LSC)取代正常干细胞所致。血小板衍生生长因子(PDGF)对LSC很重要,但尚未在AML的发生发展中得到研究。在本研究中,PDGF的转录组数据来自癌症基因组图谱(TCGA)和基因型组织表达(GTEx)数据库,并使用R软件包和在线工具(UCSC-Xena Shiny工具、GEPIA2、Kaplan-Meier Plotter数据库等)进行了相关的差异表达和预后分析。然后,我们重点研究了PDGFD在AML中的表达及其临床和诊断意义、耐药性研究以及与免疫治疗的关联。采用实时定量聚合酶链反应(RT-qPCR)验证PDGFD的表达及临床特征。对公共数据和临床样本的分析表明,与其他PDGF基因相比,PDGFD的表达上调,且只有这种上调与AML的不良预后相关。PDGFD的高表达与中高细胞遗传学风险、NPM1突变、FLT3-ITD突变及不良预后呈显著正相关。ROC曲线分析表明,PDGFD对AML患者具有很大的诊断潜力。功能富集分析揭示了PDGFD在钙和Rap1信号通路中的作用。此外,PDGFD的表达与自然杀伤细胞和树突状细胞呈显著正相关。此外,我们提出靶向PDGFD的MiR-203-3p在AML中具有潜在的抗白血病作用。总之,PDGFD可能作为AML的诊断和预后生物标志物,以及细胞免疫治疗的靶点。

https://cdn.ncbi.nlm.nih.gov/pmc/blobs/293f/12037738/f0568a775a77/41598_2025_99038_Fig1_HTML.jpg

文献AI研究员

20分钟写一篇综述,助力文献阅读效率提升50倍。

立即体验

用中文搜PubMed

大模型驱动的PubMed中文搜索引擎

马上搜索

文档翻译

学术文献翻译模型,支持多种主流文档格式。

立即体验