Suppr超能文献

载脂蛋白E的募集促进单纯疱疹病毒1的附着和释放。

Recruitment of apolipoprotein E facilitates Herpes simplex virus 1 attachment and release.

作者信息

Liu Lifeng, Bano Fouzia, Conca Dario Valter, Thorsteinsson Konrad, Jayaweera Sanduni Wasana, Avinens Damien, Pace Hudson, Lövheim Hugo, Olofsson Anders, Bally Marta

机构信息

Department of Clinical Microbiology, Umeå University, Umeå, Sweden.

Wallenberg Centre for Molecular Medicine, Umeå University, Umeå, Sweden.

出版信息

Npj Viruses. 2025 Feb 22;3(1):13. doi: 10.1038/s44298-025-00099-9.

Abstract

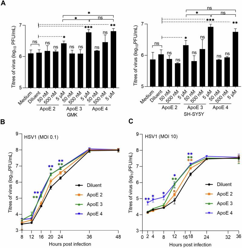
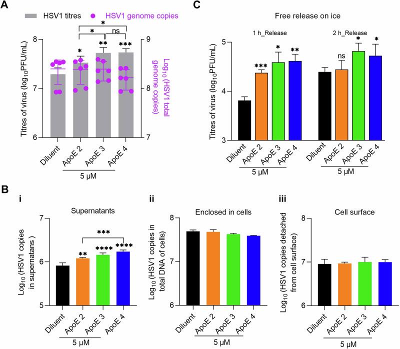
Human apolipoprotein E (ApoE) has been shown to play important roles during primary infection and pathogenesis of several viruses. Furthermore, epidemiological studies suggest that interactions between ApoE 4 and herpes simplex virus type-1 (HSV1) could associate with higher risk of Alzheimer's disease. Nevertheless, little is known about the ApoE-HSV1 interactions at molecular levels. Here, we investigate the effects of ApoE on HSV1 infection in vitro. Our results show that ApoE promotes HSV1 growth, which is attributed to the incorporation of ApoE into HSV1 particles. Using both biological and biophysical approaches, we conclude that ApoE-coated HSV1 demonstrates a more efficient attachment to and faster release from the cell surface. Mechanistic studies reveal that ApoE modifies HSV1 interactions with heparan sulfate, thereby modulating interactions between HSV1 and the cell surface. Overall, our results provide new insights into the roles of ApoE during HSV1 infections which may inspire future studies on Alzheimer's disease etiology.

摘要

人类载脂蛋白E(ApoE)已被证明在几种病毒的初次感染和发病机制中发挥重要作用。此外,流行病学研究表明,ApoE 4与1型单纯疱疹病毒(HSV1)之间的相互作用可能与患阿尔茨海默病的较高风险相关。然而,在分子水平上,人们对ApoE-HSV1相互作用知之甚少。在此,我们研究了ApoE在体外对HSV1感染的影响。我们的结果表明,ApoE促进HSV1生长,这归因于ApoE掺入HSV1颗粒。使用生物学和生物物理方法,我们得出结论,ApoE包被的HSV1表现出更有效地附着于细胞表面并更快地从细胞表面释放。机制研究表明,ApoE改变了HSV1与硫酸乙酰肝素的相互作用,从而调节了HSV1与细胞表面之间的相互作用。总体而言,我们的结果为ApoE在HSV1感染期间的作用提供了新的见解,这可能会激发未来对阿尔茨海默病病因学的研究。

https://cdn.ncbi.nlm.nih.gov/pmc/blobs/bddb/11846946/f52e09efae21/44298_2025_99_Fig1_HTML.jpg

文献AI研究员

20分钟写一篇综述,助力文献阅读效率提升50倍。

立即体验

用中文搜PubMed

大模型驱动的PubMed中文搜索引擎

马上搜索

文档翻译

学术文献翻译模型,支持多种主流文档格式。

立即体验