Suppr超能文献

2024年8月至11月,意大利布雷西亚,幼儿中肠道病毒D68爆发。

Outbreak of Enterovirus D68 in Young Children, Brescia, Italy, August to November 2024.

作者信息

Messali Serena, Bertelli Anna, Dotta Laura, Giovanetti Marta, Sclavi Leonardo, Venneri Giulia, Ciccozzi Massimo, Badolato Raffaele, Caruso Arnaldo, Caccuri Francesca

机构信息

Section of Microbiology, Department of Molecular and Translational Medicine, University of Brescia, Brescia, Italy.

Institute of Microbiology, ASST-Spedali Civili, Brescia, Brescia, Italy.

出版信息

J Med Virol. 2025 May;97(5):e70372. doi: 10.1002/jmv.70372.

Abstract

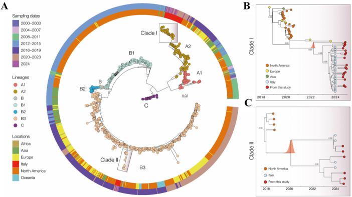
Enterovirus D68 (EV-D68) is responsible for a plethora of clinical manifestations ranging from asymptomatic infections to severe respiratory symptoms and neurological disorders. EV-D68 was first detected in children with pneumonia in 1962 and, from then, only sporadic cases were reported until 2014, when outbreaks were notified across the world. After the withdrawal of preventive measures against SARS-CoV-2, a significant increase in EV-D68 infections has been reported in 2021-2022. A surveillance program to evaluate the incidence of enterovirus/rhinovirus (EV/RV) infections was implemented at the Brescia Civic Hospital, Italy. Fifty-five EV/RV-positive respiratory samples, belonging to pediatric patients, were subjected to NGS. We observed that 61.8% of samples were positive for EV, with EV-D68 as the most prevalent genotype predominantly detected between August and November 2024. Phylogenetic analysis revealed that EV-D68 sequences formed two monophyletic clades corresponding to the A2 and B3 lineages, highlighting their recent introduction in Italy. Interestingly, 40% of pediatric EV-D68 infections were detected with at least one other EV/RV. Our study highlights the crucial role played by genomic surveillance of respiratory infections to monitor the circulation of emerging and re-emerging viruses, as well as their evolution. This will be fundamental to enable prompt intervention strategies.

摘要

肠道病毒D68(EV-D68)可导致多种临床表现,从无症状感染到严重的呼吸道症状和神经疾病。1962年,EV-D68首次在肺炎患儿中被检测到,从那时起,直到2014年全球通报出现疫情之前,仅报告过零星病例。在针对严重急性呼吸综合征冠状病毒2(SARS-CoV-2)的预防措施取消后,2021年至2022年期间报告的EV-D68感染显著增加。意大利布雷西亚市立医院实施了一项监测计划,以评估肠道病毒/鼻病毒(EV/RV)感染的发生率。对55份属于儿科患者的EV/RV阳性呼吸道样本进行了二代测序(NGS)。我们观察到,61.8%的样本EV呈阳性,其中EV-D68是最常见的基因型,主要在2024年8月至11月期间被检测到。系统发育分析表明,EV-D68序列形成了两个单系分支,分别对应A2和B3谱系,突出了它们最近在意大利的传入。有趣的是,40%的儿科EV-D68感染是与至少一种其他EV/RV共同检测到的。我们的研究强调了呼吸道感染基因组监测在监测新出现和再次出现的病毒传播及其进化方面所起的关键作用。这对于实施及时的干预策略至关重要。

https://cdn.ncbi.nlm.nih.gov/pmc/blobs/0746/12038777/c3845542105e/JMV-97-e70372-g001.jpg

文献AI研究员

20分钟写一篇综述,助力文献阅读效率提升50倍。

立即体验

用中文搜PubMed

大模型驱动的PubMed中文搜索引擎

马上搜索

文档翻译

学术文献翻译模型,支持多种主流文档格式。

立即体验