Suppr超能文献

一种对……具有意外杀菌活性的反义寡聚物缀合物。

An antisense oligomer conjugate with unpredicted bactericidal activity against .

作者信息

Cosi Valentina, Jung Jakob, Popella Linda, Ponath Falk, Ghosh Chandradhish, Barquist Lars, Vogel Jörg

机构信息

Helmholtz Institute for RNA-based Infection Research (HIRI), Helmholtz Centre for Infection Research (HZI), Würzburg, Germany.

RNA Biology Group, Institute for Molecular Infection Biology (IMIB), University of Würzburg RNA Biology Group, Würzburg, Germany.

出版信息

mBio. 2025 Jun 11;16(6):e0052425. doi: 10.1128/mbio.00524-25. Epub 2025 Apr 29.

Abstract

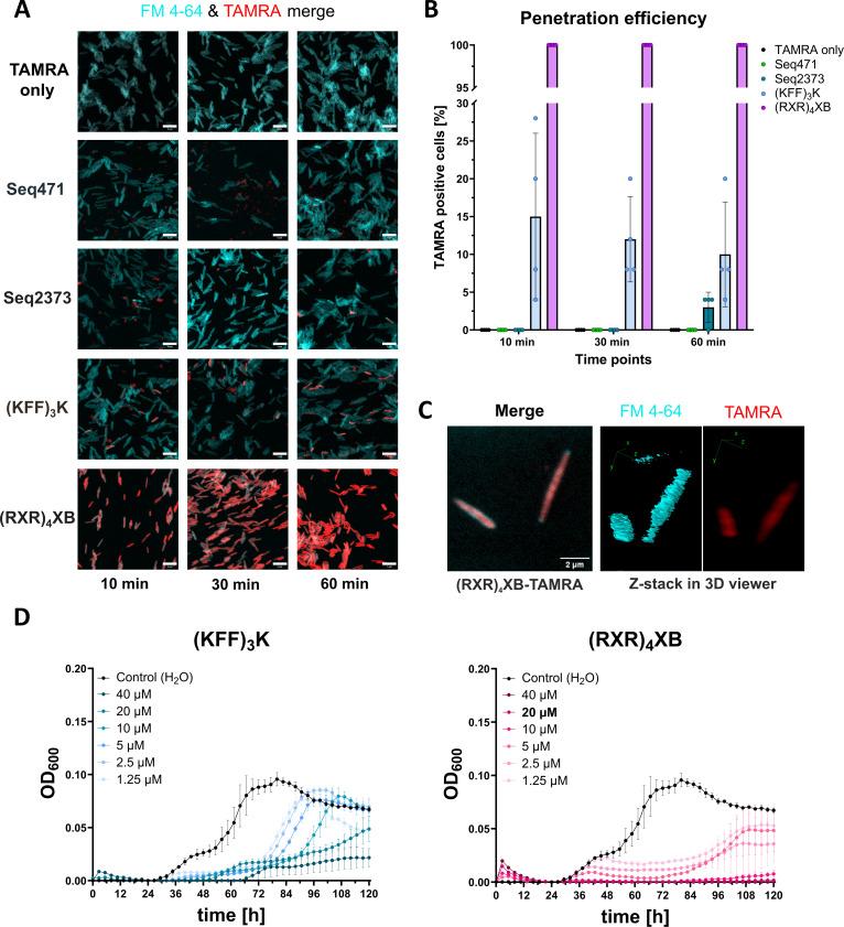
Fusobacteria are commensal members of the oral microbiome that can spread from their primary niche and colonize distal sites in the human body. Their enrichment in colorectal and breast cancer tissue has been associated with tumor growth, metastasis, and chemotherapeutic resistance. The use of non-selective antibiotics to remove fusobacteria impairs tumor progression, but prolonged application causes side effects, such as gastrointestinal problems and dysbiosis. Species-specific antisense antibiotics based on peptide nucleic acid (PNA) have shown efficacy in many gram-negative species, suggesting that antisense PNAs may also enable a tailored depletion of fusobacteria. Here, we have investigated the antibacterial potential of cell-penetrating peptide (CPP)-PNA conjugates targeting the mRNA of putative essential genes in . Unexpectedly, we observed no growth inhibition with any of the target-specific PNAs but identified a non-targeting control CPP-PNA [FUS79, (RXR)XB-GACATAATTGT] as a potent growth inhibitor of . Our data suggest that the CPP and specific sequence features of FUS79 are responsible for its activity, rather than an antisense effect. Interestingly, FUS79 also inhibits the growth of five additional fusobacterial strains but not of subsp. (FNV). RNA-seq analysis indicates that FUS79 induces a membrane stress response in a vulnerable strain but not in FNV. Collectively, our attempt at developing antisense antibiotics for fusobacteria discovers a potent growth inhibitor, whose bactericidal effect appears independent of target-specific mRNA inhibition.IMPORTANCEEnrichment of at cancer sites is associated with increased tumor growth and metastasis. Antibiotic treatment to remove the bacteria was shown to change the course of cancer progression. Here, we explore first steps to establish peptide nucleic acids (PNAs) as specific antisense antibiotics, thereby laying the foundation for further development of antisense technology in fusobacteria. Although the CPP-PNA FUS79 was initially designed as a control, we observed that the compound was bactericidal for specific fusobacterial strains. Our results suggest that FUS79 might be able to selectively deplete fusobacterial strains from bacterial communities, offering a new perspective on fusobacterial removal at the tumor site.

摘要

梭杆菌是口腔微生物群的共生成员,可从其主要生态位扩散并定殖于人体的远端部位。它们在结直肠癌和乳腺癌组织中的富集与肿瘤生长、转移及化疗耐药性有关。使用非选择性抗生素清除梭杆菌会损害肿瘤进展,但长期应用会导致副作用,如胃肠道问题和菌群失调。基于肽核酸(PNA)的物种特异性反义抗生素已在许多革兰氏阴性菌中显示出疗效,这表明反义PNA也可能实现对梭杆菌的针对性清除。在此,我们研究了靶向假定必需基因mRNA的细胞穿透肽(CPP)-PNA缀合物的抗菌潜力。出乎意料的是,我们未观察到任何靶向特异性PNA对其生长的抑制作用,但鉴定出一种非靶向对照CPP-PNA [FUS79,(RXR)XB-GACATAATTGT] 是其有效的生长抑制剂。我们的数据表明,FUS79的CPP和特定序列特征是其活性的原因,而非反义效应。有趣的是,FUS79还抑制另外五种梭杆菌菌株的生长,但不抑制具核梭杆菌亚种(FNV)的生长。RNA测序分析表明,FUS79在敏感的具核梭杆菌菌株中诱导膜应激反应,但在FNV中不诱导。总体而言,我们开发梭杆菌反义抗生素的尝试发现了一种有效的生长抑制剂,其杀菌作用似乎独立于靶向特异性mRNA抑制。重要性梭杆菌在癌症部位的富集与肿瘤生长和转移增加有关。已证明用抗生素治疗清除这些细菌会改变癌症进展过程。在此,我们探索将肽核酸(PNA)确立为特异性反义抗生素的初步步骤,从而为梭杆菌反义技术的进一步发展奠定基础。尽管CPP-PNA FUS79最初设计为对照,但我们观察到该化合物对特定梭杆菌菌株具有杀菌作用。我们的结果表明,FUS79可能能够从细菌群落中选择性清除梭杆菌菌株,为肿瘤部位梭杆菌的清除提供了新视角。

https://cdn.ncbi.nlm.nih.gov/pmc/blobs/e965/12153356/4a6b5621cd33/mbio.00524-25.f001.jpg

文献AI研究员

20分钟写一篇综述,助力文献阅读效率提升50倍。

立即体验

用中文搜PubMed

大模型驱动的PubMed中文搜索引擎

马上搜索

文档翻译

学术文献翻译模型,支持多种主流文档格式。

立即体验