Suppr超能文献

阿戈美拉汀通过抑制慢性社会挫败应激模型中海马体的氧化应激来减轻抑郁样行为。

Agomelatine Alleviates Depressive-like Behaviors by Suppressing Hippocampal Oxidative Stress in the Chronic Social Defeat Stress Model.

作者信息

Zhu Yan, Li Ye, Yu Zhaoying, Chen Xiao, Lan Tian, Wang Meijian, Yu Shuyan

机构信息

Department of Physiology, School of Basic Medical Sciences, Cheeloo College of Medicine, Shandong University, Jinan 250012, China.

Department of Endocrinology, Qilu Hospital, Shandong University, Qingdao, 758 Hefei Road, Qingdao 266035, China.

出版信息

Antioxidants (Basel). 2025 Mar 28;14(4):410. doi: 10.3390/antiox14040410.

Abstract

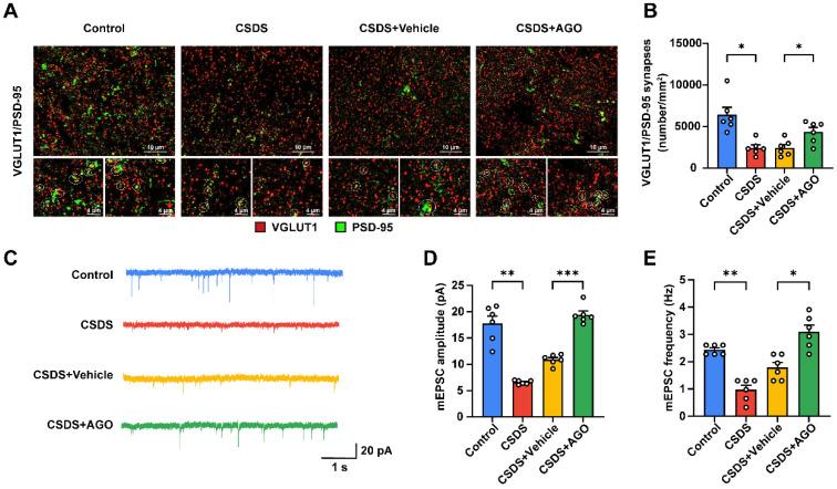
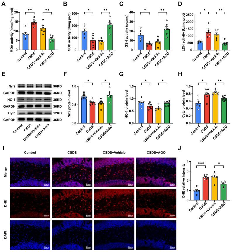
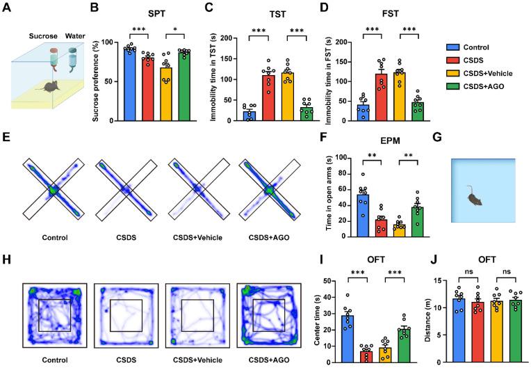
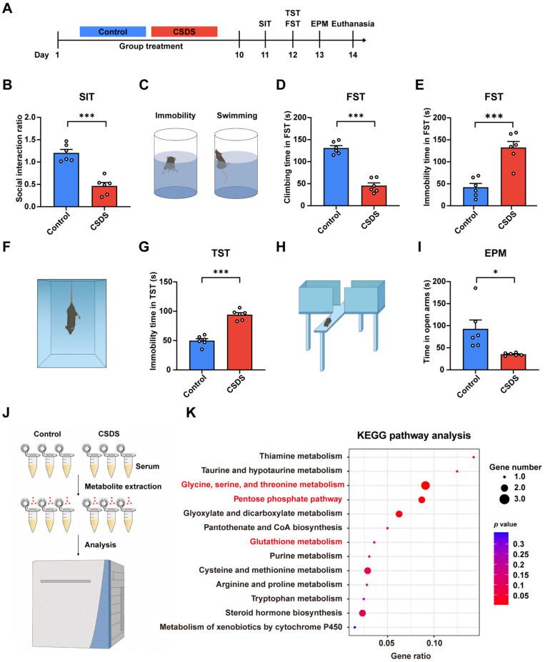
Major depressive disorder (MDD) is a common psychiatric disorder characterized by significant mood disturbances and cognitive impairments. Chronic stress, particularly social defeat stress, plays a crucial role in the etiology of depression, with oxidative stress being a pivotal factor in its pathophysiology. Consequently, identifying effective strategies to mitigate oxidative stress and prevent the progression of depression is of paramount importance. Agomelatine, an atypical antidepressant with melatonergic and serotonergic properties, has shown promise in treating MDD due to its unique mechanisms of action. In this study, we aimed to investigate whether agomelatine could ameliorate behavioral deficits in a chronic social defeat stress (CSDS) mouse model. CSDS mice were administered agomelatine (50 mg/kg, intraperitoneally) and exhibited significant reductions in both anxiety-like and depressive-like behaviors in behavioral tests. Further analysis revealed that agomelatine treatment effectively reduced oxidative damage in the hippocampus of CSDS mice. Additionally, agomelatine attenuated mitochondrial dysfunction and restored synaptic plasticity, as evidenced by an increased density of excitatory synapses and enhanced neuronal activity. These findings suggest that agomelatine may exert therapeutic effects by reducing oxidative stress, preserving mitochondrial function, and enhancing synaptic plasticity, providing new insights into its potential as a treatment for chronic social defeat stress-induced depression.

摘要

重度抑郁症(MDD)是一种常见的精神疾病,其特征为显著的情绪障碍和认知损害。慢性应激,尤其是社会挫败应激,在抑郁症的病因中起关键作用,氧化应激是其病理生理学中的一个关键因素。因此,确定减轻氧化应激和预防抑郁症进展的有效策略至关重要。阿戈美拉汀是一种具有褪黑素能和血清素能特性的非典型抗抑郁药,因其独特的作用机制在治疗MDD方面显示出前景。在本研究中,我们旨在调查阿戈美拉汀是否能改善慢性社会挫败应激(CSDS)小鼠模型中的行为缺陷。给CSDS小鼠腹腔注射阿戈美拉汀(50毫克/千克),在行为测试中,小鼠的焦虑样和抑郁样行为均显著减少。进一步分析表明,阿戈美拉汀治疗有效降低了CSDS小鼠海马体中的氧化损伤。此外,阿戈美拉汀减轻了线粒体功能障碍并恢复了突触可塑性,兴奋性突触密度增加和神经元活动增强证明了这一点。这些发现表明,阿戈美拉汀可能通过降低氧化应激、维持线粒体功能和增强突触可塑性发挥治疗作用,为其作为慢性社会挫败应激诱导的抑郁症治疗方法的潜力提供了新的见解。

https://cdn.ncbi.nlm.nih.gov/pmc/blobs/bb5e/12024063/a44615ff9658/antioxidants-14-00410-g001.jpg

文献AI研究员

20分钟写一篇综述,助力文献阅读效率提升50倍。

立即体验

用中文搜PubMed

大模型驱动的PubMed中文搜索引擎

马上搜索

文档翻译

学术文献翻译模型,支持多种主流文档格式。

立即体验