Suppr超能文献

基于单细胞和转录组数据,发现了骨肉瘤中的铁死亡和免疫格局。

Based on single-cell and transcriptome data, ferroptosis and the immunological landscape in osteosarcoma were discovered.

作者信息

Jiang Yingcun, Song Chao, Yan Jiyuan, Luo Liang, Gao Silong, Jiang Feng, Wei Zhangchao, Chen Jinwen, Liu Zongchao, Ge Jianhua

机构信息

Department of Orthopedics, The Affiliated Hospital (Zhongshan), Southwest Medical University, Luzhou, Sichuan, China.

Department of Orthopedics and Traumatology (Trauma and Bone-Setting), The Affiliated Traditional Chinese Medicine Hospital, Southwest Medical University, Luzhou, Sichuan, China.

出版信息

Discov Oncol. 2025 Apr 29;16(1):636. doi: 10.1007/s12672-025-02427-0.

Abstract

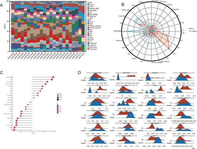
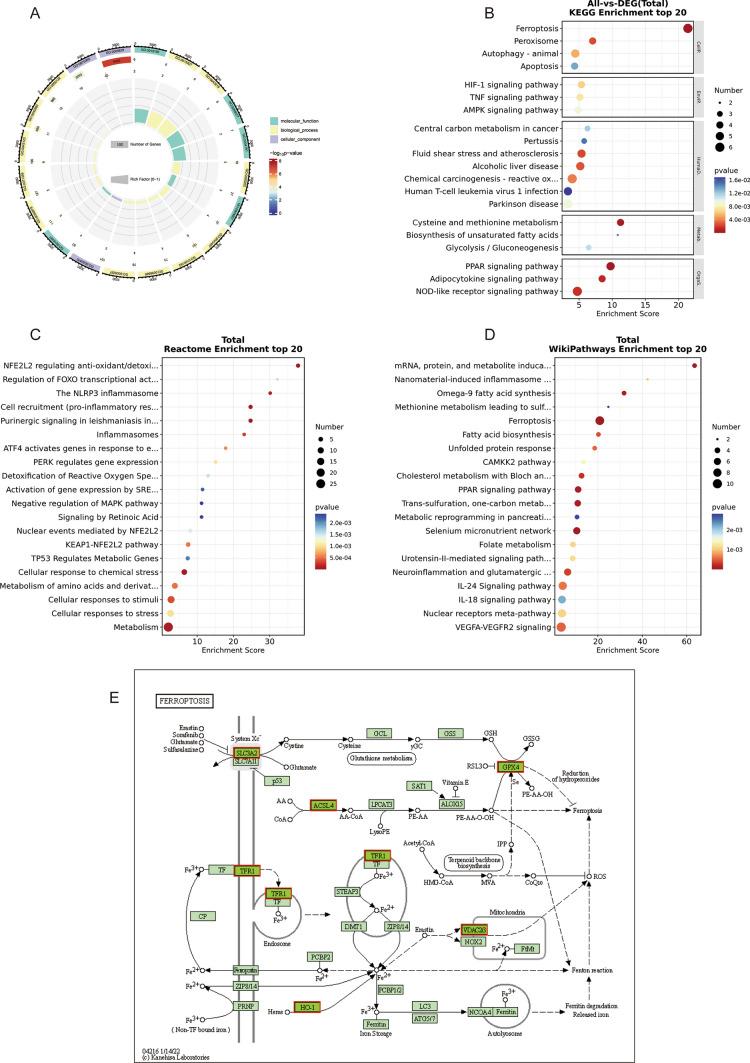
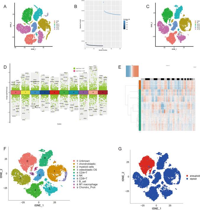
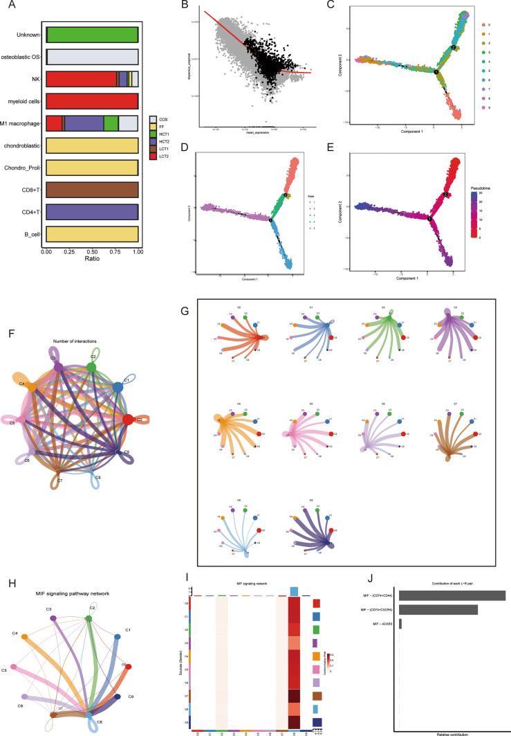
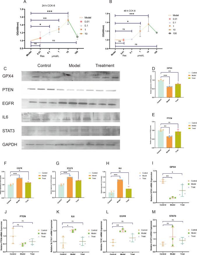
Ferroptosis has been demonstrated to have a significant role in osteosarcoma (OS), a highly aggressive and invasive malignant bone tumor. Nevertheless, the precise molecular mechanism underlying OS remains unknown. Understanding the makeup of the immune microenvironment in OS is crucial for its therapy, as the disease grows in the highly specialized, complex, and dynamic bone microenvironment. Resveratrol (Res) possesses anti-inflammatory, immunomodulatory, chemopreventive, antioxidant, and anticancer properties, it is unknown if it can modify ferroptosis to prevent OS. This time, using single-cell analysis and other bioinformatic studies, we will clarify the targets and composition of the immunological microenvironment of the ferroptosis process in OS, as well as the role of certain transcription factors in it. Ultimately, network pharmacology and vitro experiment have led to the initial identification of the molecular processes governing ferroptosis in OS, which are regulated by Res. The findings suggested the potential use of ALB, EGFR, GPX4, IL6, STAT3, and PTEN as OS prognostic and diagnostic biomarkers. Chondroblastic, myeloid cells, osteoblastic OS, CD4 + T, NK, CD8 + T, B cells, M1 macrophages, Chondro_Proli, etc. made up the majority of the immunological microenvironment of OS. The entire cellular trajectory demonstrates that immune cells infiltrating during the early stages of OS are mostly CD4 + T, NK, CD8 + T, B_cell, and M1 macrophages. This affects the development of myeloid cells and chondroblastic cells, which ultimately leads to the progression of highly malignant chondro cells to OS. Numerous pathways allow transcription factors including BCLAF1, MAF, SP1, TCF12, KLF11, and KMT2D to contribute to the development of tumors. Finally, by interacting with the aforementioned targets, cells, Res is thought to impede the evolution of OS. In conclusion, ferroptosis and alterations in the immunological milieu are significant factors in the development of OS, and Res may one day be employed as a therapeutic drug to treat OS.

摘要

铁死亡已被证明在骨肉瘤(OS)中起重要作用,骨肉瘤是一种具有高度侵袭性和转移性的恶性骨肿瘤。然而,OS潜在的精确分子机制仍不清楚。了解OS免疫微环境的构成对其治疗至关重要,因为该疾病在高度特殊、复杂且动态的骨微环境中发展。白藜芦醇(Res)具有抗炎、免疫调节、化学预防、抗氧化和抗癌特性,但它是否能通过调节铁死亡来预防OS尚不清楚。此次,我们通过单细胞分析和其他生物信息学研究,将阐明OS中铁死亡过程的免疫微环境的靶点和组成,以及某些转录因子在其中的作用。最终,网络药理学和体外实验初步确定了OS中铁死亡的分子过程,这些过程受Res调节。研究结果表明,白蛋白(ALB)、表皮生长因子受体(EGFR)、谷胱甘肽过氧化物酶4(GPX4)、白细胞介素6(IL6)、信号转导和转录激活因子3(STAT3)和第10号染色体缺失的磷酸酶及张力蛋白同源物(PTEN)有可能作为OS的预后和诊断生物标志物。软骨母细胞、髓样细胞、成骨细胞性OS、CD4 + T细胞、自然杀伤细胞(NK)、CD8 + T细胞、B细胞、M1巨噬细胞、软骨前体细胞等构成了OS免疫微环境的主要部分。整个细胞轨迹表明,在OS早期浸润的免疫细胞主要是CD4 + T细胞、NK细胞、CD8 + T细胞、B细胞和M1巨噬细胞。这影响了髓样细胞和成软骨细胞的发育,最终导致高恶性软骨细胞发展为OS。众多途径使包括BCLAF1、MAF、SP1、TCF12、KLF11和KMT2D在内的转录因子促进肿瘤的发展。最后,通过与上述靶点、细胞相互作用,Res被认为可阻碍OS的进展。总之,铁死亡和免疫微环境的改变是OS发生发展的重要因素,Res可能有朝一日被用作治疗OS的药物。

https://cdn.ncbi.nlm.nih.gov/pmc/blobs/9711/12040805/255e01ca9c5b/12672_2025_2427_Fig1_HTML.jpg

文献AI研究员

20分钟写一篇综述,助力文献阅读效率提升50倍。

立即体验

用中文搜PubMed

大模型驱动的PubMed中文搜索引擎

马上搜索

文档翻译

学术文献翻译模型,支持多种主流文档格式。

立即体验