Suppr超能文献

转化生长因子-β1通过减轻炎症反应促进坐骨神经损伤后的神经再生及功能恢复。

TGF-β1 Improves Nerve Regeneration and Functional Recovery After Sciatic Nerve Injury by Alleviating Inflammation.

作者信息

Jiang Maorong, Ding Zihan, Huang Yuxiao, Jiang Taoran, Xia Yiming, Gu Dandan, Gu Xi, Bai Huiyuan, Yao Dengbing

机构信息

School of Life Sciences, Key Laboratory of Neuroregeneration of Jiangsu and Ministry of Education, Co-Innovation Center of Neuroregeneration, Nantong University, No. 9 Seyuan Road, Nantong 226019, China.

Medical School of Nantong University, Nantong 226001, China.

出版信息

Biomedicines. 2025 Apr 3;13(4):872. doi: 10.3390/biomedicines13040872.

Abstract

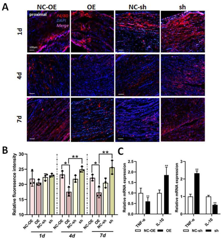
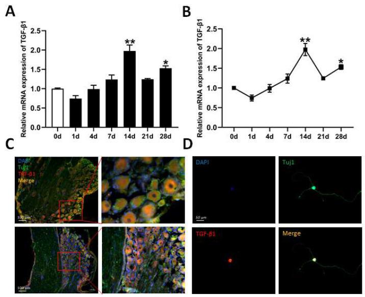
Peripheral nerves have a certain regenerative ability, but their repair and regeneration after injury is a complex process, usually involving a large number of genes and proteins. In a previous study, we analyzed the gene expression profile in rats after sciatic nerve injury and found significant changes in transforming growth factor-beta 1 (TGF-β1) expression, suggesting that TGF-β1 may be involved in the process of nerve regeneration after injury. : In this study, we first detected the time-course expression and localization of TGF-β1 in dorsal root ganglion (DRG) tissues in a rat sciatic nerve transection model via RT-qPCR. Secondly, we investigated the bioactive roles of TGF-β1 in primary cultured DRG neuron cells through a CCK8 assay, TUNEL assay, and immunofluorescence staining. Thirdly, we explored the neuroprotective roles of TGF-β1 in an in vivo model of sciatic nerve regeneration through morphological observation, behavioral, and electrophysiological tests, and a molecular biological measure. : We found that TGF-β1 expression was increased after injury and mainly located in the cytoplasm and nuclei of neuron cells in the DRG. TGF-β1 may regulate the viability, apoptosis, and neurite outgrowth of primary DRG neuron cells. In our in vivo model of sciatic nerve regeneration, TGF-β1 improved nerve regeneration and neuronal function recovery after sciatic nerve injury, alleviated the inflammatory response, and relieved neuropathic pain via the TGF-β1/smad2 pathway. : This study provides an experimental and theoretical basis for using TGF-β1 as a neuroprotective agent after peripheral nerve injury in clinical practice in the future.

摘要

周围神经具有一定的再生能力,但其损伤后的修复和再生是一个复杂的过程,通常涉及大量的基因和蛋白质。在先前的一项研究中,我们分析了坐骨神经损伤后大鼠的基因表达谱,发现转化生长因子-β1(TGF-β1)表达有显著变化,提示TGF-β1可能参与损伤后神经再生过程。:在本研究中,我们首先通过RT-qPCR检测了大鼠坐骨神经横断模型中背根神经节(DRG)组织中TGF-β1的时间进程表达和定位。其次,我们通过CCK8检测、TUNEL检测和免疫荧光染色研究了TGF-β1在原代培养的DRG神经元细胞中的生物活性作用。第三,我们通过形态学观察、行为学和电生理学测试以及分子生物学检测,探索了TGF-β1在坐骨神经再生体内模型中的神经保护作用。:我们发现损伤后TGF-β1表达增加,主要位于DRG神经元细胞的细胞质和细胞核中。TGF-β1可能调节原代DRG神经元细胞的活力、凋亡和神经突生长。在我们的坐骨神经再生体内模型中,TGF-β1改善了坐骨神经损伤后的神经再生和神经功能恢复,减轻了炎症反应,并通过TGF-β1/smad2途径缓解了神经性疼痛。:本研究为未来临床实践中使用TGF-β1作为周围神经损伤后的神经保护剂提供了实验和理论依据。

https://cdn.ncbi.nlm.nih.gov/pmc/blobs/037b/12024759/d3b93d8927b2/biomedicines-13-00872-g001.jpg

文献AI研究员

20分钟写一篇综述,助力文献阅读效率提升50倍。

立即体验

用中文搜PubMed

大模型驱动的PubMed中文搜索引擎

马上搜索

文档翻译

学术文献翻译模型,支持多种主流文档格式。

立即体验