Suppr超能文献

中性内肽酶和胰岛素降解酶在散发性阿尔茨海默病病因学中的作用

The Role of Neprilysin and Insulin-Degrading Enzyme in the Etiology of Sporadic Alzheimer's Disease.

作者信息

Morito Takahiro, Hashimoto Shoko, Takamura Risa, Watamura Naoto, Kakiya Naomasa, Fujioka Ryo, Mihara Naomi, Sekiguchi Misaki, Watanabe-Iwata Kaori, Kamano Naoko, Qi Mohan, Matsuba Yukio, Tsubuki Satoshi, Saito Takashi, Iwata Nobuhisa, Sasaguri Hiroki, Saido Takaomi C

机构信息

Laboratory for Proteolytic Neuroscience, RIKEN Center for Brain Science, Saitama 351-0198, Japan

Laboratory for Proteolytic Neuroscience, RIKEN Center for Brain Science, Saitama 351-0198, Japan.

出版信息

J Neurosci. 2025 Jun 4;45(23):e2152242025. doi: 10.1523/JNEUROSCI.2152-24.2025.

Abstract

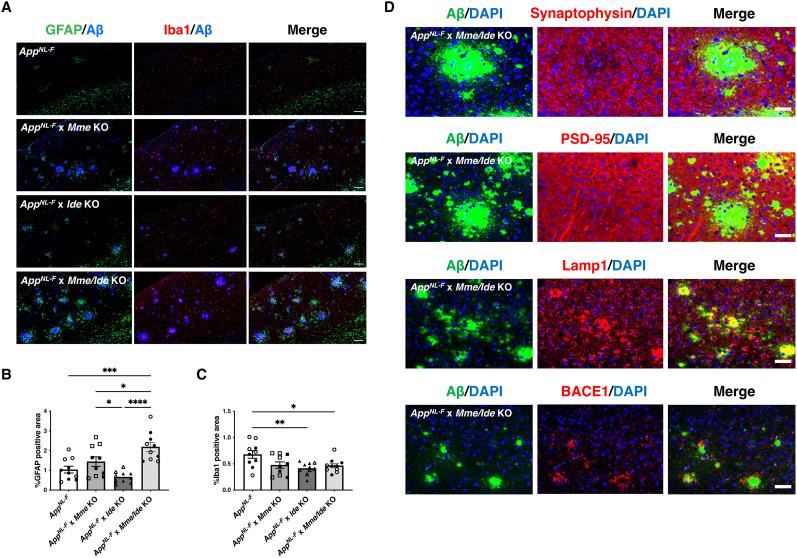
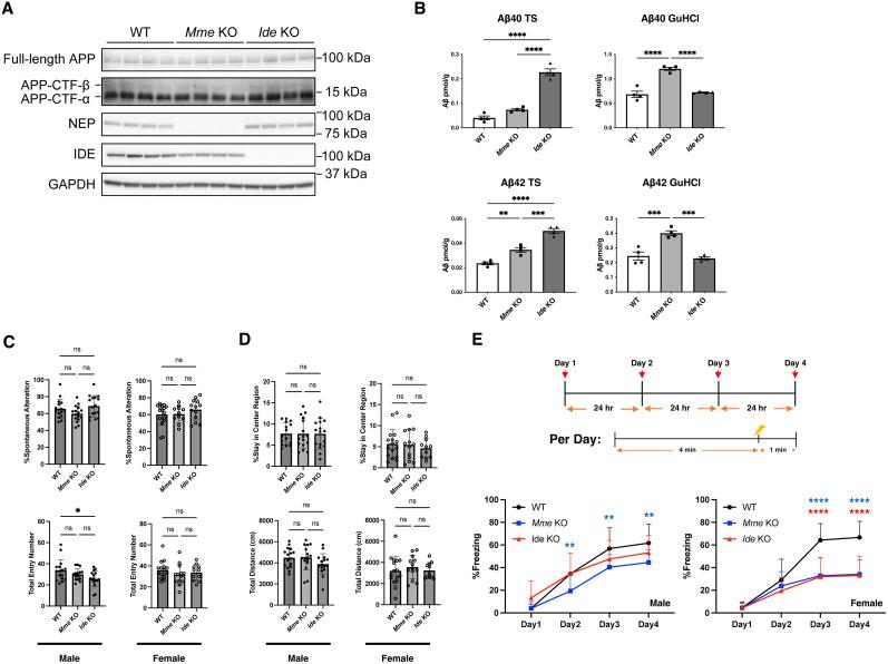
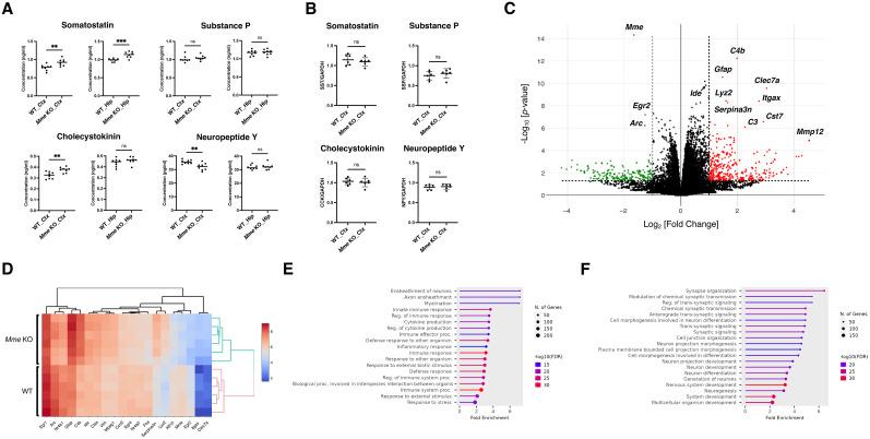
An age-dependent decline in the amyloid-β (Aβ)-degrading enzyme neprilysin (NEP) has been implicated in the pathogenesis of sporadic Alzheimer's disease (AD). Recently identified risk alleles in the NEP-coding gene further support its role in AD etiology. However, evidence for the impact of NEP on the pathophysiological progression of Aβ plaque formation, particularly in comparison with another Aβ-degrading enzyme, insulin-degrading enzyme (IDE), is still lacking. Furthermore, the functional impact of the NEP mutation, M8V, caused by the AD risk allele in the NEP gene, remains unexplored. Here we found that NEP deficiency in mice accelerates Aβ plaque formation more prominently than IDE deficiency in both male and female mice. Additionally, NEP/IDE double knock-out further exacerbated the plaque deposition of mice, demonstrating a synergistic effect between the two enzymes. We also revealed that the M8V mutation in NEP reduced extracellular Aβ degradation in SH-SY5Y neuroblastoma cells, not by impairing catalytic activity but by increasing phosphorylation at an intracellular serine residue. This alteration in phosphorylation decreases NEP localization on the cell surface and extracellular vesicles, thereby limiting extracellular Aβ degradation. These observations point to the role of aging-associated neprilysin decline in sporadic AD pathogenesis and endorse the strategy of upregulating neprilysin activity to treat preclinical AD.

摘要

淀粉样β蛋白(Aβ)降解酶中性内肽酶(NEP)随年龄增长而下降,这与散发性阿尔茨海默病(AD)的发病机制有关。最近在NEP编码基因中发现的风险等位基因进一步支持了其在AD病因学中的作用。然而,NEP对Aβ斑块形成的病理生理进展的影响,特别是与另一种Aβ降解酶胰岛素降解酶(IDE)相比,仍缺乏证据。此外,由NEP基因中的AD风险等位基因引起的NEP突变M8V的功能影响仍未得到探索。在这里,我们发现,在雄性和雌性小鼠中,NEP缺陷比IDE缺陷更显著地加速了Aβ斑块的形成。此外,NEP/IDE双敲除进一步加剧了小鼠的斑块沉积,表明这两种酶之间存在协同作用。我们还发现,NEP中的M8V突变减少了SH-SY5Y神经母细胞瘤细胞中细胞外Aβ的降解,这不是通过损害催化活性,而是通过增加细胞内丝氨酸残基的磷酸化来实现的。这种磷酸化的改变减少了NEP在细胞表面和细胞外囊泡上的定位,从而限制了细胞外Aβ的降解。这些观察结果指出了与衰老相关的中性内肽酶下降在散发性AD发病机制中的作用,并支持上调中性内肽酶活性以治疗临床前AD的策略。

https://cdn.ncbi.nlm.nih.gov/pmc/blobs/6430/12139590/38446ea1721d/jneuro-45-e2152242025-g001.jpg

文献AI研究员

20分钟写一篇综述,助力文献阅读效率提升50倍。

立即体验

用中文搜PubMed

大模型驱动的PubMed中文搜索引擎

马上搜索

文档翻译

学术文献翻译模型,支持多种主流文档格式。

立即体验