Suppr超能文献

BAP1缺失赋予葡萄膜黑色素瘤抗脂毒性能力。

BAP1 Loss Affords Lipotoxicity Resistance in Uveal Melanoma.

作者信息

Cunanan C J, Amirfallah A, Sanders A B, Gallant K C, Cavallo M R, Homer E A, El Naggar O S, Farnan J K, Romano G, Hope J L, Jackson J G, Hartsough E J

机构信息

Department of Pharmacology & Physiology, Drexel University College of Medicine, Philadelphia, Pennsylvania, USA.

Sidney Kimmel Comprehensive Cancer Center, Philadelphia, Pennsylvania, USA.

出版信息

Pigment Cell Melanoma Res. 2025 May;38(3):e70021. doi: 10.1111/pcmr.70021.

Abstract

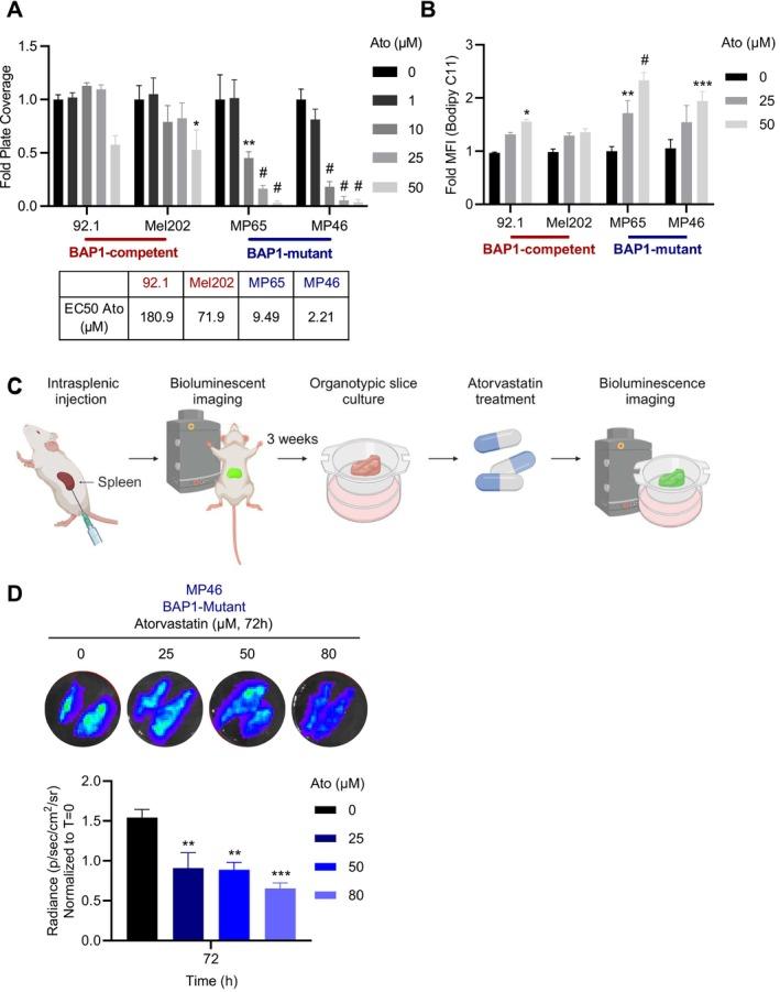
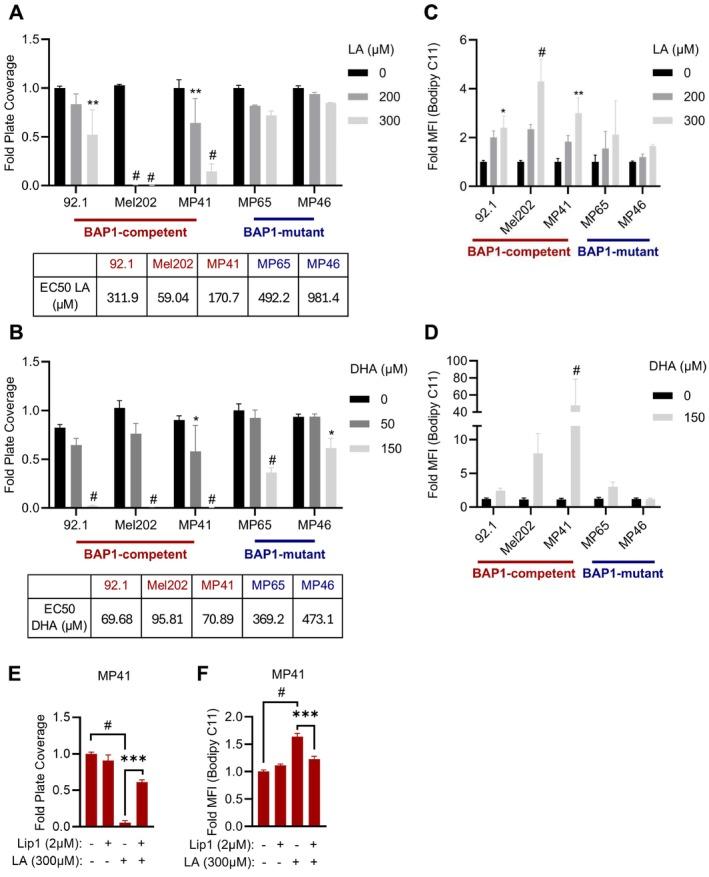
Uveal melanoma (UM) is an aggressive intraocular malignancy. Despite effective control of primary tumors, ~50% of UM patients develop metastases, with the liver being the predominant secondary site. BAP1 deficiency, present in ~80% of metastatic UM cases, is strongly associated with increased metastatic risk and poor prognosis. In silico analysis of UM patient samples suggests that reduced BAP1 is linked to enhanced expression of genes involved in fatty acid processing; therefore, we hypothesize that BAP1 deficiency primes UM cells for survival in the hepatic microenvironment by enhancing lipid tolerance and oxidative stress responses. Our findings demonstrate BAP1-mutant UM resist lipotoxicity, whereas BAP1-competent UM exhibit sensitivity due to lipid peroxide accumulation-a hallmark of ferroptotic-like stress, and a response that can be mitigated by ferroptosis inhibition. Using an ex vivo liver slice model, we found that disrupting lipid metabolism with atorvastatin, an HMG-CoA reductase inhibitor, reduced tumor burden of BAP1-mutant UM. Moreover, we demonstrate a positive correlation between BAP1 and an epigenetic regulator of lipid homeostasis, ASXL2. Notably, ASXL2 depletion in BAP1-competent UM phenocopies the lipotoxicity resistance observed in BAP1-mutant UM-an effect that may be mediated by altered PPAR expression. This study reveals a novel mechanism linking BAP1 expression to lipid sensitivity via ASXL2, providing insights into liver tropism and potential therapeutic avenues for metastatic uveal melanoma.

摘要

葡萄膜黑色素瘤(UM)是一种侵袭性眼内恶性肿瘤。尽管原发性肿瘤得到了有效控制,但约50%的UM患者会发生转移,肝脏是主要的转移部位。BAP1缺陷存在于约80%的转移性UM病例中,与转移风险增加和预后不良密切相关。对UM患者样本的计算机分析表明,BAP1减少与脂肪酸加工相关基因的表达增强有关;因此,我们假设BAP1缺陷通过增强脂质耐受性和氧化应激反应,使UM细胞在肝脏微环境中得以存活。我们的研究结果表明,BAP1突变的UM对脂毒性具有抗性,而具有BAP1功能的UM由于脂质过氧化物积累而表现出敏感性——这是铁死亡样应激的一个标志,并且这种反应可以通过抑制铁死亡来减轻。使用体外肝切片模型,我们发现用阿托伐他汀(一种HMG-CoA还原酶抑制剂)破坏脂质代谢可降低BAP1突变UM的肿瘤负担。此外,我们证明了BAP1与脂质稳态的表观遗传调节因子ASXL2之间存在正相关。值得注意的是,在具有BAP1功能的UM中敲低ASXL2可模拟在BAP1突变UM中观察到的脂毒性抗性——这种效应可能由PPAR表达改变介导。这项研究揭示了一种将BAP1表达与通过ASXL2介导的脂质敏感性联系起来的新机制,为转移性葡萄膜黑色素瘤的肝趋向性和潜在治疗途径提供了见解。

https://cdn.ncbi.nlm.nih.gov/pmc/blobs/6097/12040534/bf824408db52/PCMR-38-0-g002.jpg

文献AI研究员

20分钟写一篇综述,助力文献阅读效率提升50倍。

立即体验

用中文搜PubMed

大模型驱动的PubMed中文搜索引擎

马上搜索

文档翻译

学术文献翻译模型,支持多种主流文档格式。

立即体验