Suppr超能文献

从猪流行性腹泻病毒阳性样本中分离鉴定猪萨佩洛病毒及其在中国河南省的分子流行病学研究

Isolation and Characterization of Porcine Sapelovirus from the PDCoV-Positive Sample and Its Molecular Epidemiology in Henan Province, China.

作者信息

Zhang Yunfei, Li Qianqian, Si Lulu, Gao Junlong, Yuan Jin, Xia Lu, Hu Hui

机构信息

The College of Veterinary Medicine, Henan Agricultural University, Zhengzhou, Henan 450002, China.

Key Laboratory for Animal-Derived Food Safety of Henan Province, Zhengzhou, Henan 450002, China.

出版信息

Transbound Emerg Dis. 2023 Apr 25;2023:9943040. doi: 10.1155/2023/9943040. eCollection 2023.

Abstract

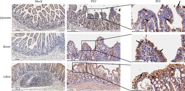
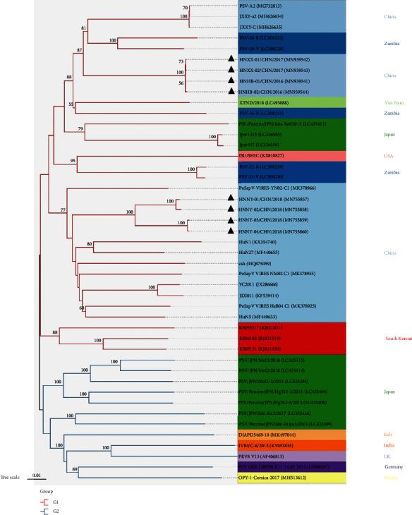
Porcine sapelovirus (PSV) is an emerging swine enteric virus that can cause various disorders including acute diarrhea, respiratory distress, reproductive failure, and polioencephalomyelitis in pigs. In this study, we isolated a PSV strain HNHB-01 from a clinical porcine deltacoronavirus- (PDCoV-) positive intestinal content of a diarrheic piglet. PSV was first identified using the small RNA deep sequencing and assembly, and further identified by the electron microscopic observation and the immunofluorescence assay. Subsequently, this virus was serially passaged in swine testis (ST) cells, and the complete genomics of PSV HNHB-01 passage 5 (P5), P30, P60, and P100 were sequenced and analyzed. 9 nucleotide mutations and 7 amino acid changes occurred in the PSV HNHB-01 P100 strain when compared with the PSV HNHB-01 P5. Pathogenicity investigation showed that orally inoculation of PSV HNHB-01 P30 could cause obvious clinical symptoms and had broad tissue tropism in 5-day-old piglets. Epidemiological investigation revealed that PSV infections and the coinfections of diarrhea coronaviruses were highly prevalent in swine herds. The complete genomes of 8 representative PSV epidemic strains were sequenced and analyzed. Phylogenetic analysis revealed that the PSV epidemic strains were closely related to other PSV reference strains that located in the Chinese clade. Furthermore, recombination analysis revealed that the recombination events were occurred in downstream of the 2C region in our sequenced PSV HNNY-02/CHN/2018 strain. Our results provided theoretical basis for future research studies of the pathogenic mechanism, evolutionary characteristics, and the development of vaccines against PSV.

摘要

猪萨佩洛病毒(PSV)是一种新出现的猪肠道病毒,可引起多种病症,包括猪的急性腹泻、呼吸窘迫、繁殖障碍和脑脊髓灰质炎。在本研究中,我们从一头腹泻仔猪的临床猪德尔塔冠状病毒(PDCoV)阳性肠道内容物中分离出一株PSV毒株HNHB - 01。首先通过小RNA深度测序和组装鉴定出PSV,然后通过电子显微镜观察和免疫荧光试验进一步鉴定。随后,该病毒在猪睾丸(ST)细胞中连续传代,并对PSV HNHB - 01第5代(P5)、第30代(P30)、第60代(P60)和第100代(P100)的完整基因组进行测序和分析。与PSV HNHB - 01 P5相比,PSV HNHB - 01 P100毒株发生了9个核苷酸突变和7个氨基酸变化。致病性研究表明,口服接种PSV HNHB - 01 P30可导致5日龄仔猪出现明显临床症状且具有广泛的组织嗜性。流行病学调查显示,PSV感染以及腹泻冠状病毒的混合感染在猪群中高度流行。对8株代表性PSV流行毒株的完整基因组进行了测序和分析。系统发育分析表明,PSV流行毒株与位于中国分支的其他PSV参考毒株密切相关。此外,重组分析显示,在我们测序的PSV HNNY - 02/CHN/2018毒株中,重组事件发生在2C区域下游。我们的结果为今后研究PSV的致病机制、进化特征以及疫苗开发提供了理论依据。

https://cdn.ncbi.nlm.nih.gov/pmc/blobs/12a5/12017218/77d4952dd2e6/TBED2023-9943040.001.jpg

文献AI研究员

20分钟写一篇综述,助力文献阅读效率提升50倍。

立即体验

用中文搜PubMed

大模型驱动的PubMed中文搜索引擎

马上搜索

文档翻译

学术文献翻译模型,支持多种主流文档格式。

立即体验