Suppr超能文献

HLH-30/TFEB 重塑伴侣蛋白网络,以在辅酶 A 和铁硫簇生物合成途径受到干扰时促进蛋白质稳态。

HLH-30/TFEB Rewires the Chaperone Network to Promote Proteostasis Upon Perturbations to the Coenzyme A and Iron-Sulfur Cluster Biosynthesis Pathways.

作者信息

Shalash Rewayd, Solomon Dror Michael, Levi-Ferber Mor, von Chrzanowski Henrik, Atrash Mohammad Khaled, Nakar Barak, Avivi Matan Yosef, Hauschner Hagit, Swisa Aviya, Meléndez Alicia, Shav-Tal Yaron, Henis-Korenblit Sivan

机构信息

The Mina & Everard Goodman Faculty of Life Sciences, Bar-Ilan University, Ramat-Gan, Israel.

Biology Department, Queens College, City University of New York (CUNY), New York, USA.

出版信息

Aging Cell. 2025 Jun;24(6):e70038. doi: 10.1111/acel.70038. Epub 2025 Apr 30.

Abstract

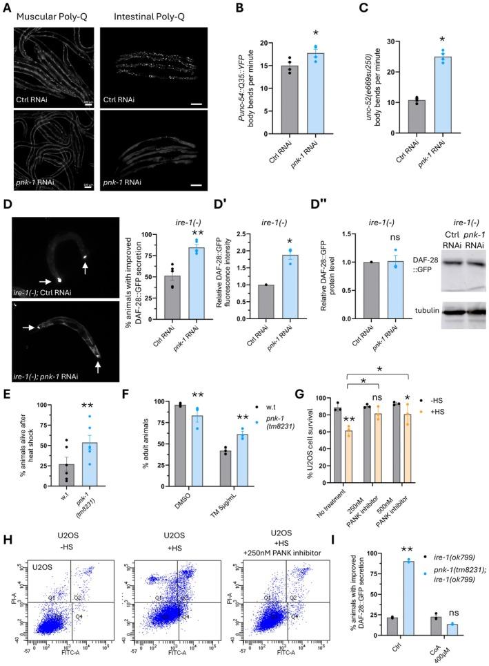
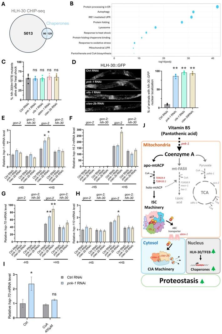
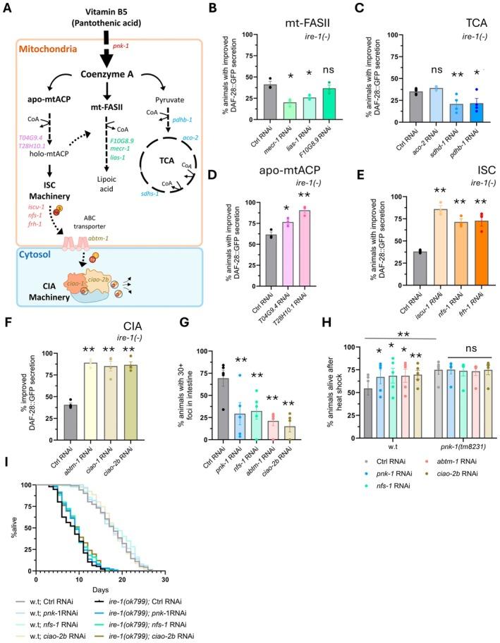
The maintenance of a properly folded proteome is critical for cellular function and organismal health, and its age-dependent collapse is associated with a wide range of diseases. Here, we find that despite the central role of Coenzyme A as a molecular cofactor in hundreds of cellular reactions, inhibition of the first and rate-limiting step in CoA biosynthesis can be beneficial and promote proteostasis. Impairment of the cytosolic iron-sulfur cluster formation pathway, which depends on Coenzyme A, similarly promotes proteostasis and acts in the same pathway. Proteostasis improvement by interference with the Coenzyme A/iron-sulfur cluster biosynthesis pathways is dependent on the conserved HLH-30/TFEB transcription factor. Strikingly, under these conditions, HLH-30 promotes proteostasis by potentiating the expression of select chaperone genes, providing a chaperone-mediated proteostasis shield, rather than by its established role as an autophagy and lysosome biogenesis-promoting factor. This reflects the versatile nature of this conserved transcription factor, which can transcriptionally activate a wide range of protein quality control mechanisms, including chaperones and stress response genes alongside autophagy and lysosome biogenesis genes. These results highlight TFEB as a key proteostasis-promoting transcription factor and underscore it and its upstream regulators as potential therapeutic targets in proteostasis-related diseases.

摘要

维持正确折叠的蛋白质组对于细胞功能和机体健康至关重要,其随年龄增长的崩溃与多种疾病相关。在这里,我们发现,尽管辅酶A作为分子辅因子在数百种细胞反应中起核心作用,但抑制辅酶A生物合成的第一步和限速步骤可能是有益的,并能促进蛋白质稳态。依赖于辅酶A的胞质铁硫簇形成途径的损伤同样促进蛋白质稳态,并作用于相同途径。通过干扰辅酶A/铁硫簇生物合成途径来改善蛋白质稳态依赖于保守的HLH-30/TFEB转录因子。引人注目的是,在这些条件下,HLH-30通过增强特定伴侣基因的表达来促进蛋白质稳态,提供伴侣介导的蛋白质稳态保护,而不是通过其作为自噬和溶酶体生物发生促进因子的既定作用。这反映了这种保守转录因子的多功能性质,它可以转录激活多种蛋白质质量控制机制,包括伴侣蛋白和应激反应基因以及自噬和溶酶体生物发生基因。这些结果突出了TFEB作为促进蛋白质稳态的关键转录因子,并强调它及其上游调节因子作为蛋白质稳态相关疾病的潜在治疗靶点。

https://cdn.ncbi.nlm.nih.gov/pmc/blobs/658b/12151917/5432046572d3/ACEL-24-e70038-g003.jpg

文献AI研究员

20分钟写一篇综述,助力文献阅读效率提升50倍。

立即体验

用中文搜PubMed

大模型驱动的PubMed中文搜索引擎

马上搜索

文档翻译

学术文献翻译模型,支持多种主流文档格式。

立即体验