Suppr超能文献

中国西南部社区获得性感染的变化模式及生物学特征:7年监测数据

Changing patterns and biological features of community-acquired infection in Southwest China: 7 years of surveillance data.

作者信息

Gu Wenpeng, Liao Feng, Bai Lulu, Zhang Wenzhu, Jia Senquan, Liang Junrong, Zhou Yongming, Yin Jianwen, Fu Xiaoqing, Wu Yuan

机构信息

Institute of Acute Infectious Diseases Control and Prevention, Yunnan Provincial Center for Disease Control and Prevention (Yunnan Academy of Preventive Medicine), Kunming, China.

Yunnan Key Laboratory of Cross-Border Infectious Disease Control and Prevention and Novel Drug Development, Kunming, China.

出版信息

Microbiol Spectr. 2025 Jun 3;13(6):e0201824. doi: 10.1128/spectrum.02018-24. Epub 2025 Apr 30.

Abstract

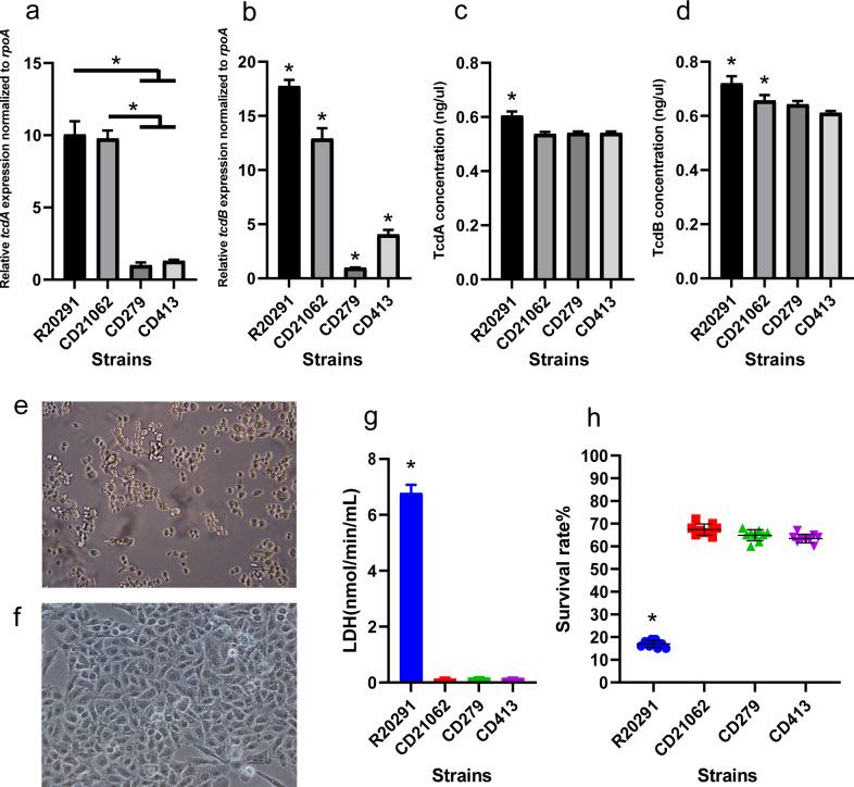
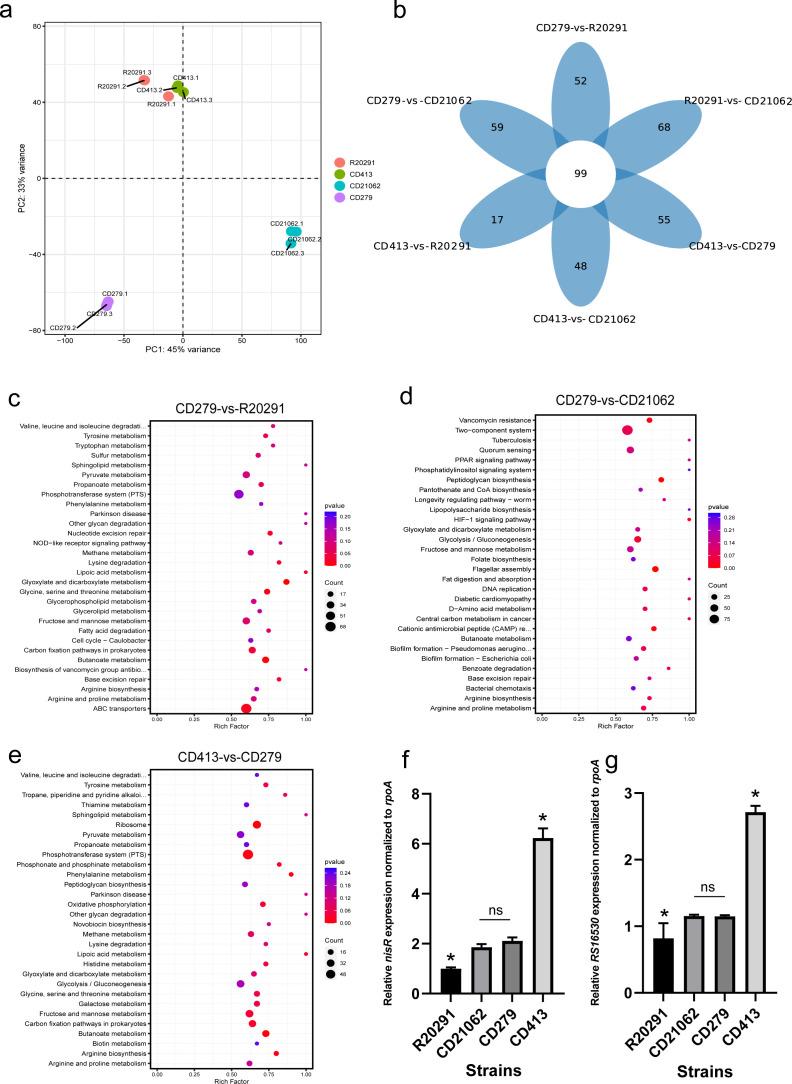
The molecular epidemiological features of community-acquired infection in Southwest China from 7 years of surveillance data were analyzed. Four representative strains were selected for RNA-seq, biofilm formation, toxin expression, and cytotoxicity assays. Overall, 5.04% of the strains were isolated within 7 years, 85.51% of which were toxigenic (both +/+). Multilocus sequence typing (ST) and genomic sequencing divided all the isolates into two clusters, namely, clade 1 and clade 4, respectively. ST37 of gradually replaced the ST3, ST35, and ST54 genotypes and became the dominant genotype in this area. The antibiotic resistance rate of strains in clade 4 was higher than that in clade 1, especially for the ST37 genotype strains, which were resistant to quinolones. Four strains, R20291 (RT027), CD21062 (RT078), CD279 (ST54), and CD413 (ST37), were selected as representative isolates for subsequent biological investigations. RNA-seq revealed that the DEGs of ST54 were enriched mainly in ABC transporters, two-component systems, and quorum sensing (QS) pathways and exhibited strong biofilm formation ability. The DEGs of the ST37 genotype strains were mainly enriched in the phosphotransferase system (PTS), ribosome, and some sugar and amino acid metabolism pathways, suggesting that these isolates have increased proliferation and metabolic status. On the other hand, R20291 had the highest level of toxin transcription, expression, and cytotoxicity among these four strains. These genotype strains had their own biological characteristics, which provided certain clues for analyzing the causes of these changes.IMPORTANCEThis study carried out a molecular epidemiological investigation of community-acquired infection in Southwest China and revealed the characteristics of genotype pattern changes in the strains. ST37 gradually replaced the ST3, ST35, and ST54 genotypes to become the dominant strains in this area. Moreover, some representative strains were used to study their biological features. The ST54 strain had strong biofilm formation ability, and ABC transporters, two-component systems, and quorum sensing pathways were enriched according to RNA-seq. The ST37 genotype strain was enriched in the PTS, ribosome, and several sugar and amino acid metabolism pathways. The antibiotic resistance rate of Clade 4 . was higher than that of clade 1 strains, especially for the resistance of ST37 to quinolones. The biological characteristics of these representative strains might provide certain clues for investigating the reasons for these changes.

摘要

通过7年的监测数据分析了中国西南部社区获得性感染的分子流行病学特征。选择4株代表性菌株进行RNA测序、生物膜形成、毒素表达和细胞毒性试验。总体而言,7年内分离出5.04%的菌株,其中85.51%产毒(均为+/+)。多位点序列分型(ST)和基因组测序将所有分离株分别分为两个簇,即进化枝1和进化枝4。ST37逐渐取代ST3、ST35和ST54基因型,成为该地区的优势基因型。进化枝4中菌株的抗生素耐药率高于进化枝1,尤其是ST37基因型菌株对喹诺酮类耐药。选择4株菌株,R20291(RT027)、CD21062(RT078)、CD279(ST54)和CD413(ST37)作为代表性分离株进行后续生物学研究。RNA测序显示,ST54的差异表达基因主要富集于ABC转运蛋白、双组分系统和群体感应(QS)途径,并表现出较强的生物膜形成能力。ST37基因型菌株的差异表达基因主要富集于磷酸转移酶系统(PTS)、核糖体以及一些糖和氨基酸代谢途径,表明这些分离株的增殖和代谢状态增强。另一方面,R20291在这4株菌株中毒素转录、表达和细胞毒性水平最高。这些基因型菌株具有各自的生物学特性,为分析这些变化的原因提供了一定线索。

重要性

本研究对中国西南部社区获得性感染进行了分子流行病学调查,揭示了菌株基因型模式变化的特征。ST37逐渐取代ST3、ST35和ST54基因型,成为该地区的优势菌株。此外,使用一些代表性菌株研究了它们的生物学特性。ST54菌株具有较强的生物膜形成能力,根据RNA测序,ABC转运蛋白、双组分系统和群体感应途径富集。ST37基因型菌株在PTS、核糖体以及几种糖和氨基酸代谢途径中富集。进化枝4的抗生素耐药率高于进化枝1菌株,尤其是ST37对喹诺酮类的耐药性。这些代表性菌株的生物学特性可能为探究这些变化的原因提供一定线索。

https://cdn.ncbi.nlm.nih.gov/pmc/blobs/1c0a/12131768/59d916741326/spectrum.02018-24.f001.jpg

文献AI研究员

20分钟写一篇综述,助力文献阅读效率提升50倍。

立即体验

用中文搜PubMed

大模型驱动的PubMed中文搜索引擎

马上搜索

文档翻译

学术文献翻译模型,支持多种主流文档格式。

立即体验