Suppr超能文献

胸腺中依赖Aire的IFN信号受损先于针对IFNα的保护性自身抗体出现。

Impaired Aire-dependent IFN signaling in the thymus precedes the protective autoantibodies to IFNα.

作者信息

Stoljar Artur, Zarodniuk Maksym, Bichele Rudolf, Armulik Elise Helene, Haljasorg Uku, Humeau Romain, Besnard Marine, Haljasmägi Liis, Tserel Liina, Peltser Merili, Salumets Ahto, Kekäläinen Eliisa, Kisand Kai, Guillonneau Carole, Laan Martti, Peterson Pärt

机构信息

Institute of Biomedicine and Translational Medicine, University of Tartu , Tartu, Estonia.

Nantes University, INSERM, Center for Research in Transplantation and Translational Immunology, UMR 1064, CNRS , Nantes, France.

出版信息

J Exp Med. 2025 Jul 7;222(7). doi: 10.1084/jem.20241403. Epub 2025 Apr 30.

Abstract

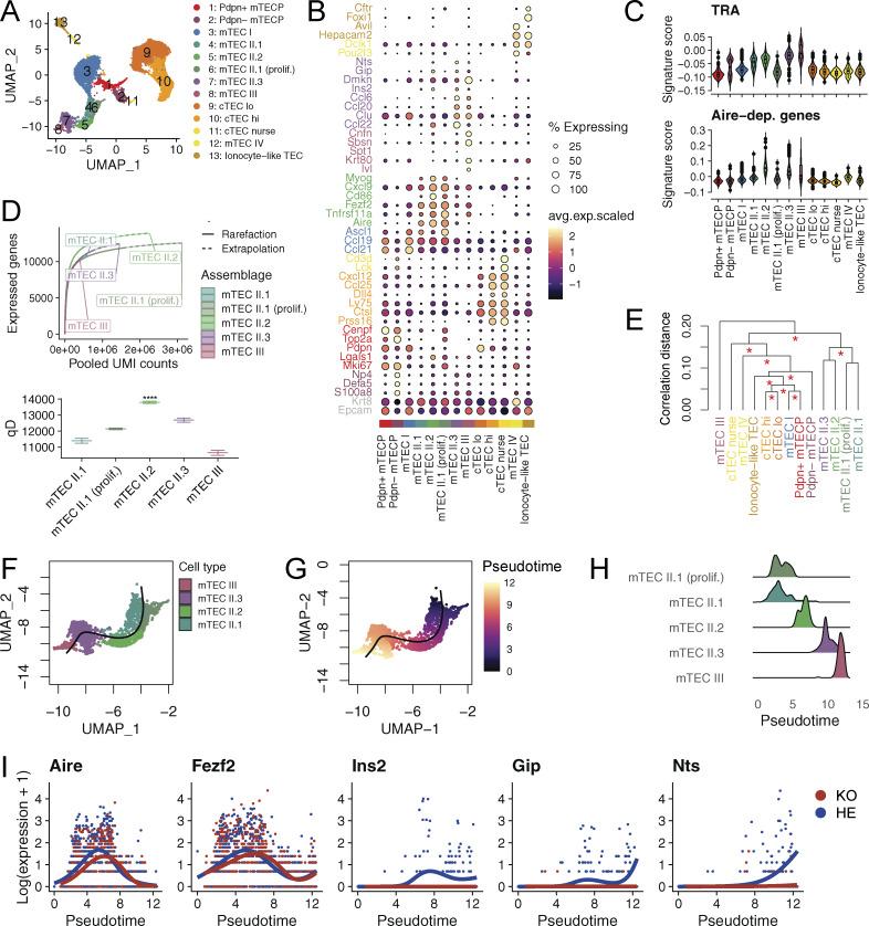
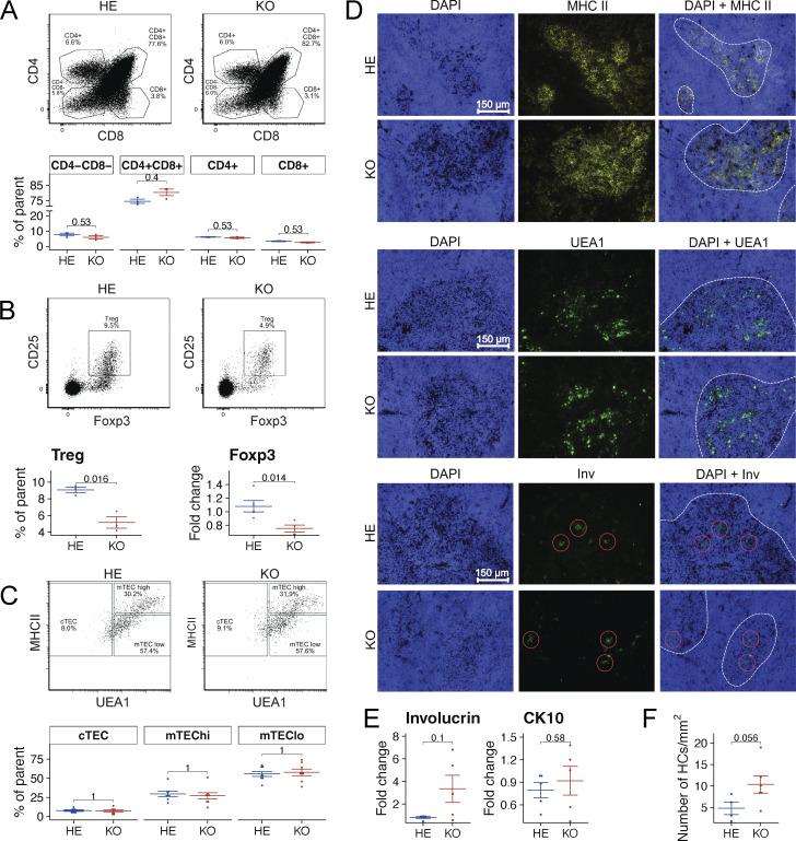
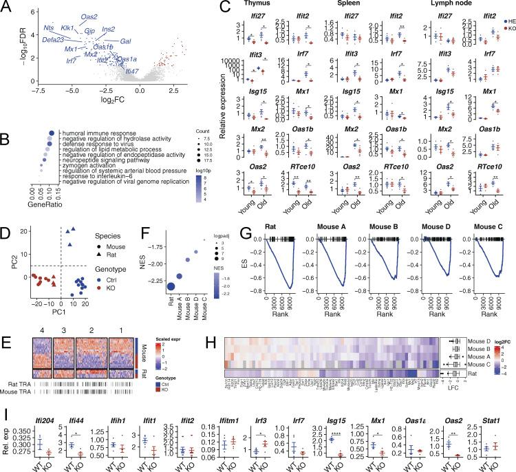
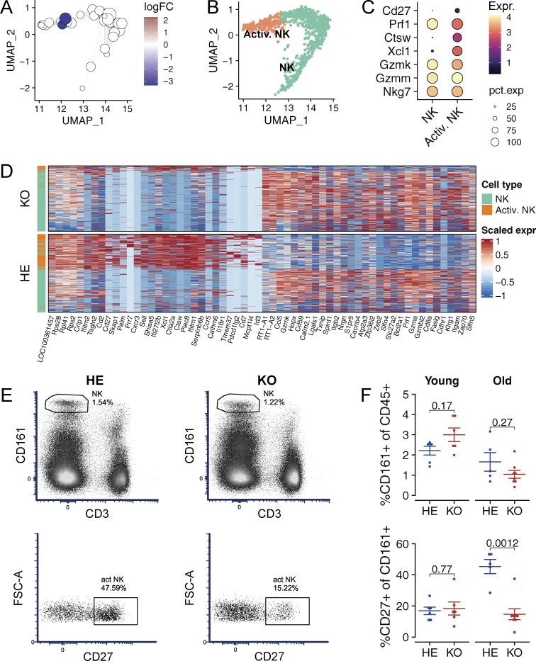
Recent studies have highlighted the role of the thymus in maintaining immune tolerance to type 1 interferons (T1 IFNs). Individuals with thymic abnormalities, such as autoimmune regulator (AIRE) gene mutations, frequently develop neutralizing autoantibodies to interferon-alpha (IFNα). Unlike mice, Aire-deficient rats develop robust autoantibodies to IFNα. Using this rat model, we show that Aire regulates the thymic expression of interferon-stimulated genes (ISGs), which occurs before developing anti-IFNα autoantibodies. In the periphery, we observed a widespread downregulation of ISGs across immune cells and reduced activation of natural killer (NK) cells. Furthermore, the presence of anti-IFNα autoantibodies correlated with reduced peripheral tissue inflammation, suggesting their role in dampening T1 IFN signaling and minimizing tissue infiltration. Our findings reveal that Aire-mediated regulation of thymic T1 IFN signaling is linked to the production of protective anti-IFNα autoantibodies, which inversely correlate with autoimmune pathology in peripheral tissues.

摘要

近期研究突出了胸腺在维持对1型干扰素(T1 IFNs)免疫耐受中的作用。患有胸腺异常的个体,如自身免疫调节因子(AIRE)基因突变者,常产生针对干扰素-α(IFNα)的中和性自身抗体。与小鼠不同,Aire缺陷大鼠会产生大量针对IFNα的自身抗体。利用该大鼠模型,我们发现Aire调节干扰素刺激基因(ISGs)的胸腺表达,这一过程发生在产生抗IFNα自身抗体之前。在周围组织中,我们观察到免疫细胞中ISGs广泛下调,自然杀伤(NK)细胞的激活减少。此外,抗IFNα自身抗体的存在与周围组织炎症减轻相关,表明它们在抑制T1 IFN信号传导和减少组织浸润中发挥作用。我们的研究结果表明,Aire介导的胸腺T1 IFN信号调节与保护性抗IFNα自身抗体的产生有关,而这些自身抗体与周围组织中的自身免疫病理呈负相关。

https://cdn.ncbi.nlm.nih.gov/pmc/blobs/e4a0/12042843/ac177388f92c/jem_20241403_ga.jpg

文献AI研究员

20分钟写一篇综述,助力文献阅读效率提升50倍。

立即体验

用中文搜PubMed

大模型驱动的PubMed中文搜索引擎

马上搜索

文档翻译

学术文献翻译模型,支持多种主流文档格式。

立即体验