Suppr超能文献

解析叶片和种子中异质硫代葡萄糖苷的组成:培育种子硫代葡萄糖苷含量低但叶片硫代葡萄糖苷含量高的甘蓝型油菜基因型的策略。

Deciphering the heterogeneous glucosinolates composition in leaves and seeds: strategies for developing Brassica napus genotypes with low seed glucosinolates content but high leaf glucosinolates content.

作者信息

Tu Mengxin, Guan Wenxuan, Maodzeka Antony, Zhou Hongyu, Zhang Zi, Yan Tao, Hua Shuijin, Jiang Lixi

机构信息

Institute of Crop Science, Zhejiang University, 866 Yu-Hang-Tang Road, Hangzhou, 310058, China.

Zhejiang Academy of Agricultural Sciences, Desheng Zhong Road 298, Hangzhou, 310022, China.

出版信息

Mol Hortic. 2025 May 1;5(1):23. doi: 10.1186/s43897-025-00147-1.

Abstract

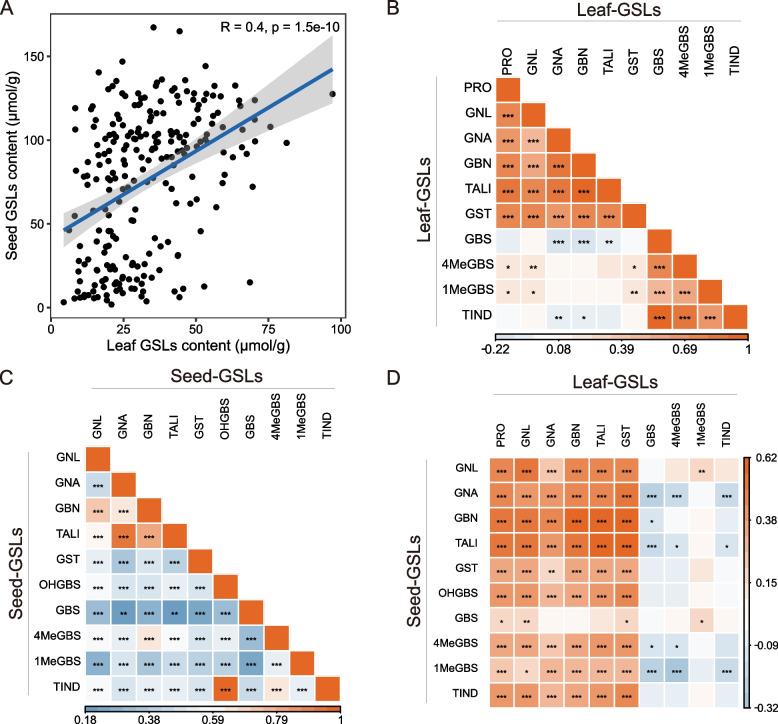
Rapeseed cakes with low glucosinolates content (GC) possess high feeding value. However, the pursuit of low-GC seeds has inadvertently resulted in a reduction of GC in leaves, making plants more susceptible to stress and lowering their nutritional quality. Therefore, it is imperative to disrupt the tight association between GC in these two tissues and ultimately develop genotypes with low-GC seeds but high-GC leaves. The distinct mechanisms underlying glucosinolate (GSL) synthesis in these two tissues remain unclear. Here, we discovered that aliphatic and aromatic GSLs, rather than indole GSLs, contribute to the positive correlation between GC in seeds and leaves. We performed selective-sweep analyses and identified the genomic footprints left after decades of intense selection for low-GC seeds. By conducting genome-wide association studies and analyzing differentially expressed genes in high- and low-GC seeds and leaves, we compiled lists of distinct genes involved in GSL synthesis in leaves and seeds separately. In particular, BnMYB28 plays a key role in regulating GC in both seeds and leaves. Selection and manipulation of BnaC09.MYB28 would affect GC in both tissues. However, downregulation of BnaA02.MYB28 and/or BnaC02.MYB28 would likely reduce GC in seeds without causing a concurrent reduction in GC in leaves.

摘要

低硫代葡萄糖苷(GC)含量的菜籽饼具有很高的饲用价值。然而,对低GC种子的追求无意中导致了叶片中GC含量的降低,使植物更容易受到胁迫并降低其营养品质。因此,必须打破这两种组织中GC之间的紧密关联,并最终培育出低GC种子但高GC叶片的基因型。这两种组织中硫代葡萄糖苷(GSL)合成的不同机制仍不清楚。在这里,我们发现脂肪族和芳香族GSL,而非吲哚GSL,促成了种子和叶片中GC的正相关。我们进行了选择性扫描分析,并确定了经过数十年对低GC种子的强烈选择后留下的基因组印记。通过进行全基因组关联研究,并分析高GC和低GC种子及叶片中差异表达的基因,我们分别编制了参与叶片和种子中GSL合成的不同基因列表。特别是,BnMYB28在调节种子和叶片中的GC方面起着关键作用。对BnaC09.MYB28的选择和操作将影响这两种组织中的GC。然而,下调BnaA02.MYB28和/或BnaC02.MYB28可能会降低种子中的GC,而不会导致叶片中的GC同时降低。

https://cdn.ncbi.nlm.nih.gov/pmc/blobs/fdaa/12044725/82b7252392d3/43897_2025_147_Fig1_HTML.jpg

文献AI研究员

20分钟写一篇综述,助力文献阅读效率提升50倍。

立即体验

用中文搜PubMed

大模型驱动的PubMed中文搜索引擎

马上搜索

文档翻译

学术文献翻译模型,支持多种主流文档格式。

立即体验