Suppr超能文献

MMEASE:用于单细胞代谢组学的增强型分析工作流程。

MMEASE: enhanced analytical workflow for single-cell metabolomics.

作者信息

Yang Qingxia, Dai Yangbo, Huang Shijie, Liu Bing, Sun Huaicheng, Zhou Yuan, Gong Yaguo, Zhu Feng

机构信息

Zhejiang Provincial Key Laboratory of Precision Diagnosis and Therapy for Major Gynecological Diseases, Women's Hospital, Zhejiang University School of Medicine, Hangzhou 310058, China.

College of Pharmaceutical Sciences, Zhejiang University, Hangzhou 310058, China.

出版信息

Nucleic Acids Res. 2025 Jul 7;53(W1):W390-W397. doi: 10.1093/nar/gkaf363.

Abstract

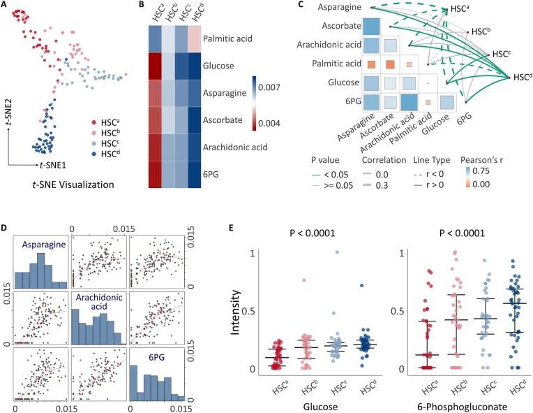
Metabolomics is essential for providing an overview of what chemical processes are taking place. A clear shift from bulk metabolomics to single-cell metabolomics (SCM) is observed in current research, and an integral workflow enabling the analysis of SCM data is therefore in great demand. However, no such workflow has been available to date. Herein, MMEASE, previously designed for analyzing bulk metabolomic data, was therefore updated to its 2.0 version by developing the first comprehensive and in-depth workflow analyzing SCM data. First, it provided all sequential steps of modern SCM research (from SCM data processing, to cellular heterogeneity analysis, then to high-resolution metabolite annotation, and finally to cell-based biological interpretation). Second, compared with the existing tools, MMEASE 2.0 was superior by incorporating the widest variety of methods at every step of the SCM analyses. The originality and functionality of our MMEASE were extensively validated and explicitly described by case studies on benchmark data. All in all, MMEASE 2.0 was unique in accomplishing comprehensive and in-depth analyses of SCM data, which could be considered as an indispensable complement to the existing tools. Now, the latest version of MMEASE is freely accessible by all users at: https://idrblab.org/mmease/.

摘要

代谢组学对于全面了解正在发生的化学过程至关重要。在当前研究中,可观察到从整体代谢组学向单细胞代谢组学(SCM)的明显转变,因此对能够分析SCM数据的完整工作流程有巨大需求。然而,迄今为止尚无此类工作流程。在此,之前设计用于分析整体代谢组学数据的MMEASE通过开发首个全面深入的SCM数据分析工作流程更新至2.0版本。首先,它提供了现代SCM研究的所有连续步骤(从SCM数据处理到细胞异质性分析,再到高分辨率代谢物注释,最后到基于细胞的生物学解释)。其次,与现有工具相比,MMEASE 2.0在SCM分析的每个步骤纳入了最广泛的方法,因而更具优势。我们的MMEASE的原创性和功能通过对基准数据的案例研究得到了广泛验证和明确描述。总而言之,MMEASE 2.0在完成对SCM数据的全面深入分析方面独具特色,可被视为对现有工具不可或缺的补充。现在,所有用户均可通过以下网址免费获取MMEASE的最新版本:https://idrblab.org/mmease/

https://cdn.ncbi.nlm.nih.gov/pmc/blobs/429e/12230679/fdced10df5e3/gkaf363figgra1.jpg

文献AI研究员

20分钟写一篇综述,助力文献阅读效率提升50倍。

立即体验

用中文搜PubMed

大模型驱动的PubMed中文搜索引擎

马上搜索

文档翻译

学术文献翻译模型,支持多种主流文档格式。

立即体验