Suppr超能文献

利用生物信息学鉴定生物标志物并分析其在股骨头坏死中与免疫细胞比例相关的表达。

Utilizing bioinformatics to identify biomarkers and analyze their expression in relation to immune cell ratios in femoral head necrosis.

作者信息

Li Dongchen, Huang Zhilong, Ma Teng, Su Yu, Li Zhao, Sun Liang, Li Ming, Li Zhong, Li Yao, Wang Qian, Lu Yao

机构信息

Honghui Hospital, Xi'an Jiaotong University, Xi'an, China.

School of Medicine, Yan'an University, Yan'an, China.

出版信息

Front Physiol. 2025 Apr 16;16:1373721. doi: 10.3389/fphys.2025.1373721. eCollection 2025.

Abstract

BACKGROUND

Necrosis of the Femoral Head (NFH) represents a challenging orthopedic condition, characterized by elusive early detection and rapid progression, predominantly in the middle-aged demographic. Current research on the pathophysiological and immunoregulatory mechanisms underpinning immune cell infiltration in NFH is sparse. This study employs bioinformatics analysis of publicly available RNA sequencing databases to elucidate the pivotal molecules and pathways implicated in NFH progression.

METHODS

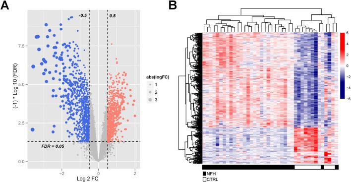
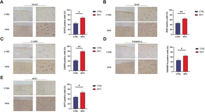
The NFH-related dataset GSE123568 was obtained from the Gene Expression Omnibus (GEO). Subsequently, CIBERSORT was utilized to assess the proportion and distribution of immune cell types, followed by the identification of critical Hub immune cells using LASSO and RFE algorithms. The dataset GSE123568 was then explored to identify significantly differentially expressed genes (DEGs). These genes were further refined by intersecting with death-associated genes reported in existing literature. GO and KEGG pathway enrichment analyses were conducted to elucidate their underlying molecular mechanism. A protein-protein interaction (PPI) network was constructed using the STRING database and visualized via Cytoscape. Hub genes were identified using the CytoHubba plugin, followed by enrichment analysis, and their expression levels were evaluated using the ROC curve. In addition, we performed expression data visualization and ROC curve analysis on the external dataset GSE74089 to further evaluate the discriminative power of the hub genes. Moreover, the study analyzed the correlation between the identified hub genes and Hub immune cells. Finally, we verified the hub genes utilizing real-time fluorescence quantitative polymerase chain reaction (RT-qPCR) and immunohistochemistry.

RESULTS

Four types of immune cells (Neutrophil, Mast cell resting, Myeloid dendritic cell activated, Macrophage M0) were identified. Fourteen pivotal genes (BCL2L1, BIRC2, NFKBIA, XIAP, CFLAR, AKT1, BIRC3, IKBKB, RIPK1, CASP8, TNFRSF1A, IL1B, CASP1, STAT3) were identified, and the findings were validated using the external dataset GSE74089. Among these, STAT3 exhibited the most pronounced positive correlation with neutrophils (r = 0.6804, p = 3.525e-05). Conversely, XIAP displayed the most significant negative correlation with Myeloid dendritic cell activated (r = -0.3610, p = 0.04003). In experiments, the experimental outcomes for five hub genes (CASP8, TNFRSF1A, AKT1, XIAP and STAT3) were congruent with the results obtained from bioinformatics analysis.

CONCLUSION

Our study identified CASP8, TNFRSF1A, AKT1, XIAP, STAT3 and BCL2L1 as potential biomarkers for NFH patients and elucidated the immune cell types with the strongest association to these markers. These insights may be crucial for the early diagnosis, understanding of the pathophysiological mechanisms, and the development of treatment strategies for NFH.

摘要

背景

股骨头坏死(NFH)是一种具有挑战性的骨科疾病,其特点是早期难以检测且进展迅速,主要发生在中年人群中。目前关于NFH中免疫细胞浸润的病理生理和免疫调节机制的研究较少。本研究采用生物信息学分析公开可用的RNA测序数据库,以阐明与NFH进展相关的关键分子和途径。

方法

从基因表达综合数据库(GEO)中获取NFH相关数据集GSE123568。随后,利用CIBERSORT评估免疫细胞类型的比例和分布,接着使用LASSO和RFE算法识别关键的枢纽免疫细胞。然后探索数据集GSE123568以识别显著差异表达基因(DEG)。通过与现有文献报道的死亡相关基因进行交叉,进一步筛选这些基因。进行基因本体(GO)和京都基因与基因组百科全书(KEGG)通路富集分析,以阐明其潜在的分子机制。使用STRING数据库构建蛋白质-蛋白质相互作用(PPI)网络,并通过Cytoscape进行可视化。使用CytoHubba插件识别枢纽基因,随后进行富集分析,并使用ROC曲线评估其表达水平。此外,我们对外部数据集GSE74089进行表达数据可视化和ROC曲线分析,以进一步评估枢纽基因的判别能力。此外,该研究分析了所识别的枢纽基因与枢纽免疫细胞之间的相关性。最后,我们利用实时荧光定量聚合酶链反应(RT-qPCR)和免疫组织化学验证了枢纽基因。

结果

识别出四种免疫细胞(中性粒细胞、静息肥大细胞、活化的髓样树突状细胞、巨噬细胞M0)。识别出14个关键基因(BCL2L1、BIRC2、NFKBIA、XIAP、CFLAR、AKT1、BIRC3、IKBKB、RIPK1、CASP8、TNFRSF1A、IL1B、CASP1、STAT3),并使用外部数据集GSE74验证了研究结果。其中,STAT3与中性粒细胞的正相关性最为显著(r = 0.6804,p = 3.525e-05)。相反,XIAP与活化的髓样树突状细胞的负相关性最为显著(r = -0.3610,p = 0.04003)。在实验中,五个枢纽基因(CASP8、TNFRSF1A、AKT1、XIAP和STAT3)的实验结果与生物信息学分析结果一致。

结论

我们的研究确定了CASP8、TNFRSF1A、AKT1、XIAP、STAT3和BCL2L1作为NFH患者的潜在生物标志物,并阐明了与这些标志物关联最强的免疫细胞类型。这些见解可能对NFH的早期诊断、病理生理机制的理解以及治疗策略的制定至关重要。

https://cdn.ncbi.nlm.nih.gov/pmc/blobs/ba2f/12040900/66572b1fb911/fphys-16-1373721-g001.jpg

文献AI研究员

20分钟写一篇综述,助力文献阅读效率提升50倍。

立即体验

用中文搜PubMed

大模型驱动的PubMed中文搜索引擎

马上搜索

文档翻译

学术文献翻译模型,支持多种主流文档格式。

立即体验