Suppr超能文献

糖酵解破坏通过细胞因子Upd3限制黑腹果蝇幼虫的生长。

Glycolytic disruption restricts Drosophila melanogaster larval growth via the cytokine Upd3.

作者信息

Rai Madhulika, Li Hongde, Policastro Robert A, Pepin Robert, Zentner Gabriel E, Nemkov Travis, D'Alessandro Angelo, Tennessen Jason M

机构信息

Department of Biology, Indiana University, Bloomington, Indiana, United States of America.

Department of Chemistry, Indiana University, Bloomington, Indiana, United States of America.

出版信息

PLoS Genet. 2025 May 2;21(5):e1011690. doi: 10.1371/journal.pgen.1011690. eCollection 2025 May.

Abstract

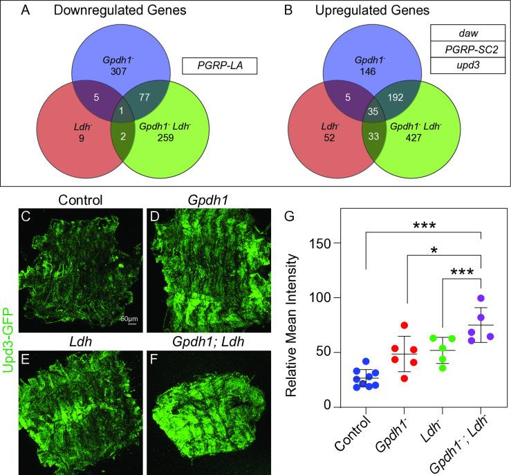
Drosophila larval growth requires efficient conversion of dietary nutrients into biomass. Lactate dehydrogenase (Ldh) and glycerol-3-phosphate dehydrogenase (Gpdh1) support this larval metabolic program by cooperatively promoting glycolytic flux. Consistent with their cooperative functions, the loss of both enzymes, but not either single enzyme alone, induces a developmental arrest. However, Ldh and Gpdh1 exhibit complex and often mutually exclusive expression patterns, suggesting that the lethal phenotypes exhibited by Gpdh1; Ldh double mutants could be mediated non-autonomously. Supporting this possibility, we find that the developmental arrest displayed by double mutants extends beyond simple metabolic disruption and instead stems, in part, from changes in systemic growth factor signaling. Specifically, we demonstrate that the simultaneous loss of Gpdh1 and Ldh results in elevated expression of Upd3, a cytokine involved in Jak/Stat signaling. Furthermore, we show that upd3 loss-of-function mutations suppress the Gpdh1; Ldh larval arrest phenotype, indicating that Upd3 signaling restricts larval development in response to decreased glycolytic flux. Together, our findings reveal a mechanism by which metabolic disruptions can modulate systemic growth factor signaling.

摘要

果蝇幼虫的生长需要将膳食营养有效地转化为生物量。乳酸脱氢酶(Ldh)和甘油-3-磷酸脱氢酶(Gpdh1)通过协同促进糖酵解通量来支持这种幼虫代谢程序。与它们的协同功能一致,两种酶都缺失会导致发育停滞,而单独缺失任何一种酶则不会。然而,Ldh和Gpdh1表现出复杂且通常相互排斥的表达模式,这表明Gpdh1; Ldh双突变体所表现出的致死表型可能是非自主介导的。支持这种可能性的是,我们发现双突变体所表现出的发育停滞不仅仅是简单的代谢紊乱,而是部分源于全身生长因子信号的变化。具体而言,我们证明Gpdh1和Ldh同时缺失会导致Upd3表达升高,Upd3是一种参与Jak/Stat信号传导的细胞因子。此外,我们表明upd3功能缺失突变会抑制Gpdh1; Ldh幼虫停滞表型,这表明Upd3信号传导会响应糖酵解通量降低而限制幼虫发育。总之,我们的研究结果揭示了一种代谢紊乱可以调节全身生长因子信号传导的机制。

https://cdn.ncbi.nlm.nih.gov/pmc/blobs/8c48/12068724/a9ae2cfa7349/pgen.1011690.g002.jpg

文献AI研究员

20分钟写一篇综述,助力文献阅读效率提升50倍。

立即体验

用中文搜PubMed

大模型驱动的PubMed中文搜索引擎

马上搜索

文档翻译

学术文献翻译模型,支持多种主流文档格式。

立即体验