Suppr超能文献

细胞决定因素影响聚(胺 - 酯)纳米颗粒对红细胞的吸附效率。

Cellular determinants influence the red blood cell adsorption efficiency of poly(amine--ester) nanoparticles.

作者信息

Binns Thomas C, Eaton David A, Akiki Dana V, Deschenes Emily, Piotrowski-Daspit Alexandra S, Bracaglia Laura G, Hendrickson Jeanne E, Saltzman W Mark

机构信息

Department of Laboratory Medicine, Yale University, New Haven, CT 06520, USA.

Department of Biomedical Engineering, Yale University, New Haven, CT 06520, USA.

出版信息

Sci Adv. 2025 May 2;11(18):eadt8637. doi: 10.1126/sciadv.adt8637.

Abstract

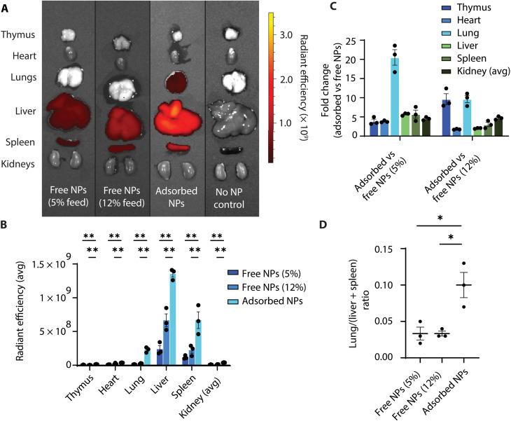
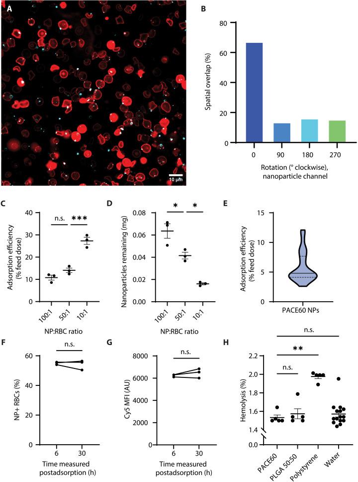
Many poly(amine--ester) (PACE) nanoparticles, drug delivery vehicles for nucleic acid and small molecule cargoes, accumulate in the liver and spleen following intravenous administration, limiting delivery to nonhepatosplenic tissues. Red blood cell (RBC) hitchhiking, a strategy in which nanoparticles are nonspecifically adsorbed to RBCs prior to administration, has been used to modulate nanoparticle biodistribution, enabling enrichment in organs immediately downstream from the site of vascular infusion. We find that scarcely investigated cellular determinants-namely, storage duration, membrane stiffness, and membrane-bound sialic acid quantity-substantially affect PACE nanoparticle adsorption efficiency. Following development of an optimized adsorption protocol, RBC hitchhiking was shown to enhance PACE nanoparticle cargo delivery to pulmonary tissue while also increasing exposure to other assayed organs. These findings inform future RBC hitchhiking study design, implicate cellular variables as potential obstacles or boons to clinical translation, and demonstrate the delivery of nucleic acids using this strategy with the PACE nanoparticle platform.

摘要

许多聚(胺 - 酯)(PACE)纳米颗粒作为核酸和小分子药物的递送载体,静脉注射后会在肝脏和脾脏中蓄积,从而限制了向非肝脾组织的递送。红细胞(RBC)搭便车策略是指在给药前将纳米颗粒非特异性吸附到红细胞上,该策略已被用于调节纳米颗粒的生物分布,使纳米颗粒在血管输注部位下游的器官中富集。我们发现,很少被研究的细胞决定因素,即储存时间、膜硬度和膜结合唾液酸数量,会显著影响PACE纳米颗粒的吸附效率。在开发出优化的吸附方案后,红细胞搭便车策略被证明可以增强PACE纳米颗粒向肺组织的药物递送,同时也增加了纳米颗粒在其他检测器官中的暴露。这些发现为未来红细胞搭便车研究的设计提供了参考,表明细胞变量可能是临床转化的潜在障碍或助力,并证明了使用这种策略通过PACE纳米颗粒平台递送核酸。

https://cdn.ncbi.nlm.nih.gov/pmc/blobs/ce2e/12047439/e5046f0a6d0b/sciadv.adt8637-f1.jpg

文献AI研究员

20分钟写一篇综述,助力文献阅读效率提升50倍。

立即体验

用中文搜PubMed

大模型驱动的PubMed中文搜索引擎

马上搜索

文档翻译

学术文献翻译模型,支持多种主流文档格式。

立即体验