Suppr超能文献

鉴定与PAN细胞焦亡相关的生物标志物以预测肝移植后肝缺血再灌注损伤

Identification of PANoptosis related biomarkers to predict hepatic ischemia‒reperfusion injury after liver transplantation.

作者信息

Chen Zhihong, Zhang Junwei, Zhang Lei, Liu Yaoge, Zhang Ting, Sang Xinting, Xu Yiyao, Lu Xin

机构信息

Department of Liver Surgery, Peking Union Medical College Hospital, Chinese Academy of Medical Science and Peking Union Medical College, Beijing, 100730, China.

出版信息

Sci Rep. 2025 May 2;15(1):15437. doi: 10.1038/s41598-025-99264-6.

Abstract

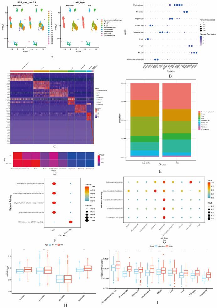
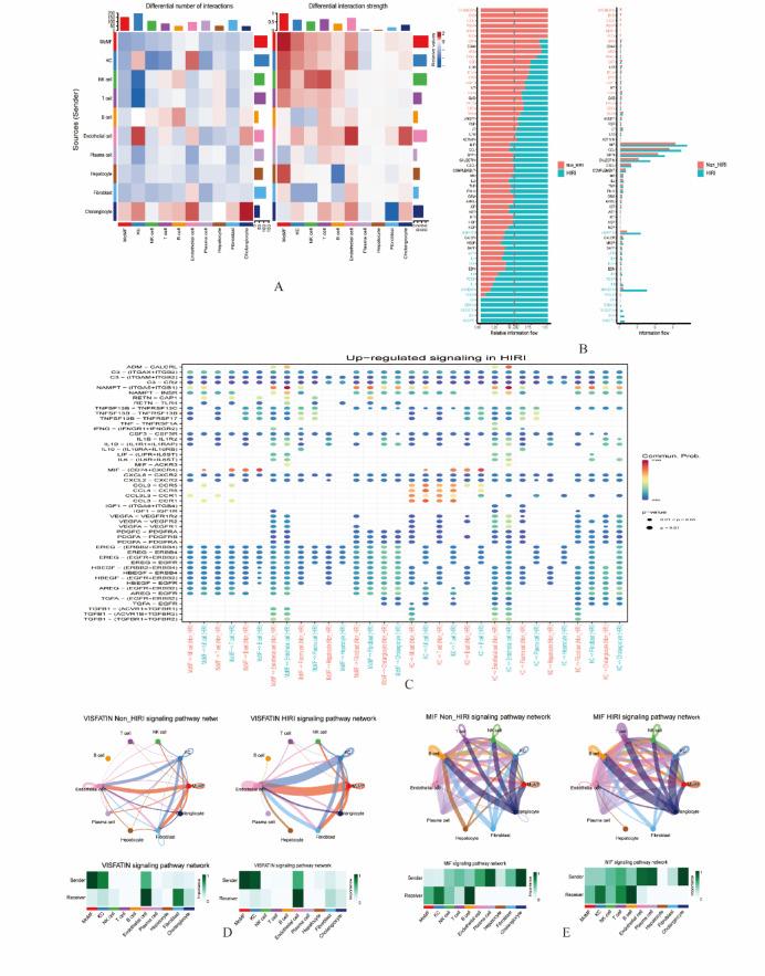
Hepatic ischemia-reperfusion injury (HIRI) is a major complication following liver transplantation. Bioinformatic analysis was performed to elucidate the PANoptosis-related molecular mechanisms underlying HIRI. Comprehensive analysis of bulk and single-cell RNA sequencing data from human liver tissue before and after HIRI was performed. Differential expression analysis, weighted gene coexpression analysis, and protein interaction network analysis were used to identify candidate biomarkers. Multiple machine learning methods were utilized to screen for core biomarkers and construct a diagnostic predictive model. Functional and interaction analyses of the genes were also performed. Cellular clustering and annotation, pseudotemporal trajectory, and intercellular communication analyses of HIRI were conducted. Six PANoptosis-associated genes (CEBPB, HSPA1A, HSPA1B, IRF1, SERPINE1, and TNFAIP3) were identified as HIRI-related biomarkers. These biomarkers are regulated by NF-κB and miRNA-155. A nomogram for HIRI prediction based on these biomarkers was constructed and validated. In addition, the heterogeneity and dynamic changes in macrophage subpopulations during HIRI were revealed, highlighting the roles of Kupffer cells and monocyte-derived macrophages in modulating the hepatic microenvironment. The MIF and VISFATIN signaling pathways play important roles in the interaction between macrophages and other cells. These findings enhance our understanding of the mechanisms of PANoptosis in HIRI and provide a new basis and potential targets for prevention and treatment strategies for HIRI.

摘要

肝缺血再灌注损伤(HIRI)是肝移植后的一种主要并发症。进行了生物信息学分析以阐明HIRI潜在的PAN凋亡相关分子机制。对HIRI前后人类肝组织的批量和单细胞RNA测序数据进行了综合分析。采用差异表达分析、加权基因共表达分析和蛋白质相互作用网络分析来鉴定候选生物标志物。利用多种机器学习方法筛选核心生物标志物并构建诊断预测模型。还对基因进行了功能和相互作用分析。对HIRI进行了细胞聚类和注释、伪时间轨迹分析以及细胞间通讯分析。六个PAN凋亡相关基因(CEBPB、HSPA1A、HSPA1B、IRF1、SERPINE1和TNFAIP3)被鉴定为与HIRI相关的生物标志物。这些生物标志物受NF-κB和miRNA-155调控。构建并验证了基于这些生物标志物的HIRI预测列线图。此外,揭示了HIRI期间巨噬细胞亚群的异质性和动态变化,突出了枯否细胞和单核细胞衍生巨噬细胞在调节肝微环境中的作用。MIF和VISFATIN信号通路在巨噬细胞与其他细胞之间的相互作用中起重要作用。这些发现加深了我们对HIRI中PAN凋亡机制的理解,并为HIRI的预防和治疗策略提供了新的依据和潜在靶点。

https://cdn.ncbi.nlm.nih.gov/pmc/blobs/2122/12048552/ac2f76125cc8/41598_2025_99264_Fig1_HTML.jpg

文献AI研究员

20分钟写一篇综述,助力文献阅读效率提升50倍。

立即体验

用中文搜PubMed

大模型驱动的PubMed中文搜索引擎

马上搜索

文档翻译

学术文献翻译模型,支持多种主流文档格式。

立即体验