Suppr超能文献

地西他滨与IL-33/ST2轴协同作用,改变肿瘤微环境并改善黑色素瘤对PD-1阻断的反应。

Decitabine co-operates with the IL-33/ST2 axis modifying the tumor microenvironment and improving the response to PD-1 blockade in melanoma.

作者信息

Noto Francesco, Mancini Jacopo, Gambardella Adriana Rosa, Curcio Christina, De Ninno Adele, Andreone Sara, Buccione Carla, D'Urso Maria Teresa, Macchia Daniele, Pacca Anna Maria, Spada Massimo, Businaro Luca, Afferni Claudia, Mattei Fabrizio, Schiavoni Giovanna

机构信息

Department of Oncology and Molecular Medicine, Istituto Superiore Di Sanità, Rome, Italy.

Institute of Photonics and Nanotechnologies, Centro Nazionale Delle Ricerche (CNR-IFN), Rome, Italy.

出版信息

J Exp Clin Cancer Res. 2025 May 2;44(1):137. doi: 10.1186/s13046-025-03381-z.

Abstract

BACKGROUND

IL-33 is an epithelial-derived alarmin with various roles in cancer. In melanoma, endogenous and exogenous IL-33 exert anti-tumor effects through the stimulation of several immune effector cells. In this study, we explored the combination of IL- 33 with Decitabine (DAC), a DNA methylation inhibitor that promotes immune recognition by re-activating silenced genes, for melanoma treatment.

METHODS

Multicellular spheroids, organ-on-chip technology and in vivo models were used to test the anti-tumor effects of IL-33 combined with DAC against mouse and human melanoma. Mice deficient for the IL-33 receptor ST2 (ST2 mice) were employed to address the role of endogenous IL-33 signaling in DAC therapeutic response and tumor-immune crosstalk.

RESULTS

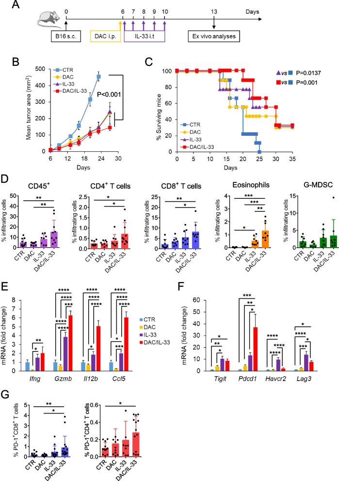
In multicellular spheroids of mouse and human melanoma cells, DAC alone inhibited tumor cell aggregation, suggesting its direct effect on tumor cells. In vivo, DAC combined with IL-33 reduced tumor growth and prolonged the survival of mice transplanted with melanoma cells, outperforming single treatments. Moreover, the combined DAC/IL-33 treatment was the most efficient in promoting immune recruitment (i.e., T cells and eosinophils) at the tumor site and induced the up-regulation of PD-1 resulting in better therapeutic response to PD-1 blockade in vivo. In a microfluidic-based competitive migration assay, DAC/IL- 33 treatment generated the strongest chemotactic response, attracting spleen cells from naïve wild-type, but not ST2 mice, indicating that IL-33 signaling was crucial for immune cell recruitment. Accordingly, DAC failed to induce tumor immune infiltration and was ineffective in reducing tumor growth in ST2 mice. In vivo, DAC increased the expression of ST2 and IL-33 at the tumor site, suggesting it may enhance endogenous IL-33 production. Methylation studies indicated that DAC increased the expression of IL-33 in mouse and human melanoma cells through demethylation of a transcription factor binding site located inside the IL33 gene.

CONCLUSIONS

Our findings indicate that DAC effectively co-operates with IL-33/ST2 axis against melanoma through immune cell recruitment and epigenetic regulation of gene expression, thus remodeling the tumor immune microenvironment to overcome resistance to PD- 1 inhibition.

摘要

背景

白细胞介素-33(IL-33)是一种上皮来源的警报素,在癌症中具有多种作用。在黑色素瘤中,内源性和外源性IL-33通过刺激多种免疫效应细胞发挥抗肿瘤作用。在本研究中,我们探索了IL-33与地西他滨(DAC)联合使用治疗黑色素瘤,地西他滨是一种DNA甲基化抑制剂,可通过重新激活沉默基因促进免疫识别。

方法

使用多细胞球体、芯片器官技术和体内模型来测试IL-33与DAC联合对小鼠和人类黑色素瘤的抗肿瘤作用。使用缺乏IL-33受体ST2的小鼠(ST2小鼠)来研究内源性IL-33信号在DAC治疗反应和肿瘤-免疫相互作用中的作用。

结果

在小鼠和人类黑色素瘤细胞的多细胞球体中,单独使用DAC可抑制肿瘤细胞聚集,表明其对肿瘤细胞有直接作用。在体内,DAC与IL-33联合使用可减少肿瘤生长并延长移植黑色素瘤细胞小鼠的生存期,效果优于单一治疗。此外,DAC/IL-33联合治疗在促进肿瘤部位免疫细胞募集(即T细胞和嗜酸性粒细胞)方面最为有效,并诱导PD-1上调,从而在体内对PD-1阻断产生更好的治疗反应。在基于微流控的竞争性迁移试验中,DAC/IL-33治疗产生了最强的趋化反应,吸引了来自未接触过抗原的野生型小鼠而非ST2小鼠的脾细胞,表明IL-33信号对于免疫细胞募集至关重要。因此,DAC未能诱导肿瘤免疫浸润,对ST2小鼠的肿瘤生长也无效。在体内,DAC增加了肿瘤部位ST2和IL-33的表达,表明它可能增强内源性IL-33的产生。甲基化研究表明,DAC通过对IL33基因内部转录因子结合位点去甲基化,增加了小鼠和人类黑色素瘤细胞中IL-33的表达。

结论

我们的研究结果表明,DAC通过免疫细胞募集和基因表达的表观遗传调控,有效地与IL-33/ST2轴协同对抗黑色素瘤,从而重塑肿瘤免疫微环境以克服对PD-1抑制的抗性。

https://cdn.ncbi.nlm.nih.gov/pmc/blobs/b120/12048997/5f4d1b828bd6/13046_2025_3381_Fig1_HTML.jpg

文献AI研究员

20分钟写一篇综述,助力文献阅读效率提升50倍。

立即体验

用中文搜PubMed

大模型驱动的PubMed中文搜索引擎

马上搜索

文档翻译

学术文献翻译模型,支持多种主流文档格式。

立即体验