Suppr超能文献

在结直肠癌肿瘤微环境中,程序性死亡受体1(PD-1)通过Janus激酶2(JAK2)-信号转导子和转录激活子3(STAT3)信号通路调节巨噬细胞的抗肿瘤免疫功能。

PD-1 regulates the anti-tumor immune function of macrophages through JAK2-STAT3 signaling pathway in colorectal cancer tumor microenvironment.

作者信息

Jiang Han, Pang Jingjing, Li Tengyue, Akofala Atitso, Zhou Xiaoxi, Yi Changhua, Ning Shangwei, Gao Xu, Qiao Yu, Kou Jiayuan

机构信息

Department of Biochemistry and Molecular Biology, Harbin Medical University, Harbin, 150000, China.

Department of BioinformaticsScience and Technology, Harbin Medical University, Harbin, 150000, China.

出版信息

J Transl Med. 2025 May 2;23(1):502. doi: 10.1186/s12967-025-06469-4.

Abstract

BACKGROUND

Tumor-associated macrophages (TAMs), as key immune components of the TME, play a pivotal role in tumor progression by fostering an immunosuppressive environment. Programmed death 1 (PD-1), a critical immune checkpoint molecule predominantly expressed on T cells, mediates immune suppression by binding to programmed death-ligand 1 (PD-L1) on tumor cells within the tumor microenvironment (TME). Emerging evidence reveals that TAMs also express PD-1, however, the expression and functional regulatory mechanisms of PD-1 on TAM remain poorly understood.

METHODS

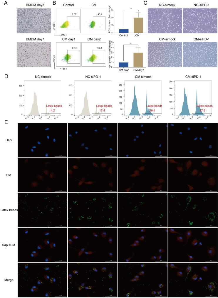
In this study, we combined bulk RNA sequencing and single-cell RNA sequencing (scRNA-seq) data to investigate the association between PD-1 expression on macrophages and patient prognosis, while also uncovering the molecular mechanisms by which PD-1 regulates macrophage function. To further investigate the role of PD-1 in macrophage activity, we established a fluorescence-labeled tumor-bearing mouse model using CT26 cells, a murine colorectal cancer cell line, to evaluate the relationship between PD-1 expression on TAMs and their phagocytic activity as well as other functions. Additionally, to mimic the TME in vitro, we cultured bone marrow-derived macrophages (BMDMs) with CT26-conditioned medium (CT26-CM).

RESULTS

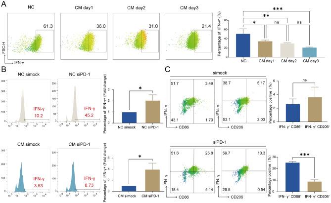
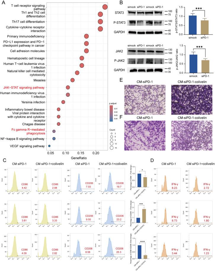
Our results suggest that PD-1 expression on TAMs drives macrophage polarization toward an M2-like phenotype, suppresses their phagocytic activity, inhibits the synthesis of interferon-γ (IFN-γ) signaling molecules, and ultimately promotes tumor progression. Mechanistically, we demonstrated that PD-1 regulates the synthesis of IFN-γ signaling molecules and the polarization of M2-type macrophages in BMDMs through the JAK2-STAT3 signaling pathway. Overall, our study demonstrates that PD-1 expression on TAMs facilitates the formation of an immunosuppressive microenvironment, ultimately accelerating tumor progression.

CLINICAL TRIAL NUMBER

Not applicable.

摘要

背景

肿瘤相关巨噬细胞(TAM)作为肿瘤微环境(TME)的关键免疫成分,通过营造免疫抑制环境在肿瘤进展中起关键作用。程序性死亡1(PD - 1)是主要在T细胞上表达的关键免疫检查点分子,通过与肿瘤微环境(TME)内肿瘤细胞上的程序性死亡配体1(PD - L1)结合来介导免疫抑制。新出现的证据表明TAM也表达PD - 1,然而,PD - 1在TAM上的表达及功能调控机制仍知之甚少。

方法

在本研究中,我们结合批量RNA测序和单细胞RNA测序(scRNA - seq)数据,以研究巨噬细胞上PD - 1表达与患者预后之间的关联,同时还揭示PD - 1调节巨噬细胞功能的分子机制。为进一步研究PD - 1在巨噬细胞活性中的作用,我们使用小鼠结肠癌细胞系CT26细胞建立了荧光标记的荷瘤小鼠模型,以评估TAM上PD - 1表达与其吞噬活性及其他功能之间的关系。此外,为在体外模拟TME,我们用CT26条件培养基(CT26 - CM)培养骨髓来源的巨噬细胞(BMDM)。

结果

我们的结果表明,TAM上的PD - 1表达促使巨噬细胞向M2样表型极化,抑制其吞噬活性,抑制干扰素 - γ(IFN - γ)信号分子的合成,并最终促进肿瘤进展。机制上,我们证明PD - 1通过JAK2 - STAT3信号通路调节BMDM中IFN - γ信号分子的合成和M2型巨噬细胞的极化。总体而言,我们的研究表明TAM上的PD - 1表达促进了免疫抑制微环境的形成,最终加速肿瘤进展。

临床试验编号

不适用。

https://cdn.ncbi.nlm.nih.gov/pmc/blobs/e13f/12048993/ebebddb45e2a/12967_2025_6469_Fig1_HTML.jpg

文献AI研究员

20分钟写一篇综述,助力文献阅读效率提升50倍。

立即体验

用中文搜PubMed

大模型驱动的PubMed中文搜索引擎

马上搜索

文档翻译

学术文献翻译模型,支持多种主流文档格式。

立即体验