Suppr超能文献

拟南芥中环状二肽环(组氨酸-脯氨酸)的特性分析

Characterization of the cyclic dipeptide cyclo(His-Pro) in Arabidopsis.

作者信息

Minen Romina I, Camalle Maria Dolores, Schwertfeger Tyler J, Abdulhakim Fatimah, Reish Hannah, Perez de Souza Leonardo, Moreno Juan C, Schilmiller Anthony, Thirumalaikumar Venkatesh P, Agarwal Pallavi, Plecki Caroline F, Fernie Alisdair R, Hirt Heribert, Schroeder Frank C, Skirycz Aleksandra

机构信息

Boyce Thompson Institute, Ithaca, NY 14853, USA.

DKFZ German Cancer Research Center, Heidelberg 69120, Germany.

出版信息

Plant Physiol. 2025 Apr 30;198(1). doi: 10.1093/plphys/kiaf174.

Abstract

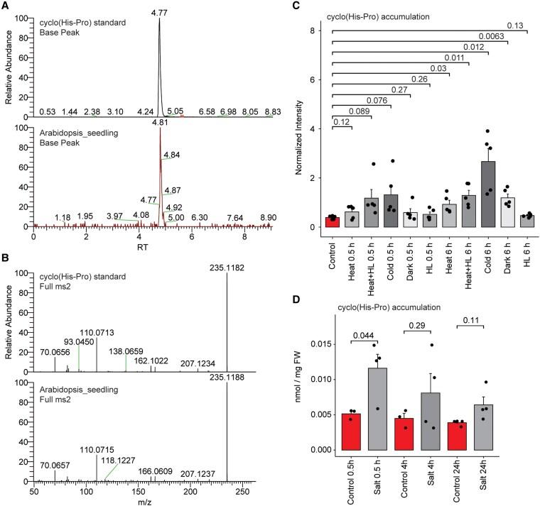
Diketopiperazines (DKPs) are chemically and functionally diverse cyclic dipeptides associated primarily with microbes. Few DKPs have been reported from plants and animals; the best characterized is cyclo(His-Pro), found in the mammalian central nervous system, where it arises from the proteolytic cleavage of a thyrotropin-releasing tripeptide hormone. Herein, we report the identification of cyclo(His-Pro) in Arabidopsis (Arabidopsis thaliana), where its levels increase upon abiotic stress conditions, including high salt, heat, and cold. To screen for potential protein targets, we used isothermal shift assays, which examine changes in protein-melting stability upon ligand binding. Among the identified proteins, we focused on the glycolytic enzyme, cytosolic glyceraldehyde-3-phosphate dehydrogenase (GAPC1). Binding between the GAPC1 protein and cyclo(His-Pro) was validated using nano-differential scanning fluorimetry and microscale thermophoresis, and we could further demonstrate that cyclo(His-Pro) inhibits GAPC1 activity with an IC50 of ∼200 μm. This inhibition was conserved in human GAPDH. Inhibition of glyceraldehyde-3-phosphate dehydrogenase activity has previously been reported to reroute carbon from glycolysis toward the pentose phosphate pathway. Accordingly, cyclo(His-Pro) supplementation augmented NADPH levels, increasing the NADPH/NADP+ ratio. Phenotypic screening revealed that plants supplemented with cyclo(His-Pro) were more tolerant to high-salt stress, as manifested by higher biomass, which we show is dependent on GAPC1/2. Our work reports the identification and functional characterization of cyclo(His-Pro) as a modulator of glyceraldehyde-3-phosphate dehydrogenase in plants.

摘要

二酮哌嗪(DKPs)是一类化学结构和功能多样的环状二肽,主要与微生物相关。植物和动物中报道的DKPs较少;研究最深入的是环(His-Pro),它存在于哺乳动物中枢神经系统中,由促甲状腺激素释放三肽激素的蛋白水解裂解产生。在此,我们报告在拟南芥(Arabidopsis thaliana)中鉴定出环(His-Pro),其水平在非生物胁迫条件下会增加,包括高盐、高温和低温。为了筛选潜在的蛋白质靶点,我们使用了等温滴定量热法,该方法可检测配体结合后蛋白质熔解稳定性的变化。在鉴定出的蛋白质中,我们重点关注糖酵解酶、胞质甘油醛-3-磷酸脱氢酶(GAPC1)。使用纳米差示扫描荧光法和微量热泳动法验证了GAPC1蛋白与环(His-Pro)之间的结合,并且我们可以进一步证明环(His-Pro)以约200μm的IC50抑制GAPC1活性。这种抑制作用在人GAPDH中是保守的。先前有报道称,抑制甘油醛-3-磷酸脱氢酶活性会使碳代谢从糖酵解转向磷酸戊糖途径。因此,补充环(His-Pro)可提高NADPH水平,增加NADPH/NADP+比率。表型筛选显示,补充环(His-Pro)的植物对高盐胁迫更具耐受性,表现为生物量更高,我们发现这依赖于GAPC1/2。我们的工作报道了环(His-Pro)作为植物中甘油醛-3-磷酸脱氢酶调节剂的鉴定及其功能表征。

https://cdn.ncbi.nlm.nih.gov/pmc/blobs/4573/12089766/fb878c297dd4/kiaf174f1.jpg

文献AI研究员

20分钟写一篇综述,助力文献阅读效率提升50倍。

立即体验

用中文搜PubMed

大模型驱动的PubMed中文搜索引擎

马上搜索

文档翻译

学术文献翻译模型,支持多种主流文档格式。

立即体验