Suppr超能文献

综合分泌组分析和CRISPR筛选确定SFRP1为表皮祖细胞增殖的关键抑制剂。

Comprehensive secretome profiling and CRISPR screen identifies SFRP1 as a key inhibitor of epidermal progenitor proliferation.

作者信息

Cheng Binbin, Peng Shaohong Isaac, Jia Yunlong Y, Tong Elton, Atwood Scott X, Sun Bryan K

机构信息

Department of Dermatology, University of California Irvine, Irvine, CA, USA.

Department of Developmental and Cell Biology, University of California Irvine, Irvine, CA, USA.

出版信息

Cell Death Dis. 2025 May 3;16(1):360. doi: 10.1038/s41419-025-07691-0.

Abstract

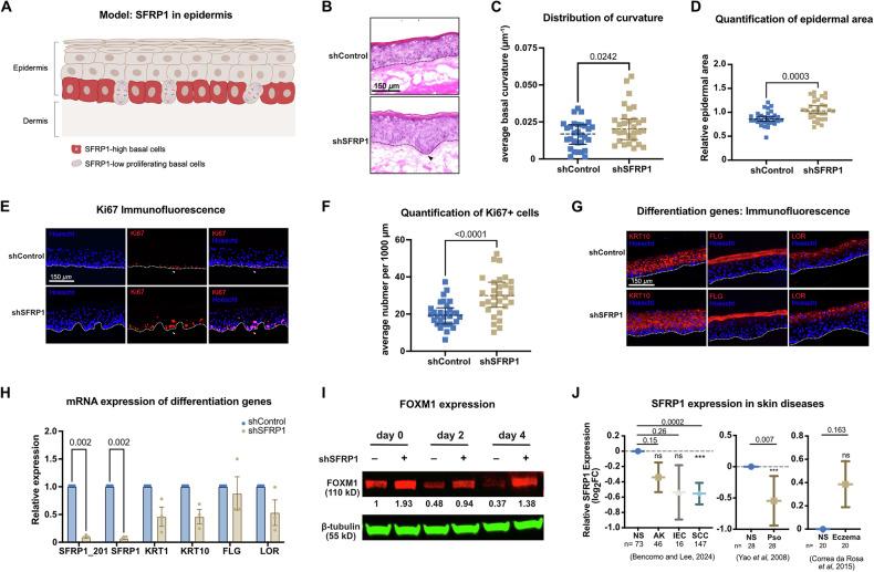
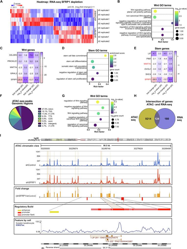
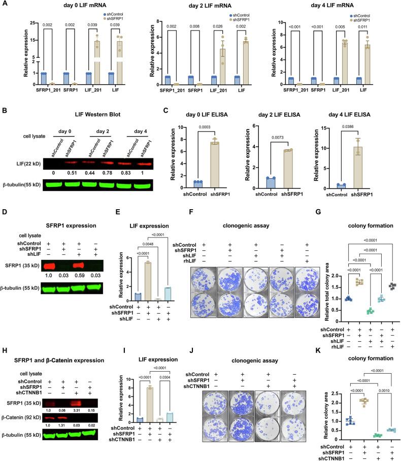
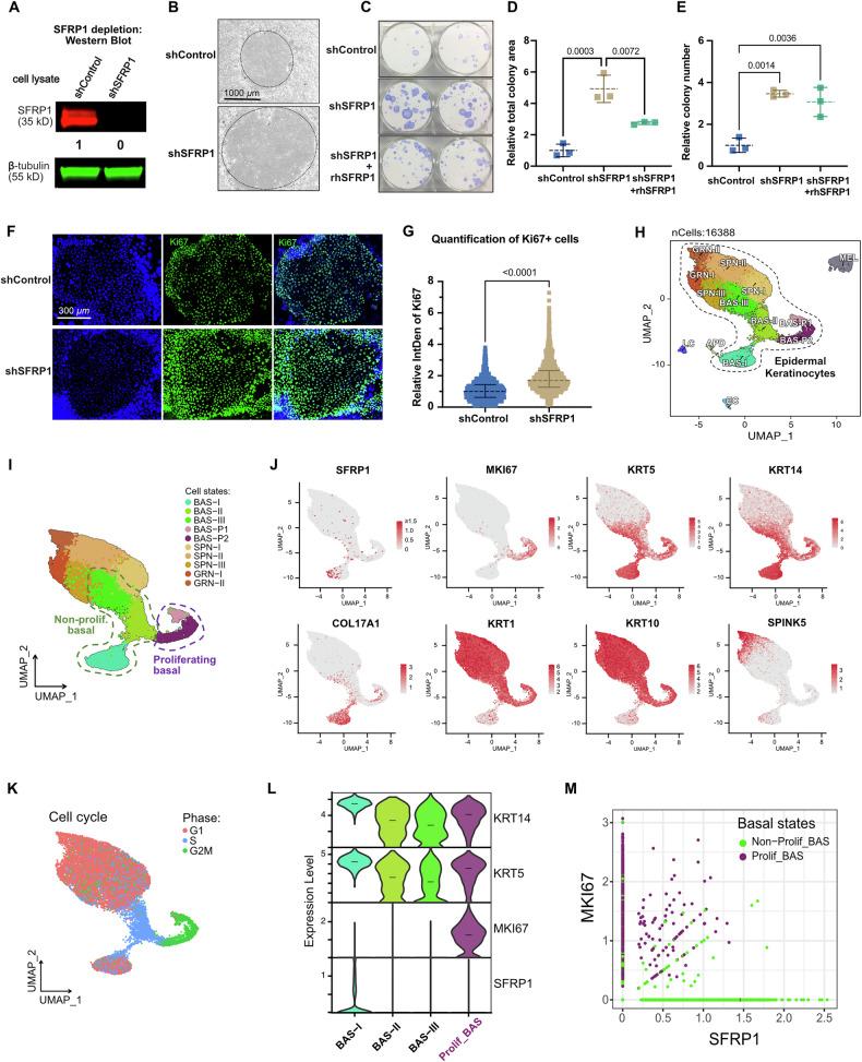
Secreted proteins are crucial for the structure and functions of the human epidermis, but the full repertoire of the keratinocyte secretome has not been experimentally defined. In this study, we performed mass spectrometry on conditioned media from primary human keratinocytes, identifying 406 proteins with diverse roles in adhesion, migration, proliferation, proteolysis, signal transduction, and innate immunity. To leverage this new dataset, we developed a novel colony formation assay-based CRISPR screen to investigate the functions of uncharacterized secreted proteins on epidermal stem cells. The screen identified six candidate proteins that promoted proliferation of epidermal progenitors and two proteins that inhibited it. Secreted frizzled-related protein-1 (SFRP1) was the most potent inhibitor. We discovered that SFRP1 restrained clonogenic keratinocyte proliferation by inhibiting Wnt signaling as well as blocking ectopic expression of leukemia inhibitory factor (LIF). Collectively, our study expands our knowledge of the keratinocyte secretome, establishes a novel CRISPR screen to assess the function of non-cell autonomous factors, and highlights SFRP1's role in regulating epidermal balance.

摘要

分泌蛋白对人类表皮的结构和功能至关重要,但角质形成细胞分泌组的完整组成尚未通过实验确定。在本研究中,我们对原代人角质形成细胞的条件培养基进行了质谱分析,鉴定出406种在黏附、迁移、增殖、蛋白水解、信号转导和固有免疫中具有不同作用的蛋白质。为了利用这个新数据集,我们开发了一种基于新型集落形成试验的CRISPR筛选方法,以研究未表征的分泌蛋白对表皮干细胞的功能。该筛选鉴定出六种促进表皮祖细胞增殖的候选蛋白和两种抑制其增殖的蛋白。分泌型卷曲相关蛋白-1(SFRP1)是最有效的抑制剂。我们发现,SFRP1通过抑制Wnt信号以及阻断白血病抑制因子(LIF)的异位表达来抑制克隆性角质形成细胞的增殖。总体而言,我们的研究扩展了我们对角质形成细胞分泌组的认识,建立了一种新型CRISPR筛选方法来评估非细胞自主因子的功能,并突出了SFRP1在调节表皮平衡中的作用。

https://cdn.ncbi.nlm.nih.gov/pmc/blobs/ec97/12049499/478e2161c40c/41419_2025_7691_Fig1_HTML.jpg

文献AI研究员

20分钟写一篇综述,助力文献阅读效率提升50倍。

立即体验

用中文搜PubMed

大模型驱动的PubMed中文搜索引擎

马上搜索

文档翻译

学术文献翻译模型,支持多种主流文档格式。

立即体验