Suppr超能文献

转录因子HHEX维持糖皮质激素水平,并保护肾上腺免受雄激素诱导的脂质消耗。

The transcription factor HHEX maintains glucocorticoid levels and protects adrenals from androgen-induced lipid depletion.

作者信息

Dumontet Typhanie, Basham Kaitlin J, Foster Micah C, Silverman Emma, Heard Kyle A, Johnson Dominque, Lee Chaelin, Plaska Samuel W, Breault David T, Penton David, Beuschlein Felix, Turcu Adina F, LaPensee Christopher R, Marcondes Lerario Antonio, Hammer Gary D

机构信息

Training Program in Organogenesis, Center for Cell Plasticity and Organ Design, University of Michigan, Ann Arbor, Michigan, USA.

Department of Internal Medicine, Division of Metabolism, Endocrinology, and Diabetes, University of Michigan, Ann Arbor, Michigan, USA.

出版信息

Res Sq. 2025 Apr 15:rs.3.rs-6248794. doi: 10.21203/rs.3.rs-6248794/v1.

Abstract

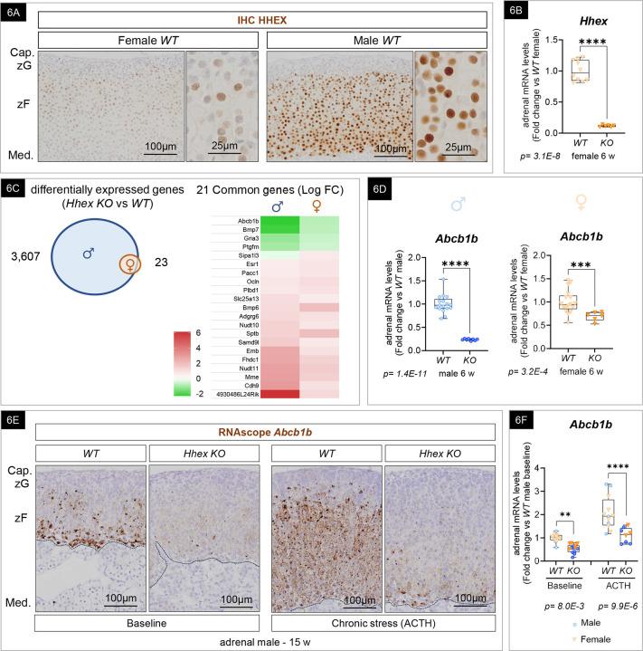
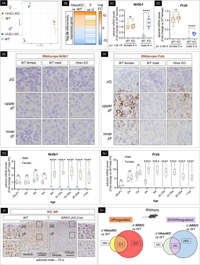
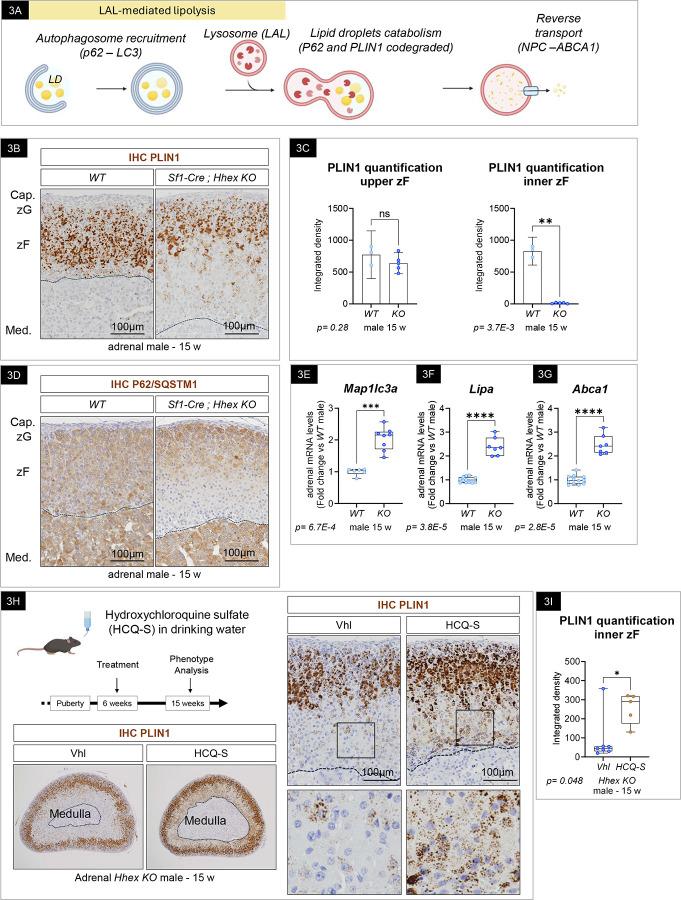
Glucocorticoid-producing cells of the adrenal cortex (. zona fasciculata, zF) constitute the critical effectors of the hypothalamic-pituitary-adrenal axis, mediating the mammalian stress response. With glucocorticoids being essential for life, it is not surprising that zF dysfunction perturbs multiple organs that participate in optimizing cardiometabolic fitness. The zF forms a dynamic and heterogenous cell population endowed with the capacity to remodel through the engagement of both proliferative and differentiation programs that enable the adrenal to adapt and respond to diverse stressors. However, the mechanisms that sustain such differential responsiveness remain poorly understood. In this study, we resolved the transcriptome of the steroidogenic lineage by scRNA-seq using reporter mice. We identified HHEX, a homeodomain protein, as the most enriched transcription factor in glucocorticoid-producing cells. We developed new genetic mouse models to demonstrate that HHEX deletion causes glucocorticoid insufficiency in male animals. Molecularly, we demonstrated that HHEX is an androgen receptor (AR) target gene, shaping the sexual dimorphism of the adrenal gland by repressing the female transcriptional program at puberty, while also maintaining zF cholesterol ester content by protecting lipid droplets from androgen-induced-lipophagy. Moreover, our study revealed that, in both sexes, HHEX is crucial for maintaining the identity of the innermost adrenocortical cell subpopulation. Specifically, loss of HHEX impairs the expression of (P-glycoprotein/MDR1), an efflux pump regulating steroid export and cellular levels of xenobiotics. Together, these data demonstrate that HHEX serves as a multi-functional regulator of post-natal adrenal maturation that is potentiated by androgens.

摘要

肾上腺皮质的糖皮质激素生成细胞(束状带,zF)构成下丘脑-垂体-肾上腺轴的关键效应器,介导哺乳动物的应激反应。由于糖皮质激素对生命至关重要,因此zF功能障碍扰乱多个参与优化心脏代谢适应性的器官也就不足为奇了。zF形成一个动态且异质的细胞群体,具有通过增殖和分化程序的参与进行重塑的能力,从而使肾上腺能够适应并应对各种应激源。然而,维持这种差异反应性的机制仍知之甚少。在本研究中,我们使用报告基因小鼠通过单细胞RNA测序解析了类固醇生成谱系的转录组。我们鉴定出同源结构域蛋白HHEX是糖皮质激素生成细胞中最丰富的转录因子。我们开发了新的基因小鼠模型来证明HHEX缺失会导致雄性动物糖皮质激素不足。在分子层面,我们证明HHEX是雄激素受体(AR)的靶基因,通过在青春期抑制雌性转录程序来塑造肾上腺的性别二态性,同时还通过保护脂滴免受雄激素诱导的脂质自噬来维持zF胆固醇酯含量。此外,我们的研究表明,在两性中,HHEX对于维持最内层肾上腺皮质细胞亚群的特性至关重要。具体而言,HHEX的缺失会损害P-糖蛋白/多药耐药蛋白1(P-glycoprotein/MDR1)的表达,P-糖蛋白/多药耐药蛋白1是一种调节类固醇输出和细胞外源性物质水平的外排泵。总之,这些数据表明HHEX作为出生后肾上腺成熟的多功能调节因子,受雄激素增强作用。

https://cdn.ncbi.nlm.nih.gov/pmc/blobs/23d4/12047992/f45a56af68d3/nihpp-rs6248794v1-f0001.jpg

文献AI研究员

20分钟写一篇综述,助力文献阅读效率提升50倍。

立即体验

用中文搜PubMed

大模型驱动的PubMed中文搜索引擎

马上搜索

文档翻译

学术文献翻译模型,支持多种主流文档格式。

立即体验