Suppr超能文献

紫杉醇、卡培他滨和艾瑞布林诱导的乳腺癌免疫与代谢重编程:对治疗靶点的见解

Immune and Metabolic Reprogramming Induced by Paclitaxel, Capecitabine and Eribulin in Breast Cancer: Insights into Therapeutic Targets.

作者信息

Hsiao Hua-Hsin, Patel Riya, Kalinski Pawel, Takabe Kazuaki, Ernstoff Marc S, Rosario Spencer R, Gandhi Shipra

机构信息

Department of Biostatistics and Bioinformatics, Roswell Park Comprehensive Cancer Center, Buffalo, NY, 14263, USA.

Department of Medicine, Roswell Park Comprehensive Cancer Center, Buffalo, NY, 14263, USA.

出版信息

Breast Cancer (Dove Med Press). 2025 Apr 29;17:359-372. doi: 10.2147/BCTT.S498070. eCollection 2025.

Abstract

PURPOSE

Chemotherapeutic agents are known to exert anti-tumor effects by not only invoking cytotoxic effects, but also by altering both the immune profile and metabolic milieu. These alterations to both the immune milieu and circulating metabolome may be leveraged for designing rationale drug combinations with immunotherapeutic agents, once chemotherapy fails.

PATIENTS AND METHODS

Using publicly available transcriptomic data for breast cancer (BC) patients treated with neoadjuvant chemotherapy (GSE162187), we assessed transcriptional alterations that coincide with response to chemotherapy. To further study the metabolic and immune alterations associated with chemotherapeutic resistance, plasma samples from BC patients treated with eribulin, paclitaxel and capecitabine were obtained and assessed via Metabolomics and Luminex, at time of progression as compared to baseline.

RESULTS

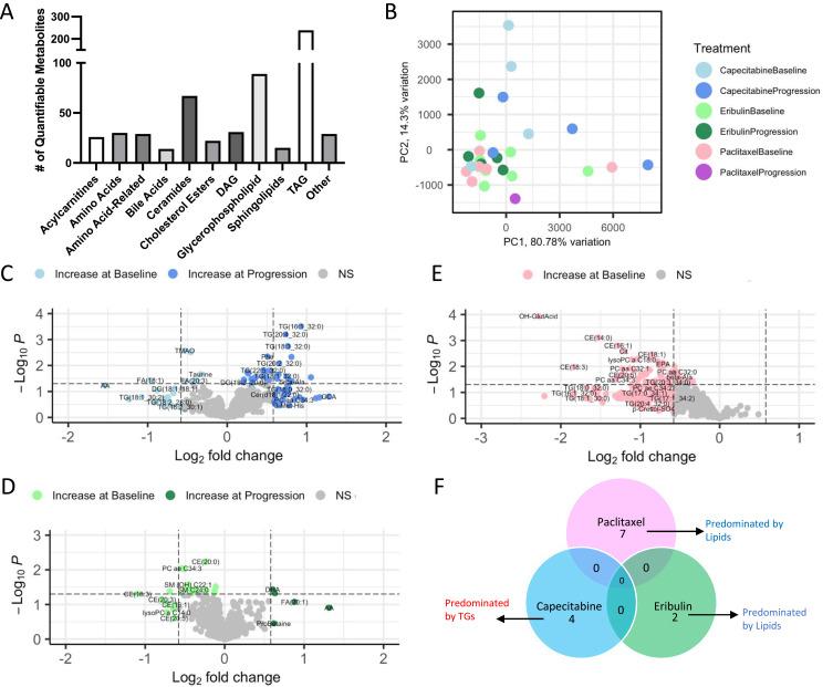
Transcriptomics analysis revealed enrichment of amino acid and lipid metabolic pathways, as well as immune pathways including B cells, complement cascade and T cells, in patients resistant to chemotherapy. To validate these findings and assess the differences among different chemotherapies, plasma samples were obtained at baseline and disease progression. Increases in IL-18; IL-22, amylin and IL-6 were observed at the time of disease progression on eribulin, capecitabine and paclitaxel, respectively. Metabolically, increases in docosahexaenoic acid and decreases in sphingomyelins; increases in triacylglycerides and decreases in fatty acids, and decreases in glutamic acid, lipids and phosphatidylcholines were observed on disease progression on eribulin, capecitabine and paclitaxel, respectively.

CONCLUSION

Distinct patterns of metabolic and immune dysregulation were associated with resistance to eribulin, capecitabine and paclitaxel. Varied immune and metabolic profiles were specific to each of the three chemotherapies, representing potential novel, and individualized, points of therapeutic leverage.

摘要

目的

已知化疗药物不仅通过引发细胞毒性作用,还通过改变免疫特征和代谢环境来发挥抗肿瘤作用。一旦化疗失败,免疫环境和循环代谢组的这些改变可用于设计与免疫治疗药物的合理联合用药方案。

患者与方法

利用公开可得的接受新辅助化疗的乳腺癌(BC)患者的转录组数据(GSE162187),我们评估了与化疗反应一致的转录改变。为进一步研究与化疗耐药相关的代谢和免疫改变,获取了接受艾瑞布林、紫杉醇和卡培他滨治疗的BC患者在疾病进展时与基线相比的血浆样本,并通过代谢组学和Luminex技术进行评估。

结果

转录组学分析显示,对化疗耐药的患者中氨基酸和脂质代谢途径以及包括B细胞、补体级联反应和T细胞在内的免疫途径富集。为验证这些发现并评估不同化疗之间的差异,在基线和疾病进展时获取了血浆样本。在接受艾瑞布林、卡培他滨和紫杉醇治疗的疾病进展时,分别观察到白细胞介素-18(IL-18)、IL-22、胰淀素和IL-6升高。在代谢方面,在接受艾瑞布林、卡培他滨和紫杉醇治疗的疾病进展时,分别观察到二十二碳六烯酸增加和鞘磷脂减少;甘油三酯增加和脂肪酸减少,以及谷氨酸、脂质和磷脂酰胆碱减少。

结论

代谢和免疫失调的不同模式与对艾瑞布林、卡培他滨和紫杉醇的耐药相关。三种化疗各自具有不同的免疫和代谢特征,代表了潜在的新的个体化治疗靶点。

https://cdn.ncbi.nlm.nih.gov/pmc/blobs/ae4f/12049113/a5859d4450de/BCTT-17-359-g0001.jpg

文献AI研究员

20分钟写一篇综述,助力文献阅读效率提升50倍。

立即体验

用中文搜PubMed

大模型驱动的PubMed中文搜索引擎

马上搜索

文档翻译

学术文献翻译模型,支持多种主流文档格式。

立即体验