Suppr超能文献

DNA甲基化可预测肾移植受者的感染风险。

DNA methylation predicts infection risk in kidney transplant recipients.

作者信息

Hsu Fei-Man, Pickering Harry, Rubbi Liudmilla, Thompson Michael, Reed Elaine F, Pellegrini Matteo, Schaenman Joanna M

机构信息

Department of Molecular, Cell and Developmental Biology, University of California Los Angeles, Los Angeles, CA, USA.

Institute for Quantitative and Computational Biosciences - The Collaboratory, University of California Los Angeles, Los Angeles, CA, USA.

出版信息

Life Sci Alliance. 2025 May 5;8(7). doi: 10.26508/lsa.202403124. Print 2025 Jul.

Abstract

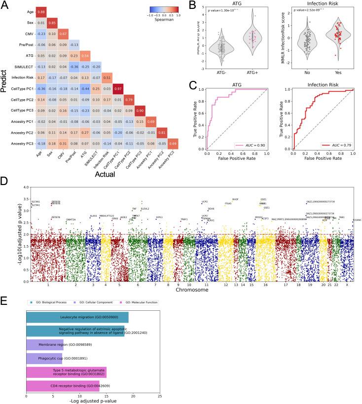
Kidney transplantation (KTx) is the method of choice for treating kidney failure. Identifying biomarkers predictive of transplant (Tx) outcomes is critical to optimize KTx; however, the immunosuppressive therapies required after KTx must also be considered. We applied targeted bisulfite sequencing (TBS-seq) to PBMCs isolated from 90 patients, with samples collected pre- and post-Tx (day 90), to measure DNA methylation changes. Our findings indicate that the PBMC DNA methylome is significantly affected by induction immunosuppression with anti-thymocyte globulin (ATG). We discovered that the risk of infection can be predicted using DNA methylation profiles, but not gene expression profiles. Specifically, 515 CpG associated with 275 genes were significantly impacted by ATG induction, even after accounting for age, sex, and cell-type composition. Notably, ATG-associated hyper-methylation down-regulates genes critical for immune response. In conclusion, this clinical omics study reveals that the immunosuppressant ATG profoundly impacts the DNA methylome of KTx recipients and identifies biomarkers that could be used in pre-Tx screening of patients vulnerable to infection, thereby informing immunosuppression strategies post-Tx.

摘要

肾移植(KTx)是治疗肾衰竭的首选方法。识别预测移植(Tx)结果的生物标志物对于优化肾移植至关重要;然而,肾移植后所需的免疫抑制疗法也必须予以考虑。我们将靶向亚硫酸氢盐测序(TBS-seq)应用于从90例患者中分离出的外周血单个核细胞(PBMC),在移植前和移植后(第90天)采集样本,以测量DNA甲基化变化。我们的研究结果表明,外周血单个核细胞DNA甲基化组受到抗胸腺细胞球蛋白(ATG)诱导免疫抑制的显著影响。我们发现,可以使用DNA甲基化谱预测感染风险,但不能使用基因表达谱。具体而言,即使在考虑年龄、性别和细胞类型组成后,与275个基因相关的515个CpG位点也受到ATG诱导的显著影响。值得注意的是,与ATG相关的高甲基化会下调对免疫反应至关重要的基因。总之,这项临床组学研究表明,免疫抑制剂ATG对肾移植受者的DNA甲基化组有深远影响,并识别出可用于移植前筛查易感染患者的生物标志物,从而为移植后免疫抑制策略提供依据。

https://cdn.ncbi.nlm.nih.gov/pmc/blobs/6831/12053434/5ec42a3a3240/LSA-2024-03124_Fig1.jpg

文献AI研究员

20分钟写一篇综述,助力文献阅读效率提升50倍。

立即体验

用中文搜PubMed

大模型驱动的PubMed中文搜索引擎

马上搜索

文档翻译

学术文献翻译模型,支持多种主流文档格式。

立即体验