Suppr超能文献

毛蕊花糖苷通过调节生长分化因子15/谷胱甘肽过氧化物酶4/溶质载体家族7成员11通路减轻异位心脏移植后心肌缺血/再灌注诱导的铁死亡。

Verbascoside attenuates myocardial ischemia/reperfusion-induced ferroptosis following heterotopic heart transplantation via modulating GDF15/GPX4/SLC7A11 pathway.

作者信息

Zhang Yuxi, Zhan Junbiao, Qiu Zhen, Tian Hao, Lei Shaoqing, Huang Qin, Xue Rui, Sun Qian, Xia Zhongyuan

机构信息

Department of Anesthesiology, Wuhan University, Renmin Hospital, Wuhan, China.

Department of Anesthesiology, Hubei University of Medicine, Renmin Hospital, Shiyan, China.

出版信息

Sci Rep. 2025 May 5;15(1):15651. doi: 10.1038/s41598-025-00112-4.

Abstract

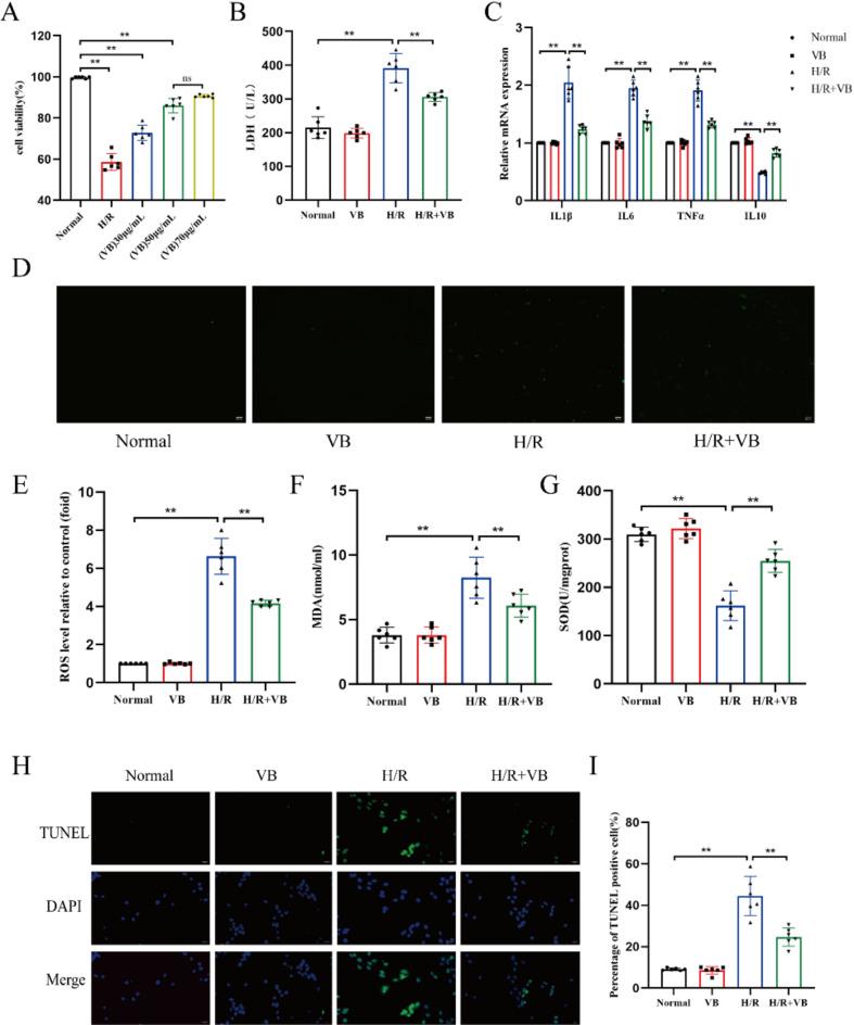
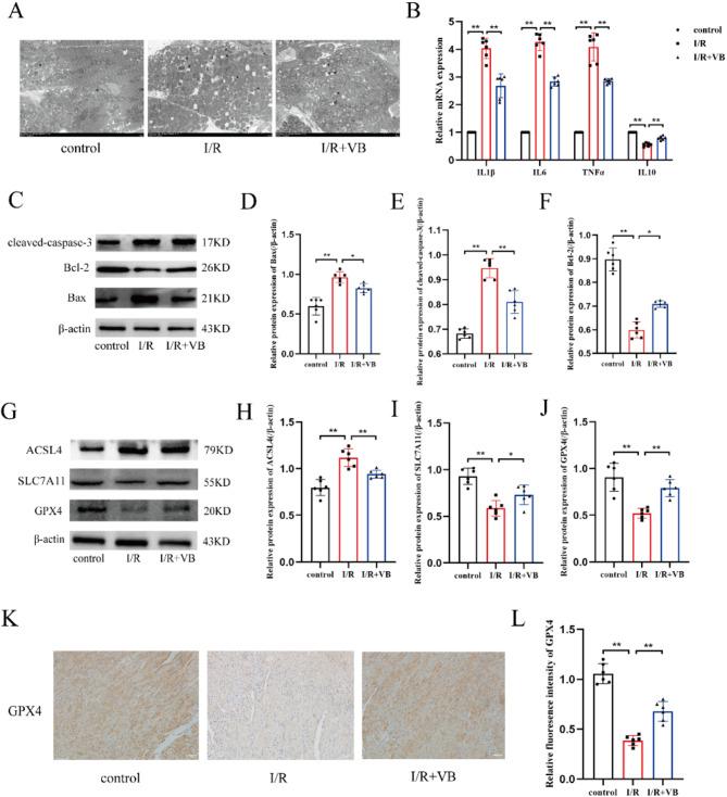
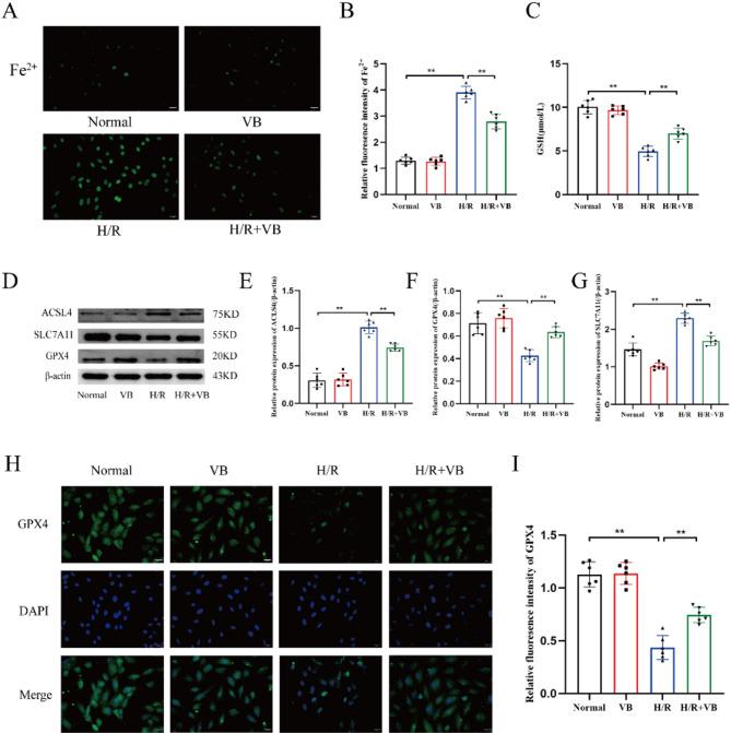
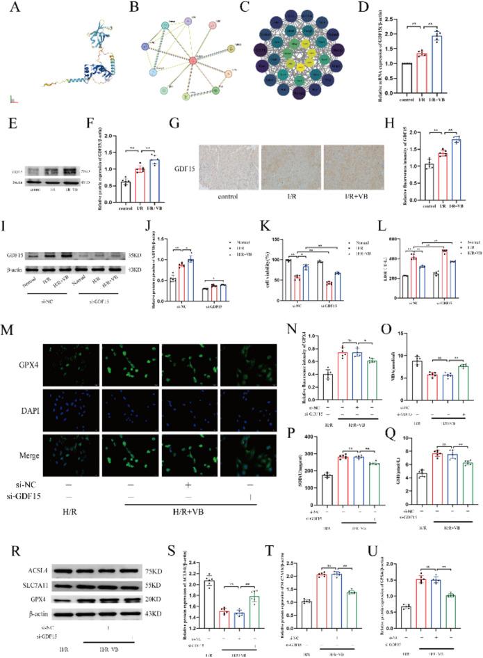
Myocardial cold ischemia/reperfusion (I/R) injury is an inevitable consequence of heart transplantation, significantly affecting survival rates and therapeutic outcomes. Growth Differentiation Factor 15 (GDF15) has been shown to regulate GPX4-mediated ferroptosis, playing a critical role in mitigating I/R injury. Meanwhile, verbascoside (VB), an active compound extracted from the herbaceous plant, has demonstrated myocardial protective effects. In this study, heart transplantation was performed using a modified non-suture cuff technique, with VB administered at a dose of 20 mg/kg/day via intraperitoneal injection for 3 days in vivo. In vitro, cardiomyocytes were pretreated with 50 µg/ml VB for 24 h. VB treatment significantly reduced histopathological injury, decreased myocardial injury markers, and inhibited ferroptosis and oxidative stress during myocardial cold I/R injury in vivo. In vitro experiments further demonstrated that GDF15 alleviates ferroptosis induced by hypoxic reoxygenation by upregulating GPX4. Therefore, it is concluded that VB preconditioning can effectively reduce ferroptosis induced by myocardial cold I/R after heterotopic heart transplantation, possibly through up-regulation of GDF15/GPX4/SLC7A11 pathway.

摘要

心肌冷缺血/再灌注(I/R)损伤是心脏移植不可避免的后果,显著影响生存率和治疗效果。生长分化因子15(GDF15)已被证明可调节GPX4介导的铁死亡,在减轻I/R损伤中起关键作用。同时,毛蕊花糖苷(VB)是从草本植物中提取的一种活性化合物,已显示出心肌保护作用。在本研究中,采用改良的非缝合袖套技术进行心脏移植,在体内通过腹腔注射以20mg/kg/天的剂量给予VB,持续3天。在体外,心肌细胞用50μg/ml VB预处理24小时。VB治疗显著减轻了体内心肌冷I/R损伤期间的组织病理学损伤,降低了心肌损伤标志物,并抑制了铁死亡和氧化应激。体外实验进一步证明,GDF15通过上调GPX4减轻缺氧复氧诱导的铁死亡。因此,得出结论,VB预处理可有效减少异位心脏移植后心肌冷I/R诱导的铁死亡,可能是通过上调GDF15/GPX4/SLC7A11通路实现的。

https://cdn.ncbi.nlm.nih.gov/pmc/blobs/a071/12052987/28b4ccde25e3/41598_2025_112_Fig1_HTML.jpg

文献AI研究员

20分钟写一篇综述,助力文献阅读效率提升50倍。

立即体验

用中文搜PubMed

大模型驱动的PubMed中文搜索引擎

马上搜索

文档翻译

学术文献翻译模型,支持多种主流文档格式。

立即体验