Suppr超能文献

蔗糖补充饲料喂养下家蚕中肠的比较转录组分析

Comparative transcriptome analysis of midgut of Bombyx mori under a sucrose-supplemented diet.

作者信息

Hu Zhenbin, Zhan Lijie, Chen Xinyi, Li Jia, Zhang Meirong, Xu Pingzhen

机构信息

Jiangsu Key Laboratory of Sericultural and Animal Biotechnology, School of Biotechnology, Jiangsu University of Science and Technology, Zhenjiang, 212100, Jiangsu, China.

Key Laboratory of Silkworm and Mulberry Genetic Improvement, Ministry of Agriculture and Rural Affairs, Sericultural Scientific Research Center, Chinese Academy of Agricultural Sciences, Zhenjiang, 212100, China.

出版信息

Sci Rep. 2025 May 5;15(1):15643. doi: 10.1038/s41598-025-00715-x.

Abstract

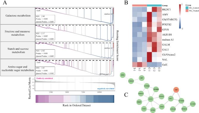
As a monophagous insect, the silkworm possesses a restricted feeding capacity. To investigate the impact of varying sucrose concentrations on silkworm growth and development, transcriptomic analyses were conducted on the silkworm midgut. A total of 909 differentially expressed genes (DEGs) were identified, with down-regulated genes predominantly associated with starch and sucrose metabolism, fructose and mannose metabolism, galactose metabolism, and amino sugar and nucleotide sugar metabolism. These alterations suggest that excessive sucrose consumption may suppress the carbohydrate metabolism pathway in silkworm. This study offers a comprehensive analysis of transcriptomic studies on high sucrose intake in silkworm, providing insights into the effects of varying sucrose concentrations on these organisms.

摘要

作为一种单食性昆虫,家蚕的摄食能力有限。为了研究不同蔗糖浓度对家蚕生长发育的影响,对家蚕中肠进行了转录组分析。共鉴定出909个差异表达基因(DEG),下调基因主要与淀粉和蔗糖代谢、果糖和甘露糖代谢、半乳糖代谢以及氨基糖和核苷酸糖代谢相关。这些变化表明,过量摄入蔗糖可能会抑制家蚕的碳水化合物代谢途径。本研究对家蚕高蔗糖摄入的转录组研究进行了全面分析,为了解不同蔗糖浓度对这些生物的影响提供了见解。

https://cdn.ncbi.nlm.nih.gov/pmc/blobs/77af/12053618/677e2ce63ce1/41598_2025_715_Fig1_HTML.jpg

文献AI研究员

20分钟写一篇综述,助力文献阅读效率提升50倍。

立即体验

用中文搜PubMed

大模型驱动的PubMed中文搜索引擎

马上搜索

文档翻译

学术文献翻译模型,支持多种主流文档格式。

立即体验