Suppr超能文献

METTL3通过对TRIM29 mRNA进行N-甲基腺苷修饰促进糖尿病肾病中足细胞的焦亡。

METTL3 promotes podocyte pyroptosis in diabetic nephropathy through N-methyladenosine modification of TRIM29 mRNA.

作者信息

Xu Xiaohong, Huang Xiaolin, Zhang Ce, Mi Xia, Zhang Chi, Hua Fei, Zhang Liexiang

机构信息

Department of Nephrology, The Affiliated Suqian First People's Hospital of Nanjing Medical University, Suqian, China.

Department of Nephrology, Jiangsu Province (Suqian) Hospital, Suqian, China.

出版信息

Ren Fail. 2025 Dec;47(1):2497492. doi: 10.1080/0886022X.2025.2497492. Epub 2025 May 5.

Abstract

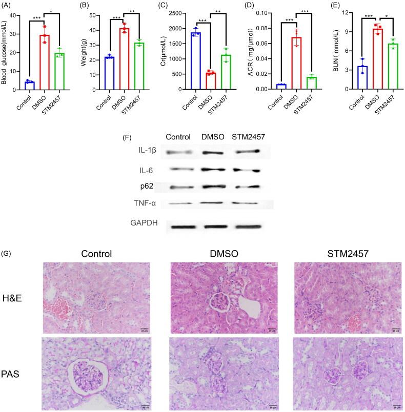
Multiple studies have revealed the critical roles of epigenetic modifications in the development of diabetic nephropathy (DN). Methyltransferase-like 3 (METTL3)-mediated N-methyladenosine (m6A) RNA modification in podocytes represents a new disease mechanism in DN. The tripartite motif-containing (TRIM) family member TRIM29 was reported to promote podocyte pyroptosis by activating the nuclear factor-κB/NLR family pyrin domain containing 3 (NLRP3) inflammasome pathway. However, whether METTL3-mediated m6A modification of TRIM29 mRNA is involved in podocyte injury remain unknown. Here, we found that METTL3 upregulated the m6A content in mRNA from kidney tissues of mice with streptozotocin-induced DN and in hyperglycemia-induced MPC-5 murine podocytes. METTL3 expression in high glucose-treated MPC-5 cells resulted in elevated release of interleukin (IL)-1β, IL-18, and lactate dehydrogenase and upregulated expression of pyroptosis-associated molecules. Mechanistically, METTL3 was found to directly target TRIM29 for m6A modification and activate TRIM29 transcription. Moreover, the m6A reader YT521-B homology (YTH) domain family member YTHDF1 was recruited by METTL3 to maintain the stability of TRIM29 mRNA, which contributed significantly to increased podocyte pyroptosis. Furthermore, the potent METTL3-specific inhibitor STM2457 prominently alleviated podocyte injury through attenuating activation of the NLRP3 inflammasome/pyroptosis pathway in the DN mouse model. Our results suggest that METTL3 plays a critical role in hyperglycemia-induced podocyte injury through m6A modification of TRIM29 mRNA, which provides new insight for the development of METTL3- and pyroptosis-targeted strategies to treat DN and other diabetic kidney diseases.

摘要

多项研究揭示了表观遗传修饰在糖尿病肾病(DN)发生发展中的关键作用。足细胞中甲基转移酶样3(METTL3)介导的N⁶-甲基腺苷(m⁶A)RNA修饰代表了DN中的一种新疾病机制。据报道,含三联体基序(TRIM)家族成员TRIM29通过激活核因子κB/NLR家族含吡啉结构域3(NLRP3)炎性小体途径促进足细胞焦亡。然而,METTL3介导的TRIM29 mRNA的m⁶A修饰是否参与足细胞损伤尚不清楚。在此,我们发现METTL3上调了链脲佐菌素诱导的DN小鼠肾组织以及高糖诱导的MPC-5小鼠足细胞mRNA中的m⁶A含量。高糖处理的MPC-5细胞中METTL3的表达导致白细胞介素(IL)-1β、IL-18和乳酸脱氢酶释放增加以及焦亡相关分子的表达上调。机制上,发现METTL3直接靶向TRIM29进行m⁶A修饰并激活TRIM29转录。此外,METTL3招募m⁶A阅读器YT521-B同源(YTH)结构域家族成员YTHDF1来维持TRIM2 mRNA的稳定性,这对足细胞焦亡增加有显著贡献。此外,强效的METTL3特异性抑制剂STM2457通过减弱DN小鼠模型中NLRP3炎性小体/焦亡途径的激活,显著减轻了足细胞损伤。我们的结果表明,METTL3通过对TRIM29 mRNA进行m⁶A修饰在高糖诱导的足细胞损伤中起关键作用,这为开发以METTL3和焦亡为靶点的策略治疗DN和其他糖尿病肾病提供了新的见解。

https://cdn.ncbi.nlm.nih.gov/pmc/blobs/bf0f/12054578/668de3bce849/IRNF_A_2497492_F0001_C.jpg

文献AI研究员

20分钟写一篇综述,助力文献阅读效率提升50倍。

立即体验

用中文搜PubMed

大模型驱动的PubMed中文搜索引擎

马上搜索

文档翻译

学术文献翻译模型,支持多种主流文档格式。

立即体验