Suppr超能文献

一种遗传性视网膜变性的自发性非人灵长类动物模型。

A spontaneous nonhuman primate model of inherited retinal degeneration.

作者信息

Yi Wei, Xu Mingming, Xue Ying, Cao Yingxue, Yang Ziqi, Zhou Lingli, Zhou Yang, Shi Le, Mai Xiaomei, Sun Zehui, Qing Wenjie, Li Yuying, Qing Aolun, Zhang Kaiwen, Ou Lechun, Chen Shoudeng, Duh Elia J, Liu Xialin

机构信息

State Key Laboratory of Ophthalmology, Zhongshan Ophthalmic Center, Sun Yat-sen University, Guangdong Provincial Key Laboratory of Ophthalmology and Visual Science, Guangzhou, China.

Department of Ophthalmology, Affiliated Hospital of Nantong University, Nantong, China.

出版信息

JCI Insight. 2025 May 6;10(12). doi: 10.1172/jci.insight.190807. eCollection 2025 Jun 23.

Abstract

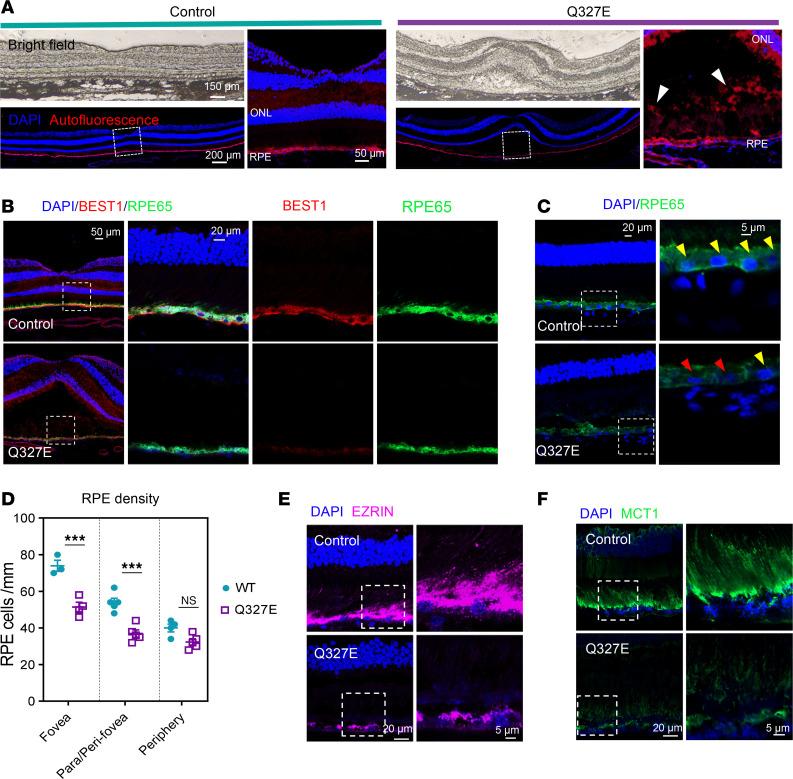
Inherited retinal degenerations (IRDs) are important causes of progressive, irreversible blindness. Hereditary macular diseases, in particular, are significant in their effect on the specialized, central cone photoreceptor-rich macula responsible for high resolution vision. Autosomal dominant Best vitelliform macular dystrophy (BVMD), caused by variants in the BEST1 gene, is one of the most common inherited macular dystrophies. Gene therapies have emerged as promising treatments for IRDs, but a lack of suitable animal models has hindered progress both in treatments and in understanding the mechanisms underlying macular diseases. Here, we report a Macaca fascicularis carrying a heterozygous potential pathogenic BEST1p.Q327E variant that disrupts the BEST1 ion channel by destabilizing the A195 helix, mirroring the structural perturbations seen in certain human pathological mutants. Longitudinal imaging over 2 years revealed progressive macular changes, including subfoveal cleft enlargement, lipid-rich deposit accumulation, retinal pigment epithelium (RPE) disruption, and central-to-peripheral photoreceptor degeneration, recapitulating early human BVMD pathology. Histopathology demonstrated diminished BEST1 expression, attenuation of the RPE-photoreceptor interface, and 2 distinct types of lipid deposits, including heretofore unappreciated cone mitochondrial-enriched lesions, highlighting selective cone mitochondria vulnerability. This is, to our knowledge, the first nonhuman primate model of inherited macular dystrophy, and it links BEST1 mutations, mitochondrial dysfunction, and progressive macular degeneration, offering new insights into BVMD pathophysiology and highlighting its utility for studying disease progression and potential therapeutic interventions.

摘要

遗传性视网膜变性(IRDs)是导致进行性、不可逆失明的重要原因。特别是遗传性黄斑疾病,对负责高分辨率视觉的富含中央视锥光感受器的特殊黄斑区域有显著影响。由BEST1基因突变引起的常染色体显性遗传性Best卵黄样黄斑营养不良(BVMD)是最常见的遗传性黄斑营养不良之一。基因治疗已成为治疗IRDs的有前景的方法,但缺乏合适的动物模型阻碍了治疗进展以及对黄斑疾病潜在机制的理解。在此,我们报告了一只携带杂合潜在致病性BEST1p.Q327E变异的食蟹猴,该变异通过破坏A195螺旋使BEST1离子通道不稳定,反映了在某些人类病理突变体中观察到的结构扰动。超过2年的纵向成像显示了黄斑的进行性变化,包括黄斑中心凹裂扩大、富含脂质沉积物积聚、视网膜色素上皮(RPE)破坏以及从中心到周边的光感受器退化,重现了人类早期BVMD病理特征。组织病理学显示BEST1表达减少、RPE - 光感受器界面变薄,以及两种不同类型的脂质沉积物,包括迄今未被认识到的富含视锥线粒体的病变,突出了视锥线粒体的选择性易损性。据我们所知,这是首个遗传性黄斑营养不良的非人灵长类动物模型,它将BEST1突变、线粒体功能障碍和进行性黄斑变性联系起来,为BVMD的病理生理学提供了新见解,并突出了其在研究疾病进展和潜在治疗干预方面的实用性。

https://cdn.ncbi.nlm.nih.gov/pmc/blobs/03c4/12220943/bcda52905227/jciinsight-10-190807-g245.jpg

文献AI研究员

20分钟写一篇综述,助力文献阅读效率提升50倍。

立即体验

用中文搜PubMed

大模型驱动的PubMed中文搜索引擎

马上搜索

文档翻译

学术文献翻译模型,支持多种主流文档格式。

立即体验