Suppr超能文献

肠嗜铬细胞活性的群体成像揭示了生长抑素的调节作用。

Population imaging of enterochromaffin cell activity reveals regulation by somatostatin.

作者信息

Rossen Nathan D, Touhara Kouki K, Castro Joel, Harrington Andrea M, Caraballo Sonia Garcia, Deng Fei, Li Yulong, Brierley Stuart M, Julius David

机构信息

Department of Physiology, University of California, San Francisco, CA 94158.

Tetrad Graduate Program, Graduate Division, University of California, San Francisco, CA 94158.

出版信息

Proc Natl Acad Sci U S A. 2025 May 13;122(19):e2501525122. doi: 10.1073/pnas.2501525122. Epub 2025 May 6.

Abstract

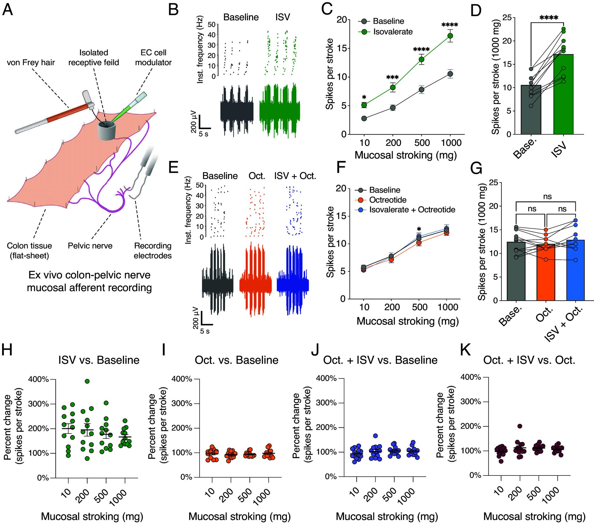
Sensory enteroendocrine cells in the intestinal epithelium detect and relay information about the luminal environment to other cells within and outside the gut. Serotonergic enterochromaffin (EC) cells are a subset of enteroendocrine cells that detect noxious stimuli within the gut lumen, such as chemical irritants and microbial byproducts, and transduce this information to sensory nerve fibers to elicit defensive responses such as nausea and visceral pain. While much has recently been learned about the pharmacological and biophysical characteristics of EC cells, a more broadscale investigation of their properties has been hindered by their relatively low prevalence and sparse anatomical distribution within the gut epithelium. Here, we introduce a method for large-scale parallel analysis of individual EC cell activity within a physiologically relevant epithelial context. Using this approach, we identify somatostatin-28 as a potent inhibitor of both basal and stimulus-evoked serotonin release from EC cells and delineate the signaling pathway that underlies this modulatory response. Our analysis suggests that targeting this inhibitory signaling pathway may offer therapeutic avenues for treating gastrointestinal disorders associated with EC cell function and dysregulated serotonin signaling. Together with the ongoing development of specific biosensors, this platform provides a template for the efficient characterization of other rare sensory cell types and their pharmacological modulators.

摘要

肠道上皮中的感觉肠内分泌细胞检测肠道腔内环境信息,并将其传递给肠道内外的其他细胞。血清素能肠嗜铬(EC)细胞是肠内分泌细胞的一个子集,可检测肠腔内的有害刺激,如化学刺激物和微生物副产物,并将这些信息传递给感觉神经纤维,以引发恶心和内脏疼痛等防御反应。虽然最近人们对EC细胞的药理和生物物理特性有了很多了解,但由于它们在肠道上皮中的相对低发生率和稀疏的解剖分布,对其特性进行更广泛的研究受到了阻碍。在这里,我们介绍了一种在生理相关的上皮环境中对单个EC细胞活性进行大规模平行分析的方法。使用这种方法,我们确定生长抑素-28是EC细胞基础和刺激诱发的血清素释放的有效抑制剂,并描绘了这种调节反应的信号通路。我们的分析表明,针对这种抑制性信号通路可能为治疗与EC细胞功能和血清素信号失调相关的胃肠道疾病提供治疗途径。与正在开发的特定生物传感器一起,该平台为有效表征其他罕见感觉细胞类型及其药理调节剂提供了一个模板。

https://cdn.ncbi.nlm.nih.gov/pmc/blobs/1172/12088456/8cf67f9b5cd5/pnas.2501525122fig01.jpg

文献AI研究员

20分钟写一篇综述,助力文献阅读效率提升50倍。

立即体验

用中文搜PubMed

大模型驱动的PubMed中文搜索引擎

马上搜索

文档翻译

学术文献翻译模型,支持多种主流文档格式。

立即体验