Suppr超能文献

雌激素受体1(Esr1)诱导的雄性线粒体嵴-类核结构重塑促进肌肉代谢恢复力和增强运动适应性

Muscle metabolic resilience and enhanced exercise adaptation by Esr1-induced remodeling of mitochondrial cristae-nucleoid architecture in males.

作者信息

Zhou Zhenqi, Moore Timothy M, Strumwasser Alexander R, Ribas Vicent, Iwasaki Hirotaka, Morrow Noelle, Ma Alice, Tran Peter H, Wanagat Jonathan, de Aguiar Vallim Thomas Q, Clifford Bethan, Zhang Zhengyi, Sallam Tamer, Parks Brian W, Reue Karen, Shirihai Orian, Acin-Perez Rebeca, Morselli Marco, Pellegrini Matteo, Mahata Sushil K, Norheim Frode, Zhou Mingqi, Seldin Marcus M, Lusis Aldons J, Lee Cathy C, Goodarzi Mark O, Rotter Jerome I, Hansen Joshua R, Drucker Ben, Sagendorf Tyler J, Adkins Joshua N, Sanford James A, DeMayo Francesco J, Hewitt Sylvia C, Korach Kenneth S, Hevener Andrea L

机构信息

David Geffen School of Medicine, Department of Medicine, Division of Endocrinology and Metabolism, University of California, Los Angeles, Los Angeles, CA 90095, USA.

Division of Geriatrics, David Geffen School of Medicine, Department of Medicine, University of California, Los Angeles, Los Angeles, CA 90095, USA.

出版信息

Cell Rep Med. 2025 May 20;6(5):102116. doi: 10.1016/j.xcrm.2025.102116. Epub 2025 May 5.

Abstract

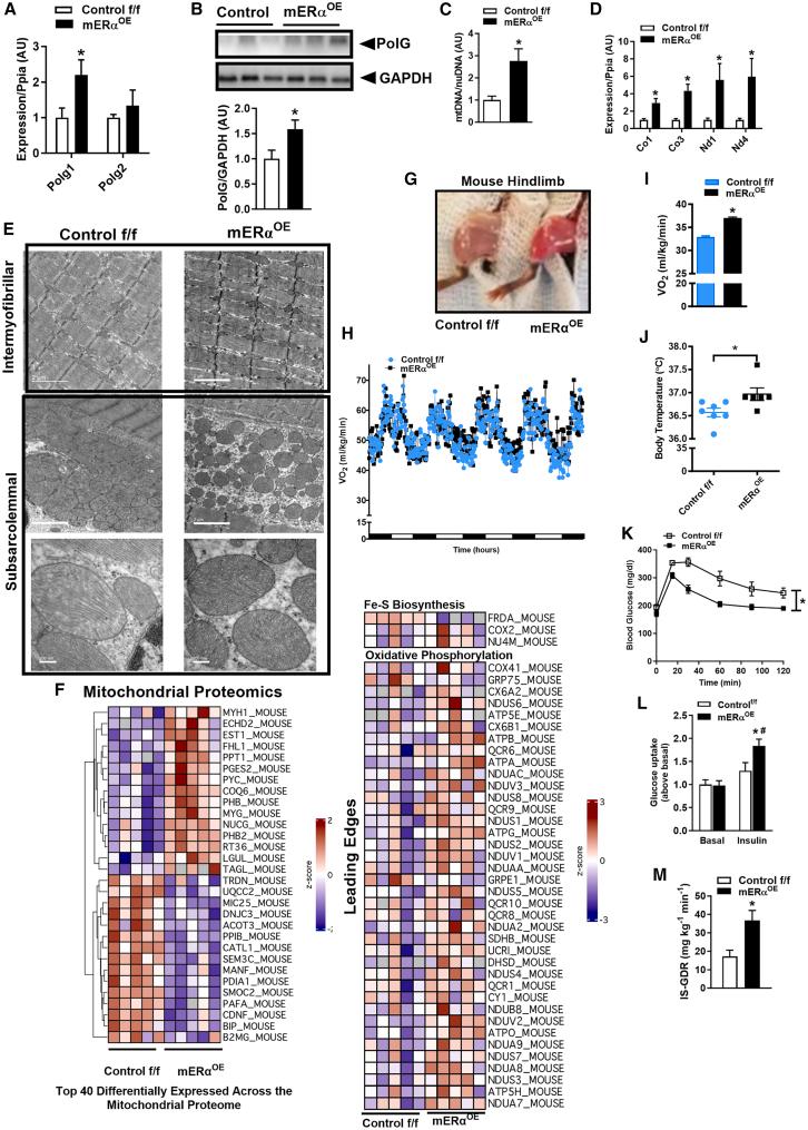
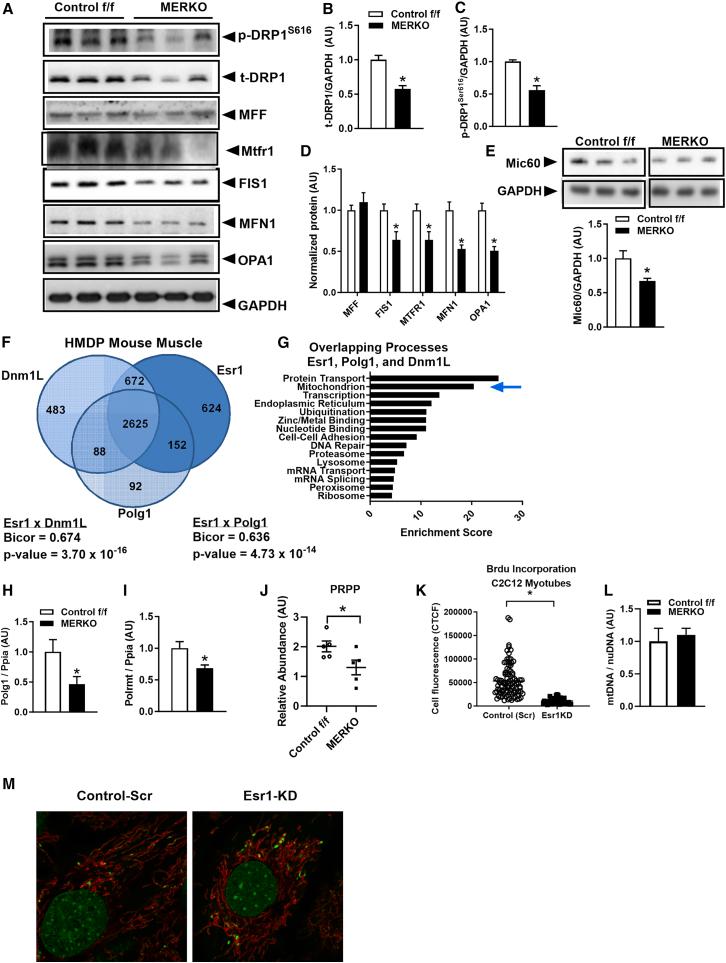
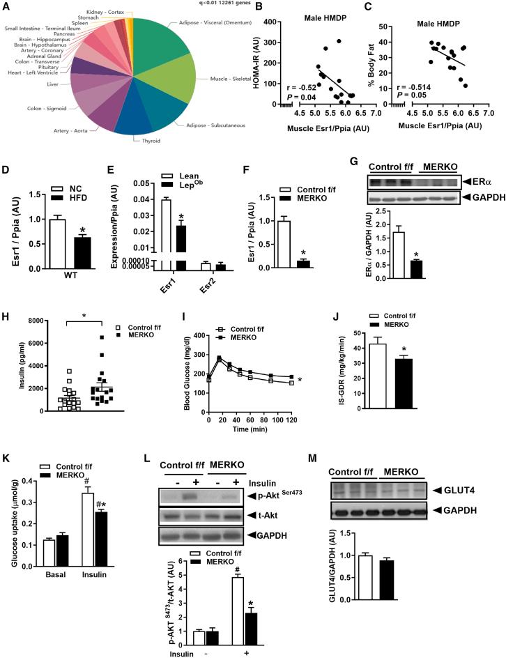
Reduced estrogen action is associated with obesity and insulin resistance. However, the cell and tissue-specific actions of estradiol in maintaining metabolic health remain inadequately understood, especially in men. We observed that skeletal muscle ESR1/Esr1 (encodes estrogen receptor α [ERα]) is positively correlated with insulin sensitivity and metabolic health in humans and mice. Because skeletal muscle is a primary tissue involved in oxidative metabolism and insulin sensitivity, we generated muscle-selective Esr1 loss- and gain-of-expression mouse models. We determined that Esr1 links mitochondrial DNA replication and cristae-nucleoid architecture with metabolic function and insulin action in the skeletal muscle of male mice. Overexpression of human ERα in muscle protected male mice from diet-induced disruption of metabolic health and enhanced mitochondrial adaptation to exercise training intervention. Our findings indicate that muscle expression of Esr1 is critical for the maintenance of mitochondrial function and metabolic health in males and that tissue-selective activation of ERα can be leveraged to combat metabolic-related diseases in both sexes.

摘要

雌激素作用减弱与肥胖和胰岛素抵抗有关。然而,雌二醇在维持代谢健康方面的细胞和组织特异性作用仍未得到充分了解,尤其是在男性中。我们观察到,人类和小鼠骨骼肌中的ESR1/Esr1(编码雌激素受体α[ERα])与胰岛素敏感性和代谢健康呈正相关。由于骨骼肌是参与氧化代谢和胰岛素敏感性的主要组织,我们构建了肌肉选择性Esr1表达缺失和增加的小鼠模型。我们确定,Esr1将线粒体DNA复制和嵴-类核结构与雄性小鼠骨骼肌的代谢功能和胰岛素作用联系起来。在肌肉中过表达人ERα可保护雄性小鼠免受饮食诱导的代谢健康破坏,并增强线粒体对运动训练干预的适应性。我们的研究结果表明,Esr1在肌肉中的表达对于维持雄性的线粒体功能和代谢健康至关重要,并且可以利用ERα的组织选择性激活来对抗两性的代谢相关疾病。

https://cdn.ncbi.nlm.nih.gov/pmc/blobs/b1ab/12147913/0205a956e94f/fx1.jpg

文献AI研究员

20分钟写一篇综述,助力文献阅读效率提升50倍。

立即体验

用中文搜PubMed

大模型驱动的PubMed中文搜索引擎

马上搜索

文档翻译

学术文献翻译模型,支持多种主流文档格式。

立即体验