Suppr超能文献

mTORC1与tRNA摆动修饰协同作用以维持蛋白质合成机制。

mTORC1 cooperates with tRNA wobble modification to sustain the protein synthesis machinery.

作者信息

Hermann Julia, Borteçen Toman, Kalis Robert, Kowar Alexander, Pechincha Catarina, Vogt Vivien, Schneider Martin, Helm Dominic, Krijgsveld Jeroen, Loayza-Puch Fabricio, Zuber Johannes, Palm Wilhelm

机构信息

Division of Cell Signaling and Metabolism, German Cancer Research Center (DKFZ) and DKFZ-ZMBH Alliance, Heidelberg, Germany.

Faculty of Biosciences, University of Heidelberg, Heidelberg, Germany.

出版信息

Nat Commun. 2025 May 6;16(1):4201. doi: 10.1038/s41467-025-59185-4.

Abstract

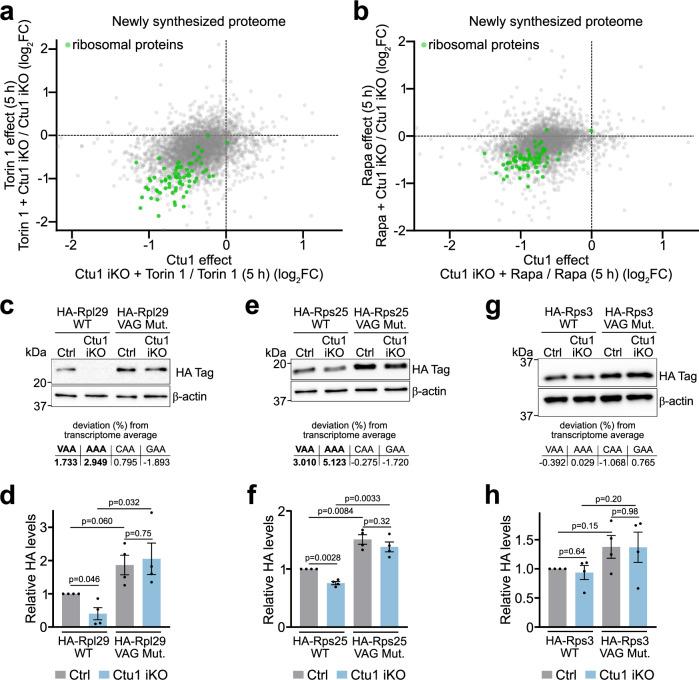
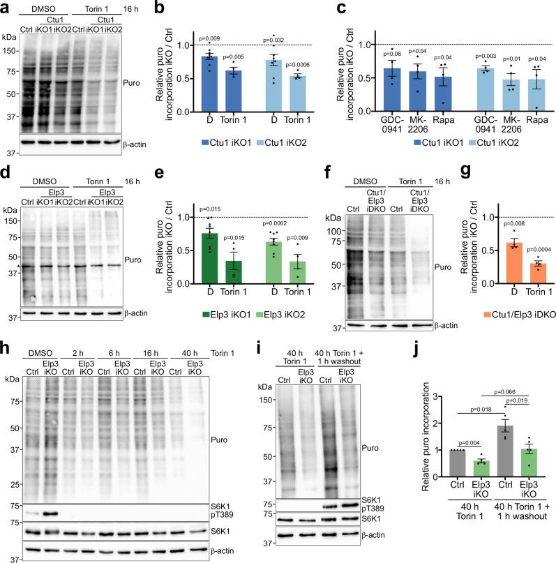
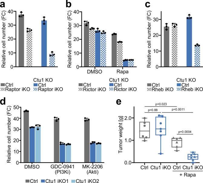
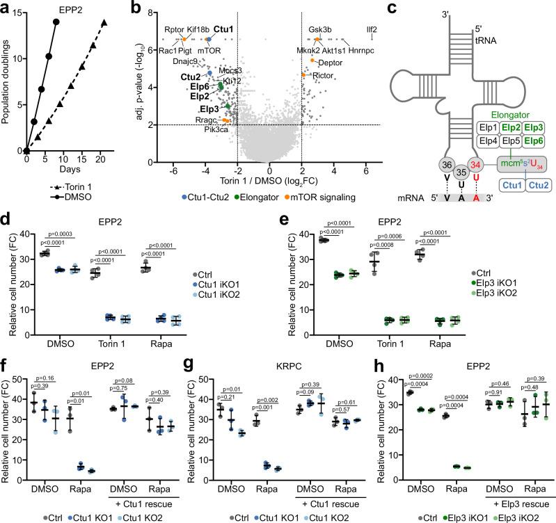
Synthesizing the cellular proteome is a demanding process that is regulated by numerous signaling pathways and RNA modifications. How precisely these mechanisms control the protein synthesis machinery to generate specific proteome subsets remains unclear. Here, through genome-wide CRISPR screens we identify genes that enable mammalian cells to adapt to inactivation of the kinase mechanistic target of rapamycin complex 1 (mTORC1), the central driver of protein synthesis. When mTORC1 is inactive, enzymes that modify tRNAs at wobble uridines (U-enzymes), Elongator and Ctu1/2, become critically essential for cell growth in vitro and in tumors. By integrating quantitative nascent proteomics, steady-state proteomics and ribosome profiling, we demonstrate that the loss of U-enzymes particularly impairs the synthesis of ribosomal proteins. However, when mTORC1 is active, this biosynthetic defect only mildly affects steady-state protein abundance. By contrast, simultaneous suppression of mTORC1 and U-enzymes depletes cells of ribosomal proteins, globally inhibiting translation. Thus, mTORC1 cooperates with tRNA U-enzymes to sustain the protein synthesis machinery and support the high translational requirements of cell growth.

摘要

合成细胞蛋白质组是一个复杂的过程,受到众多信号通路和RNA修饰的调控。这些机制如何精确控制蛋白质合成机器以产生特定的蛋白质组亚群仍不清楚。在这里,通过全基因组CRISPR筛选,我们鉴定出了使哺乳动物细胞能够适应雷帕霉素复合物1(mTORC1)激酶失活的基因,mTORC1是蛋白质合成的核心驱动因子。当mTORC1失活时,在摆动尿苷处修饰tRNA的酶(U-酶)、延伸因子和Ctu1/2,对于体外细胞生长和肿瘤细胞生长变得至关重要。通过整合定量新生蛋白质组学、稳态蛋白质组学和核糖体分析,我们证明U-酶的缺失尤其损害核糖体蛋白的合成。然而,当mTORC1激活时,这种生物合成缺陷仅轻微影响稳态蛋白质丰度。相比之下,同时抑制mTORC1和U-酶会使细胞中的核糖体蛋白耗尽,全面抑制翻译。因此,mTORC1与tRNA U-酶协同作用以维持蛋白质合成机器,并支持细胞生长对高翻译水平的需求。

https://cdn.ncbi.nlm.nih.gov/pmc/blobs/9861/12056009/30636a0cad69/41467_2025_59185_Fig1_HTML.jpg

文献AI研究员

20分钟写一篇综述,助力文献阅读效率提升50倍。

立即体验

用中文搜PubMed

大模型驱动的PubMed中文搜索引擎

马上搜索

文档翻译

学术文献翻译模型,支持多种主流文档格式。

立即体验