Suppr超能文献

通过肠道微生物群-胆汁酸轴摄入不饱和脂肪的时间可改善胰岛素敏感性:一项随机对照试验。

Timing of unsaturated fat intake improves insulin sensitivity via the gut microbiota-bile acid axis: a randomized controlled trial.

作者信息

Wei Chunbo, Xu Xiaoqing, Zhang Jia, Wang Xuanyang, Han Tianshu, Zhang Yingfeng, Pan Sijia, Ming Zhu, Li Ran, Lou Fengge, Cheng Yu, Xu Huan, Sun Xingyuan, Geng Guannan, Pan Yujun, Liu Qianmin, Qi Haitao, Yan Xuemin, Dang Keke, Zhou Jiaofeng, Sun Changhao, Li Ying

机构信息

Department of Nutrition and Food Hygiene, School of Public Health, Key Laboratory of Precision nutrition and health, Ministry of Education, Harbin Medical University, Harbin, Heilongjiang, China.

Department of Clinical Nutrition, The Second Affiliated Hospital of Harbin Medical University, Harbin, Heilongjiang, China.

出版信息

Nat Commun. 2025 May 6;16(1):4211. doi: 10.1038/s41467-025-58937-6.

Abstract

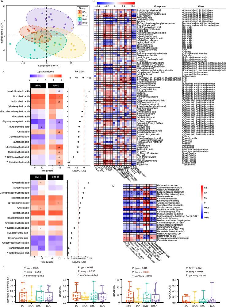
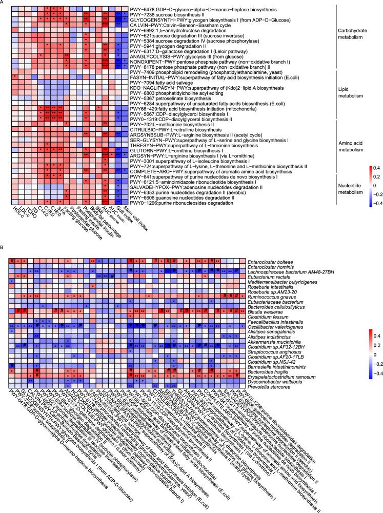
The timing of dietary total fat intake influences glucose homeostasis, however, the impact of unsaturated fat (USFA) intake has yet to be explored. This 12-week, double-blind, randomized, controlled, 2 × 2 factorial-designed feeding trial investigated the effects of timing (lunch or dinner) and types of dietary USFA (high monounsaturated fat or polyunsaturated fat diet) intake on glucose metabolism in seventy prediabetes participants (mean age, 57 years). Sixty participants with completed fecal samples were included in the final analysis (n = 15 for each group). Postprandial serum glucose was first primary outcome, postprandial insulin levels and insulin sensitivity indices were co-primary outcomes Secondary outcomes were continuous glucose levels, serum fatty acid profile, gut microbiome (metagenomic sequencing) and fecal metabolites. Results showed no significant differences in postprandial glucose between groups. However, USFA intake at lunch (vs. dinner) improved insulin sensitivity and reduced postprandial insulin and serum free saturated fatty acid (P < 0.05, P > 0.05, P > 0.05), which was associated with alterations in gut microbiome and bile acid metabolism, regardless of USFA type. In summary, these results suggest that advancing timing of USFA intake improves insulin sensitivity through the gut microbiome and bile acid metabolism. Trial registration: ChiCTR2100045645.

摘要

膳食总脂肪摄入的时间会影响葡萄糖稳态,然而,不饱和脂肪(USFA)摄入的影响尚未得到研究。这项为期12周的双盲、随机、对照、2×2析因设计的喂养试验,调查了七十名糖尿病前期参与者(平均年龄57岁)的USFA摄入时间(午餐或晚餐)和类型(高单不饱和脂肪或多不饱和脂肪饮食)对葡萄糖代谢的影响。最终分析纳入了60名有完整粪便样本的参与者(每组n = 15)。餐后血清葡萄糖是首要主要结局,餐后胰岛素水平和胰岛素敏感性指数是共同主要结局。次要结局是连续血糖水平、血清脂肪酸谱、肠道微生物群(宏基因组测序)和粪便代谢物。结果显示,各组之间餐后血糖无显著差异。然而,午餐(与晚餐相比)摄入USFA可改善胰岛素敏感性,并降低餐后胰岛素和血清游离饱和脂肪酸水平(P < 0.05,P > 0.05,P > 0.05),这与肠道微生物群和胆汁酸代谢的改变有关,与USFA类型无关。总之,这些结果表明,提前USFA摄入时间可通过肠道微生物群和胆汁酸代谢改善胰岛素敏感性。试验注册号:ChiCTR2100045645。

https://cdn.ncbi.nlm.nih.gov/pmc/blobs/7369/12056104/826ff86a91c5/41467_2025_58937_Fig1_HTML.jpg

文献AI研究员

20分钟写一篇综述,助力文献阅读效率提升50倍。

立即体验

用中文搜PubMed

大模型驱动的PubMed中文搜索引擎

马上搜索

文档翻译

学术文献翻译模型,支持多种主流文档格式。

立即体验