Suppr超能文献

大鼠脑死亡会增加供体器官中中性粒细胞胞外陷阱的形成。

Brain-Death in Rats Increases Neutrophil Extracellular Trap Formation in Donor Organs.

作者信息

Van Zyl Maryna, Armstrong Junior Roberto, Ottens Petra, Van Goor Harry, Van Rooy Mia-Jeanne, Lisman Ton, Leuvenink Henri G D, Hillebrands Jan-Luuk

机构信息

Pathology Division, Department of Pathology and Medical Biology, University Medical Center Groningen, University of Groningen, Groningen, Netherlands.

Department of Physiology, School of Medicine, Faculty of Health Sciences, University of Pretoria, Pretoria, South Africa.

出版信息

Transpl Int. 2025 Apr 22;38:14223. doi: 10.3389/ti.2025.14223. eCollection 2025.

Abstract

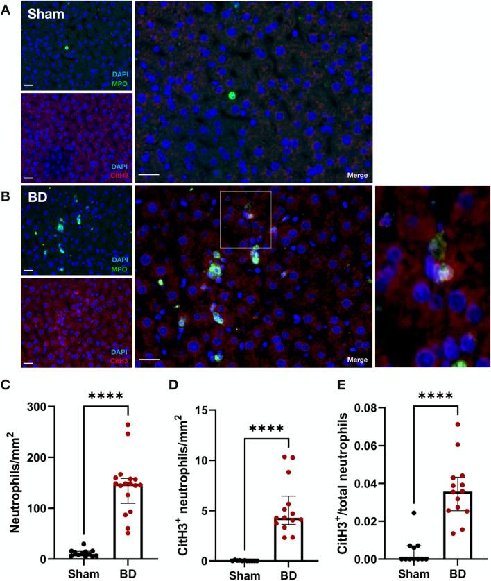
During brain-death, increased numbers of neutrophils are recruited to organs as part of the inflammatory response. In the organ microenvironment, the recruited neutrophils may release neutrophil extracellular traps (NETs) through interaction with various pro-inflammatory stimuli, contributing to brain-death-induced endothelial activation, microthrombus formation and ultimately a decline in organ quality. To investigate whether NETs form in organs from brain-dead donors; kidneys, hearts, livers, and plasma samples were collected from brain-dead or sham-operated rats. The presence of NET-specific components, neutrophils and macrophages were analyzed through immunofluorescent microscopy. Endothelial activation and platelet infiltration were analyzed through immunohistochemistry and qRT-PCR analysis. Plasma free thiol levels were used to evaluate systemic oxidative stress. Increased neutrophils, NETs and NET/neutrophil ratios were observed in kidneys, hearts and livers of brain-dead rats compared to sham-operated rats. Numbers of NETs positively correlated with the extent of endothelial cell activation. Brain-dead animals also had increased kidney and liver macrophages, increased infiltrated platelets in the liver, and elevated systemic oxidative stress, compared to sham-operated animals. Our findings established the presence of NETs in organs from a brain-dead donor model and suggest that NETs, alongside increased inflammation and a redox imbalance, might prime organs for microvascular endothelial dysfunction and increased injury during brain-death.

摘要

在脑死亡期间,作为炎症反应的一部分,大量中性粒细胞被募集到器官中。在器官微环境中,募集到的中性粒细胞可能通过与各种促炎刺激物相互作用释放中性粒细胞胞外陷阱(NETs),导致脑死亡诱导的内皮细胞活化、微血栓形成,并最终导致器官质量下降。为了研究脑死亡供体的器官中是否形成NETs,从脑死亡或假手术大鼠中收集肾脏、心脏、肝脏和血浆样本。通过免疫荧光显微镜分析NET特异性成分、中性粒细胞和巨噬细胞的存在情况。通过免疫组织化学和qRT-PCR分析来分析内皮细胞活化和血小板浸润情况。血浆游离硫醇水平用于评估全身氧化应激。与假手术大鼠相比,在脑死亡大鼠的肾脏、心脏和肝脏中观察到中性粒细胞、NETs以及NET/中性粒细胞比率增加。NETs的数量与内皮细胞活化程度呈正相关。与假手术动物相比,脑死亡动物的肾脏和肝脏巨噬细胞也增加,肝脏中浸润的血小板增多,全身氧化应激升高。我们的研究结果证实了在脑死亡供体模型的器官中存在NETs,并表明NETs与炎症增加和氧化还原失衡一起,可能使器官在脑死亡期间易于发生微血管内皮功能障碍和损伤增加。

https://cdn.ncbi.nlm.nih.gov/pmc/blobs/a381/12052556/9dbc4c313cae/ti-38-14223-g001.jpg

文献AI研究员

20分钟写一篇综述,助力文献阅读效率提升50倍。

立即体验

用中文搜PubMed

大模型驱动的PubMed中文搜索引擎

马上搜索

文档翻译

学术文献翻译模型,支持多种主流文档格式。

立即体验