Suppr超能文献

寡腺苷酸合成酶样蛋白加重新城疫病毒诱导的胶质瘤细胞坏死性凋亡。

Oligoadenylate synthetase-like aggravated Newcastle disease virus-induced necroptosis in glioma cells.

作者信息

Yu Zecheng, Chen Yuxin, Chen Sisi, Ye Wenjing, Li Ruirui, Fu Yutang, Chen Yangkun, Fu Wenhao, Wei Xianqiao, Yu Qin, Cai Yili, Wang Lingyun, Zhang Yuheng, Ying Huazhong, Dai Fangwei, Han Wei

机构信息

School of Medical Imaging, Hangzhou Medical College, Hangzhou, Zhejiang, China.

Center of Laboratory Animal, Hangzhou Medical College, Hangzhou, Zhejiang, China.

出版信息

Front Oncol. 2025 Apr 11;15:1574214. doi: 10.3389/fonc.2025.1574214. eCollection 2025.

Abstract

BACKGROUND

Newcastle disease virus (NDV) has emerged as a tumor-lysing agent in a variety of cancers. Previous studies have shown that NDV has cytolytic activity in gliomas; however, the underlying mechanisms have not been fully elucidated.

METHODS

Comparing the glioma cells LN229 controlled group with the infected group of NDV rLa Sota-GFP strain, we strive to observe the changes in the genome and protein levels as well as the activation of the signalling pathways before and after the infection at the cellular level and at the level of the genes in the transcriptome, to study the molecular mechanism of necroptosis of the NDV-infected lethal LN229.

RESULTS

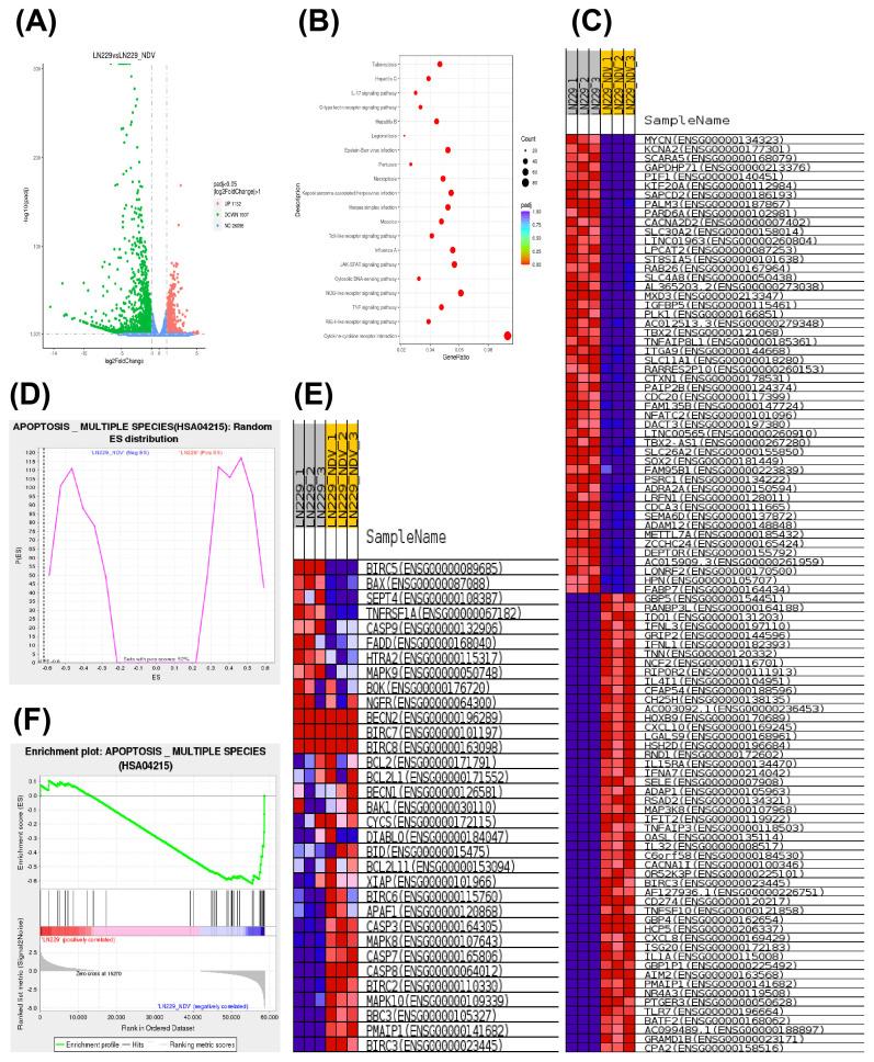
We found that NDV infection which inhibited glioma cells LN229 proliferation and promoted apoptosis in a dose-dependent manner involved mitochondrial disruption by a molecular mechanism, whereas the Fe assay didn't change. Additionally, the necroptosis inhibitor Nec-1 alleviated the cellular damage caused by NDV during infection of LN229 cells. Using RNA-seq analysis, the necroptosis pathway was significantly enriched in NDV-infected LN229 cells, and the antiviral gene (Oligoadenylate synthetase-like) was significantly up-regulated in the apoptotic signalling pathway, which could be directly induced by NDV infection. Knockdown of OASL attenuates NDV infection-induced necroptosis in LN229 cells.

CONCLUSION

Our study demonstrates that NDV has cytolytic activity on glioma cells by inducing necroptosis. Additionally, targeting upregulation of OASL may provide a novel strategy to enhance necrotic apoptosis in glioma cells after NDV infection.

摘要

背景

新城疫病毒(NDV)已成为多种癌症中的肿瘤溶解剂。先前的研究表明,NDV在胶质瘤中具有细胞溶解活性;然而,其潜在机制尚未完全阐明。

方法

将胶质瘤细胞LN229对照组与NDV rLa Sota-GFP株感染组进行比较,我们力求在细胞水平和转录组基因水平上观察感染前后基因组和蛋白质水平的变化以及信号通路的激活,以研究NDV感染致死的LN229细胞坏死性凋亡的分子机制。

结果

我们发现,NDV感染以剂量依赖的方式抑制胶质瘤细胞LN229增殖并促进凋亡,其分子机制涉及线粒体破坏,而铁测定未发生变化。此外,坏死性凋亡抑制剂Nec-1减轻了LN229细胞感染期间NDV引起的细胞损伤。使用RNA测序分析,坏死性凋亡途径在NDV感染的LN229细胞中显著富集,并且抗病毒基因(寡腺苷酸合成酶样)在凋亡信号通路中显著上调,这可由NDV感染直接诱导。敲低OASL可减弱NDV感染诱导的LN229细胞坏死性凋亡。

结论

我们的研究表明,NDV通过诱导坏死性凋亡对胶质瘤细胞具有细胞溶解活性。此外,靶向OASL的上调可能为增强NDV感染后胶质瘤细胞的坏死性凋亡提供一种新策略。

https://cdn.ncbi.nlm.nih.gov/pmc/blobs/66f9/12053153/86147d6b4509/fonc-15-1574214-g001.jpg

文献AI研究员

20分钟写一篇综述,助力文献阅读效率提升50倍。

立即体验

用中文搜PubMed

大模型驱动的PubMed中文搜索引擎

马上搜索

文档翻译

学术文献翻译模型,支持多种主流文档格式。

立即体验