Suppr超能文献

生成式人工智能在可持续毒理学中的应用、益处及挑战综述

A Review of the Applications, Benefits, and Challenges of Generative AI for Sustainable Toxicology.

作者信息

Alam Furqan, Mohammed Alnazzawi Tahani Saleh, Mehmood Rashid, Al-Maghthawi Ahmed

机构信息

Faculty of Computing and Information Technology (FoCIT), Sohar University, Sohar 311, Oman.

Department of Computer Science, College of Computer Science and Engineering, Taibah University, Madinah 41477, Kingdom of Saudi Arabia.

出版信息

Curr Res Toxicol. 2025 Apr 21;8:100232. doi: 10.1016/j.crtox.2025.100232. eCollection 2025.

Abstract

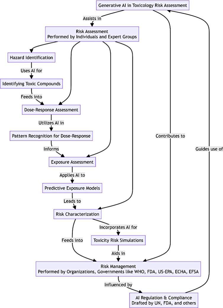
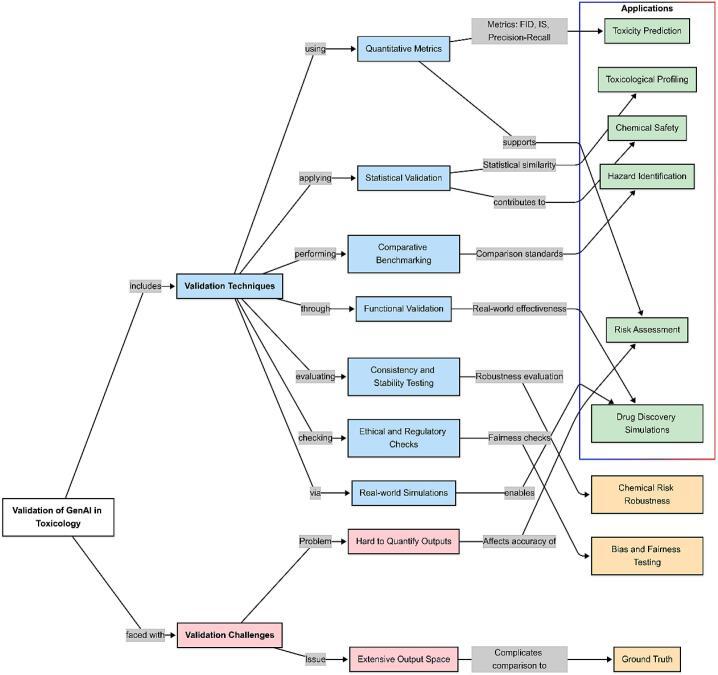
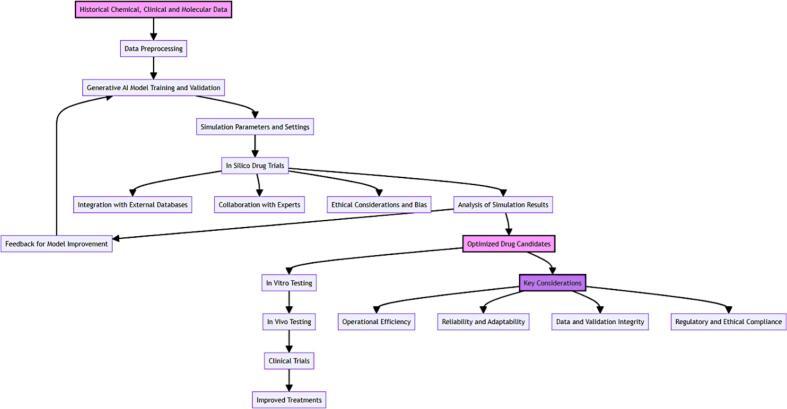
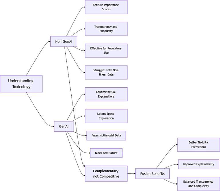
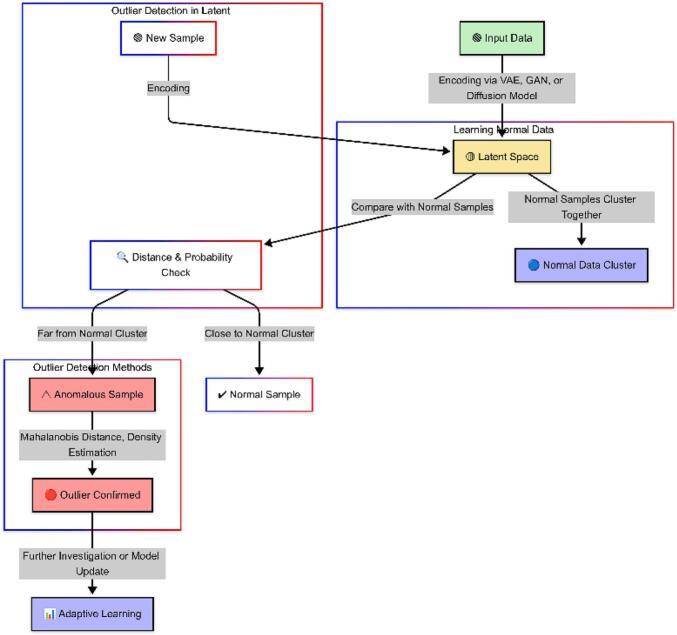
Sustainable toxicology is vital for living species and the environment because it guarantees the safety, efficacy, and regulatory compliance of drugs, treatments, vaccines, and chemicals in living organisms and the environment. Conventional toxicological methods often lack sustainability as they are costly, time-consuming, and sometimes inaccurate. It means delays in producing new drugs, vaccines, and treatments and understanding the adverse effects of the chemicals on the environment. To address these challenges, the healthcare sector must leverage the power of the Generative-AI (GenAI) paradigm. This paper aims to help understand how the healthcare field can be revolutionized in multiple ways by using GenAI to facilitate sustainable toxicological developments. This paper first reviews the present literature and identifies the possible classes of GenAI that can be applied to toxicology. A generalized and holistic visualization of various toxicological processes powered by GenAI is presented in tandem. The paper discussed toxicological risk assessment and management, spotlighting how global agencies and organizations are forming policies to standardize and regulate AI-related development, such as GenAI, in these fields. The paper identifies and discusses the advantages and challenges of GenAI in toxicology. Further, the paper outlines how GenAI empowers Conversational-AI, which will be critical for highly tailored toxicological solutions. This review will help to develop a comprehensive understanding of the impacts and future potential of GenAI in the field of toxicology. The knowledge gained can be applied to create sustainable GenAI applications for various problems in toxicology, ultimately benefiting our societies and the environment.

摘要

可持续毒理学对生物物种和环境至关重要,因为它确保了药物、治疗方法、疫苗和化学品在生物体内及环境中的安全性、有效性和法规合规性。传统毒理学方法往往缺乏可持续性,因为它们成本高昂、耗时且有时不准确。这意味着新药、疫苗和治疗方法的研发会延迟,同时也难以了解化学品对环境的不利影响。为应对这些挑战,医疗保健行业必须利用生成式人工智能(GenAI)范式的力量。本文旨在帮助理解如何通过使用GenAI促进可持续毒理学发展,从而在多个方面彻底改变医疗保健领域。本文首先回顾了当前文献,并确定了可应用于毒理学的GenAI可能类别。同时还呈现了由GenAI驱动的各种毒理学过程的广义整体可视化。本文讨论了毒理学风险评估与管理,重点介绍了全球机构和组织如何制定政策,以规范和监管这些领域中与人工智能相关的发展,如GenAI。本文确定并讨论了GenAI在毒理学中的优势和挑战。此外,本文概述了GenAI如何赋能对话式人工智能,这对于高度定制化的毒理学解决方案至关重要。这篇综述将有助于全面理解GenAI在毒理学领域的影响和未来潜力。所获得的知识可用于为毒理学中的各种问题创建可持续的GenAI应用程序,最终造福我们的社会和环境。

https://cdn.ncbi.nlm.nih.gov/pmc/blobs/f056/12051651/6f3147a908f3/ga1.jpg

文献AI研究员

20分钟写一篇综述,助力文献阅读效率提升50倍。

立即体验

用中文搜PubMed

大模型驱动的PubMed中文搜索引擎

马上搜索

文档翻译

学术文献翻译模型,支持多种主流文档格式。

立即体验