Suppr超能文献

濒危的深雪山北美驯鹿有着独特的冬季饮食和肠道微生物群,而母体圈养可能会改变这些。

Endangered Deep-Snow Mountain Caribou Have a Distinct Winter Diet and Gut Microbiome That May Be Altered by Maternal Penning.

作者信息

Sugden Scott, Serrouya Robert, Neufeld Lalenia, Schwantje Helen, St Clair Colleen Cassady, Stein Lisa, Spribille Toby

机构信息

Department of Natural Resource Sciences, McGill University, Montreal, Quebec, Canada.

Department of Biological Sciences, University of Alberta, Edmonton, Alberta, Canada.

出版信息

Mol Ecol. 2025 Jun;34(11):e17783. doi: 10.1111/mec.17783. Epub 2025 May 7.

Abstract

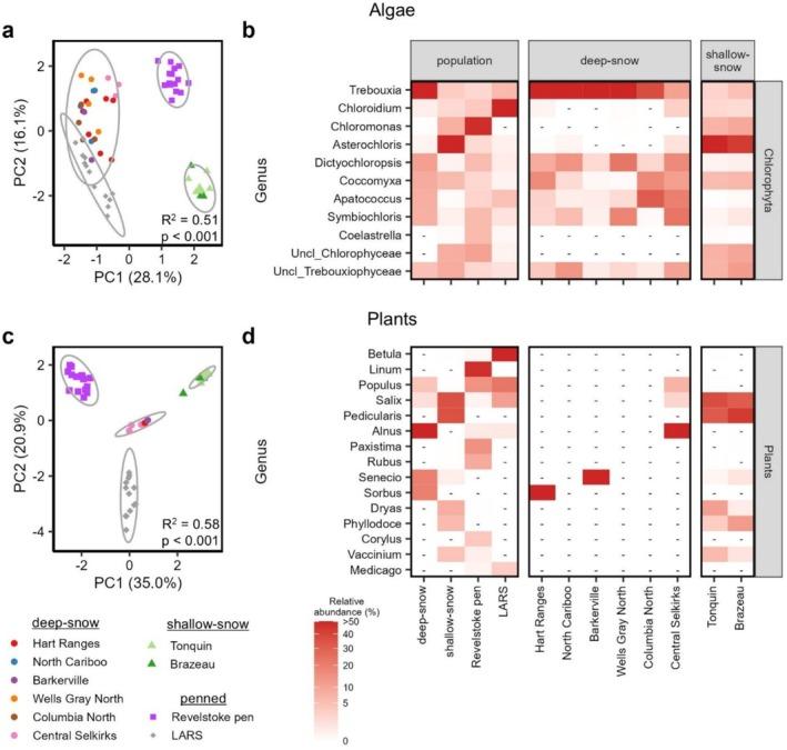
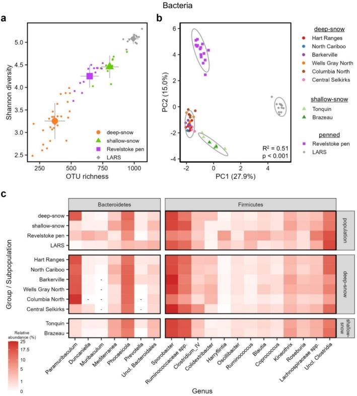
Understanding species- or population-specific dietary specialisation is key to informing habitat conservation needs and successful ex situ recovery programs for many endangered species. One of the most endangered populations in Canada, the behaviourally distinct deep-snow ecotype of the Southern Mountain caribou, is characterised by a winter diet of arboreal rather than terrestrial lichens. We hypothesised that this dietary variation would produce a distinct gut microbiome in deep-snow mountain caribou relative to their shallow-snow counterparts. We additionally hypothesised that the temporary alteration of natural diets for ex situ conservation programs, including the provision of commercial pelleted feed and volunteer-collected lichens during maternity penning of pregnant cows, may alter this specialised microbiome. Here, we use faecal DNA metabarcoding to compare diet and gut microbiome composition among various herds of deep- and shallow-snow caribou, captive deep-snow caribou from the Revelstoke maternity pen, and semi-domesticated reindeer. Our results confirm that free-ranging deep-snow caribou specialise on the arboreal hair lichens Bryoria and Nodobryoria, and we show that this correlates with a microbiome distinct from that of shallow-snow caribou specialising on the terrestrial lichens Cladonia and Stereocaulon. We also show that maternity penning of deep-snow caribou significantly altered forage consumption and microbiome composition: penned caribou consumed more foliose lichens and had a distinct microbiome compared to free-ranging caribou. Our results suggest that managers should carefully consider the preferred forage of caribou populations when designing interventions that require diet modification. We further suggest that faecal samples of caribou and other dietary specialists be routinely monitored for diet and microbiome composition, especially during periods of captivity or diet modification, as an additional component of conservation assessments.

摘要

了解物种或种群特有的饮食专业化是满足许多濒危物种栖息地保护需求以及成功开展迁地保护恢复计划的关键。加拿大最濒危的种群之一,行为独特的南部山区驯鹿深雪生态型,其冬季饮食以树生地衣而非陆地地衣为特征。我们推测,这种饮食差异会使深雪山区驯鹿的肠道微生物群与其浅雪同类相比具有明显不同。我们还推测,迁地保护计划中天然饮食的临时改变,包括在怀孕母牛产仔圈养期间提供商业颗粒饲料和志愿者收集的地衣,可能会改变这种特殊的微生物群。在这里,我们使用粪便DNA宏条形码技术来比较深雪和浅雪驯鹿的不同种群、来自 Revelstoke 产仔圈的圈养深雪驯鹿以及半驯化驯鹿的饮食和肠道微生物群组成。我们的结果证实,自由放养的深雪驯鹿专门以树生地衣 Bryoria 和 Nodobryoria 为食,并且我们表明这与一个不同于以陆地地衣 Cladonia 和 Stereocaulon 为食的浅雪驯鹿的微生物群相关。我们还表明,深雪驯鹿的产仔圈养显著改变了草料消耗和微生物群组成:圈养的驯鹿比自由放养的驯鹿消耗更多的叶状地衣,并且有一个不同的微生物群。我们的结果表明,管理者在设计需要改变饮食的干预措施时应仔细考虑驯鹿种群的首选草料。我们进一步建议,应定期监测驯鹿和其他饮食特化物种的粪便样本的饮食和微生物群组成,特别是在圈养或饮食改变期间,作为保护评估的一个额外组成部分。

https://cdn.ncbi.nlm.nih.gov/pmc/blobs/dceb/12100581/06d682d9a6fc/MEC-34-e17783-g005.jpg

文献AI研究员

20分钟写一篇综述,助力文献阅读效率提升50倍。

立即体验

用中文搜PubMed

大模型驱动的PubMed中文搜索引擎

马上搜索

文档翻译

学术文献翻译模型,支持多种主流文档格式。

立即体验