Suppr超能文献

小鼠初级体感皮层中的灼痛转录组

The Burning Pain Transcriptome in the Mouse Primary Somatosensory Cortex.

作者信息

Erdei Virág, Mészár Zoltán, Varga Angelika

机构信息

Department of Anatomy, Histology and Embryology, Faculty of Medicine, University of Debrecen, H-4032 Debrecen, Hungary.

Department of Radiology, Central Hospital of Northern Pest-Military Hospital, Budapest, H-1134 Budapest, Hungary.

出版信息

Int J Mol Sci. 2025 Apr 9;26(8):3538. doi: 10.3390/ijms26083538.

Abstract

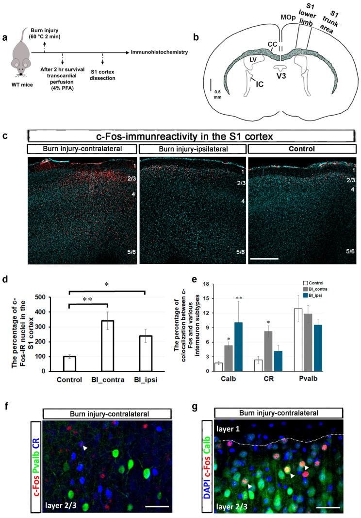
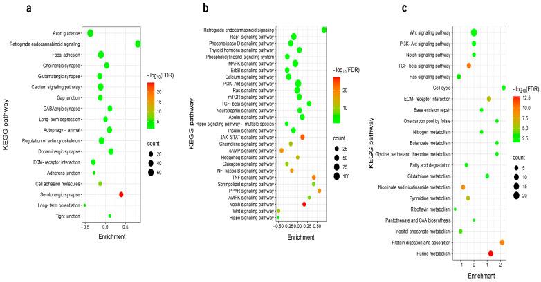
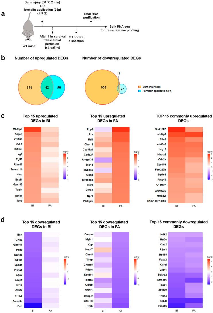
Our previous research has demonstrated that the spinal cord undergoes epigenetic and molecular alterations following non-severe burn injury (BI). However, the primary somatosensory cortex (S1), crucial for pain perception, remains unexplored in this context. Here, we investigated transcriptomic alterations in the S1 cortex of mice subjected to BI or formalin application (FA) to the hind paw, utilizing RNA sequencing (RNA-seq) one hour after injury. RNA-seq identified 1116 differentially expressed genes (DEGs) in BI and 136 DEGs in formalin-induced inflammatory pain. Notably, 82.4% of DEGs in BI and 32.4% in FA were downregulated. A total of 42 upregulated and 17 downregulated overlapping DEGs were identified, indicating significant differences in the cortical processing of pain based on its origins. Gene Ontology analysis reveals that BI upregulated mitochondrial functions and ribosome synthesis, whereas axon guidance, synaptic plasticity, and neurotransmission-related processes were downregulated. By contrast, formalin treatment mainly impacted metabolic processes. Kyoto Encyclopedia of Genes and Genomes (KEGG) pathway analysis highlights the significance of retrograde endocannabinoid signaling (REC) in the response to burn injury. These findings demonstrate that transcriptomic remodeling in the S1 cortex is dependent on the sensory modality and suggest that the REC network is activated during acute pain responses following BI.

摘要

我们之前的研究表明,非重度烧伤损伤(BI)后脊髓会发生表观遗传和分子改变。然而,在这种情况下,对疼痛感知至关重要的初级体感皮层(S1)仍未得到研究。在此,我们利用RNA测序(RNA-seq),在损伤后一小时研究了后爪遭受BI或福尔马林注射(FA)的小鼠S1皮层中的转录组变化。RNA-seq在BI中鉴定出1116个差异表达基因(DEG),在福尔马林诱导的炎性疼痛中鉴定出136个DEG。值得注意的是,BI中82.4%的DEG和FA中32.4%的DEG表达下调。共鉴定出42个上调和17个下调的重叠DEG,表明基于疼痛起源的皮层疼痛处理存在显著差异。基因本体分析显示,BI上调了线粒体功能和核糖体合成,而轴突导向、突触可塑性和神经传递相关过程则下调。相比之下,福尔马林处理主要影响代谢过程。京都基因与基因组百科全书(KEGG)通路分析突出了逆行内源性大麻素信号(REC)在烧伤损伤反应中的重要性。这些发现表明,S1皮层中的转录组重塑取决于感觉模式,并表明REC网络在BI后的急性疼痛反应中被激活。

https://cdn.ncbi.nlm.nih.gov/pmc/blobs/d642/12027419/ad6f86e8b1c5/ijms-26-03538-g001.jpg

文献AI研究员

20分钟写一篇综述,助力文献阅读效率提升50倍。

立即体验

用中文搜PubMed

大模型驱动的PubMed中文搜索引擎

马上搜索

文档翻译

学术文献翻译模型,支持多种主流文档格式。

立即体验