Suppr超能文献

静息态功能磁共振成像与缺血性脑卒中后功能恢复:揭示因果关系与预测治疗靶点

Resting-State fMRI and Post-Ischemic Stroke Functional Recovery: Unraveling Causality and Predicting Therapeutic Targets.

作者信息

Li Mu-Zhi, Shi Yin-Li, He Xiao-Jun, Wang Si-Cun, Liu Jun, Wang Zhong, Dang Hai-Xia, Yu Ya-Nan

机构信息

Institute of Basic Research in Clinical Medicine, China Academy of Chinese Medical Sciences, Beijing 100700, China.

China Academy of Chinese Medical Sciences, Beijing 100700, China.

出版信息

Int J Mol Sci. 2025 Apr 11;26(8):3608. doi: 10.3390/ijms26083608.

Abstract

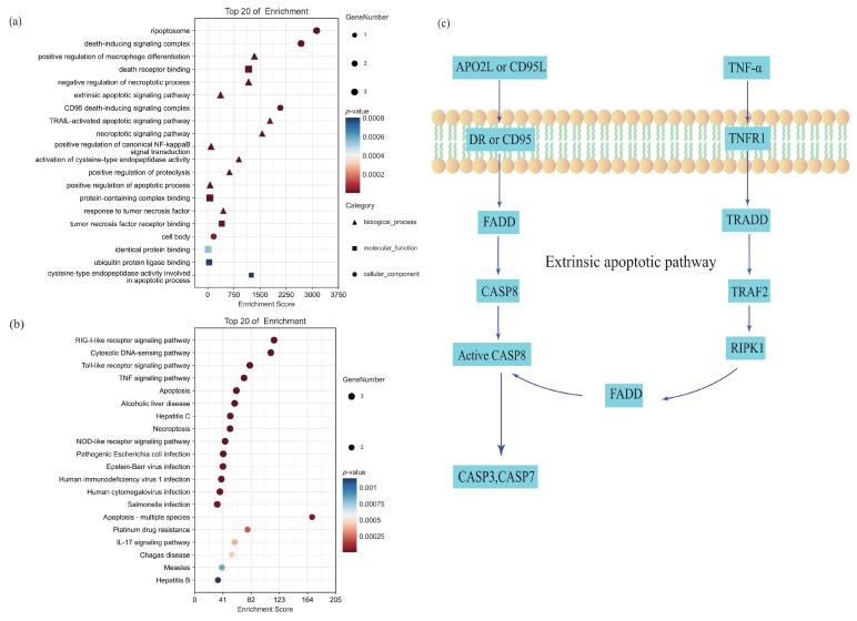
Research on functional recovery after ischemic stroke has primarily focused on non-invasive brain stimulation and motor rehabilitation therapies, while direct pharmacological interventions are relatively underexplored. This study utilized a bidirectional Mendelian randomization approach to investigate the causal relationship between 191 resting-state functional magnetic resonance imaging (rs-fMRI) features and post-ischemic stroke functional recovery (PISFR). Significant rs-fMRI phenotypes were identified, and Mendelian randomization was employed to determine their associated proteins. Bidirectional Mendelian randomization identified four rs-fMRI phenotypes potentially associated with functional recovery after ischemic stroke. Subsequent MR analysis, using pheno12 as the outcome and plasma protein as the exposure, highlighted Fas-Associated protein with Death Domain (FADD) as a significant protein. Further exploration within the protein-protein interaction (PPI) network identified FADD, Cysteinyl Aspartate Specific Proteinase 8 (CASP8), and Receptor-Interacting Serine/Threonine-Protein Kinase 1 (RIPK1) as potential drug targets. Gene Ontology (GO) and Kyoto Encyclopedia of Genes and Genomes (KEGG) analyses indicated that these proteins are involved in the extrinsic apoptotic pathway, providing new insights for pharmacological strategies in post-ischemic stroke recovery. This study offers genetic evidence linking rs-fMRI to functional recovery post-ischemic stroke and identifies potential drug targets that may facilitate therapeutic interventions to enhance recovery after ischemic stroke.

摘要

缺血性中风后功能恢复的研究主要集中在非侵入性脑刺激和运动康复治疗上,而直接的药物干预相对较少被探索。本研究采用双向孟德尔随机化方法,研究191个静息态功能磁共振成像(rs-fMRI)特征与缺血性中风后功能恢复(PISFR)之间的因果关系。确定了显著的rs-fMRI表型,并采用孟德尔随机化方法确定其相关蛋白。双向孟德尔随机化确定了四种可能与缺血性中风后功能恢复相关的rs-fMRI表型。随后的MR分析,以pheno12为结果,血浆蛋白为暴露因素,突出显示死亡结构域相关蛋白(FADD)是一种重要蛋白。在蛋白质-蛋白质相互作用(PPI)网络中的进一步探索确定FADD、半胱天冬酶8(CASP8)和受体相互作用丝氨酸/苏氨酸蛋白激酶1(RIPK1)为潜在药物靶点。基因本体论(GO)和京都基因与基因组百科全书(KEGG)分析表明,这些蛋白参与外源性凋亡途径,为缺血性中风恢复后的药理策略提供了新的见解。本研究提供了将rs-fMRI与缺血性中风后功能恢复联系起来的遗传学证据,并确定了潜在的药物靶点,这些靶点可能有助于促进治疗干预,以增强缺血性中风后的恢复。

https://cdn.ncbi.nlm.nih.gov/pmc/blobs/291d/12027196/ead0df2485b6/ijms-26-03608-g001.jpg

文献AI研究员

20分钟写一篇综述,助力文献阅读效率提升50倍。

立即体验

用中文搜PubMed

大模型驱动的PubMed中文搜索引擎

马上搜索

文档翻译

学术文献翻译模型,支持多种主流文档格式。

立即体验