Suppr超能文献

紧密连接蛋白-17缺乏导致血管通透性增加和炎症,进而引发肺损伤。

Claudin-17 Deficiency Drives Vascular Permeability and Inflammation Causing Lung Injury.

作者信息

Adil Mir S, Parvathagiri Varun, Alanazi Abdulaziz H, Khulood Daulat, Narayanan S Priya, Somanath Payaningal R

机构信息

Program in Clinical and Experimental Therapeutics, College of Pharmacy, University of Georgia, Augusta, GA 30912, USA.

Research Division, Charlie Norwood VA Medical Center, Augusta, GA 30912, USA.

出版信息

Int J Mol Sci. 2025 Apr 11;26(8):3612. doi: 10.3390/ijms26083612.

Abstract

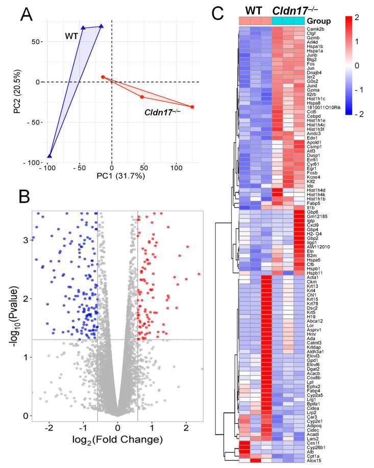
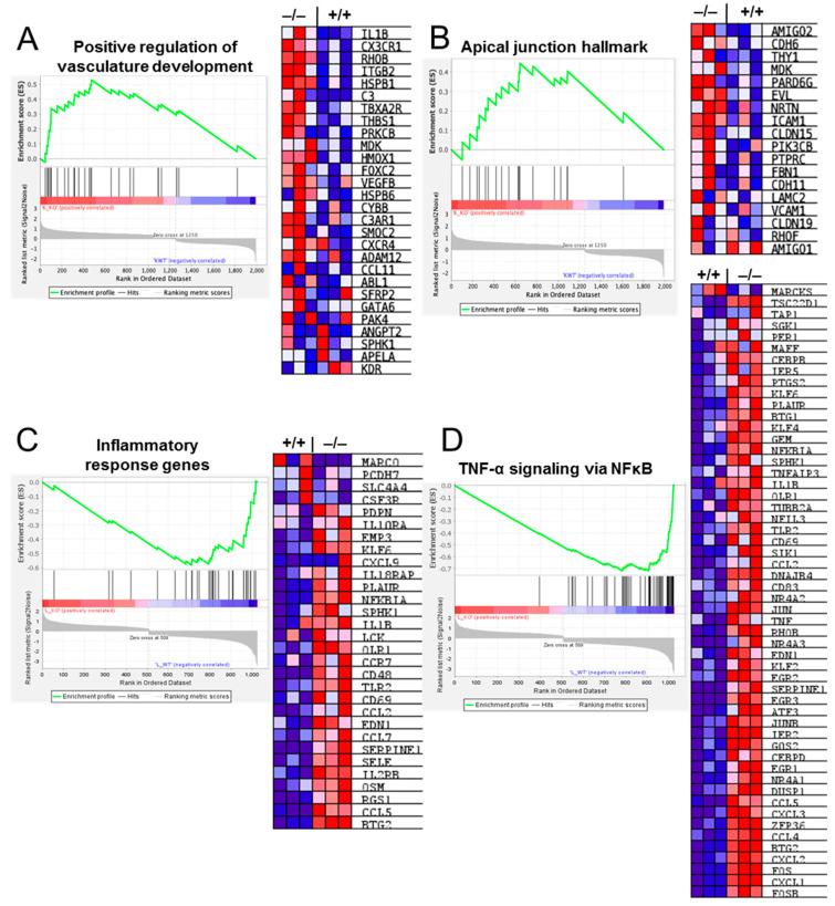
The role of claudin-17 (Cldn17), a tight-junction protein, in vascular permeability remains unclear. We investigated the impact of Cldn17 suppression on vascular permeability. The Miles assay demonstrated significantly increased vascular permeability in the lungs and skin of mice, as evidenced by elevated Evan's blue dye extravasation. The Matrigel plug assay demonstrated increased hemoglobin extravasation. Histopathological analysis revealed alveolar flooding, inflammatory cell infiltration, and lung injury in lungs. Wet/dry lung weight ratios indicated pulmonary edema, supporting the role of Cldn17 in pulmonary fluid balance, which was exacerbated with lipopolysaccharide administration. Ribosomal nucleic acid sequencing identified distinct transcriptional changes, with the principal component analysis showing clear clustering. Differential gene expression analysis highlighted significant alterations in inflammatory and metabolic pathways. Gene ontology and pathway enrichment analyses revealed the upregulation of immune-related processes, including leukocyte adhesion, interferon-gamma response, and neutrophil degranulation, alongside metabolic dysregulation affecting lipid transport and cytoskeletal organization. Reactome pathway analysis implicated Cldn17 in antigen presentation, interleukin-17 signaling, and inflammatory responses. These findings establish Cldn17 as a critical regulator of vascular permeability and immune homeostasis. Its deficiency drives vascular leakage, exacerbates lung injury, and alters immune signaling pathways, underscoring its potential as a therapeutic target for inflammatory lung diseases.

摘要

紧密连接蛋白claudin-17(Cldn17)在血管通透性中的作用仍不清楚。我们研究了Cldn17抑制对血管通透性的影响。迈尔斯试验表明,小鼠肺和皮肤的血管通透性显著增加,伊文思蓝染料外渗增加证明了这一点。基质胶栓塞试验表明血红蛋白外渗增加。组织病理学分析显示肺中存在肺泡积水、炎症细胞浸润和肺损伤。肺湿/干重比表明存在肺水肿,支持Cldn17在肺液体平衡中的作用,脂多糖给药会加剧这种作用。核糖体核酸测序确定了不同的转录变化,主成分分析显示出明显的聚类。差异基因表达分析突出了炎症和代谢途径的显著改变。基因本体和通路富集分析揭示了免疫相关过程的上调,包括白细胞粘附、γ干扰素反应和中性粒细胞脱颗粒,同时代谢失调影响脂质转运和细胞骨架组织。Reactome通路分析表明Cldn17参与抗原呈递、白细胞介素-17信号传导和炎症反应。这些发现确立了Cldn17作为血管通透性和免疫稳态的关键调节因子。其缺乏会导致血管渗漏,加剧肺损伤,并改变免疫信号通路,突出了其作为炎症性肺病治疗靶点的潜力。

https://cdn.ncbi.nlm.nih.gov/pmc/blobs/8e98/12027279/b3dac390cb8b/ijms-26-03612-g001.jpg

文献AI研究员

20分钟写一篇综述,助力文献阅读效率提升50倍。

立即体验

用中文搜PubMed

大模型驱动的PubMed中文搜索引擎

马上搜索

文档翻译

学术文献翻译模型,支持多种主流文档格式。

立即体验