Suppr超能文献

利拉鲁肽通过激活AMPK和调节脂质稳态减轻游离脂肪酸诱导的ARPE-19细胞视网膜色素上皮功能障碍。

Liraglutide Attenuates FFA-Induced Retinal Pigment Epithelium Dysfunction via AMPK Activation and Lipid Homeostasis Regulation in ARPE-19 Cells.

作者信息

Tsou Sing-Hua, Luo Kai-Shin, Huang Chien-Ning, Kornelius Edy, Cheng I-Ting, Hung Hui-Chih, Hung Yu-Chien, Lin Chih-Li, Hsu Min-Yen

机构信息

Department of Medical Research, Chung Shan Medical University Hospital, Taichung 402306, Taiwan.

Institute of Medicine, Chung Shan Medical University, Taichung 402306, Taiwan.

出版信息

Int J Mol Sci. 2025 Apr 14;26(8):3704. doi: 10.3390/ijms26083704.

Abstract

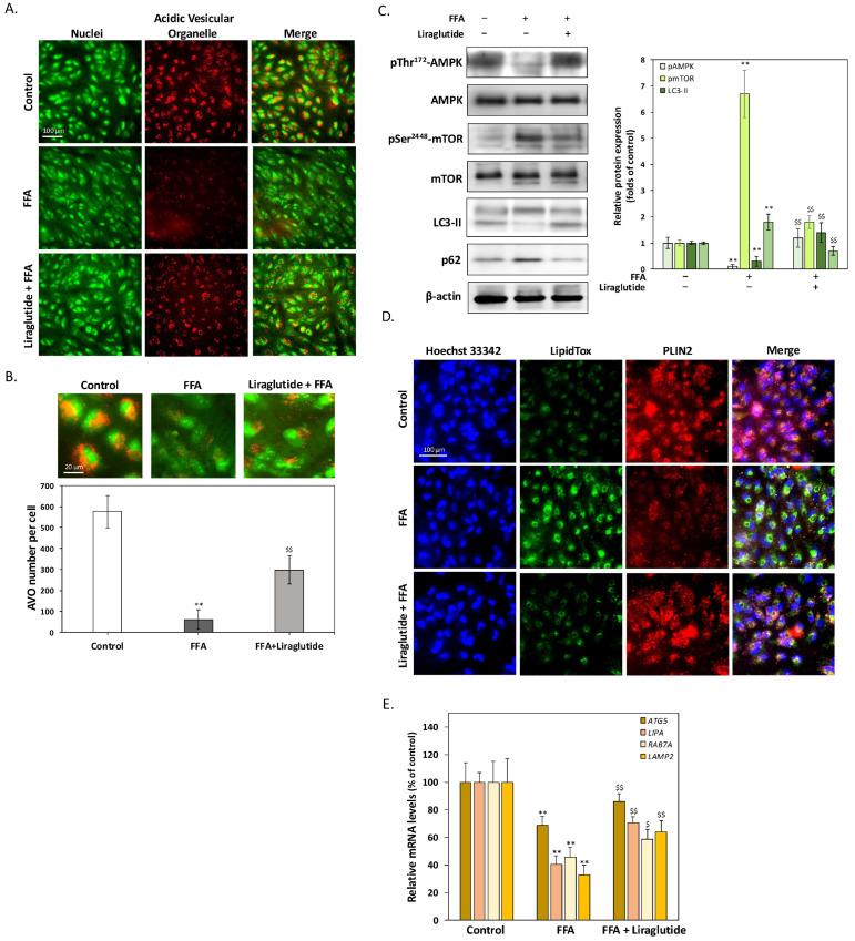
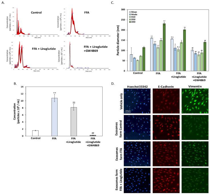
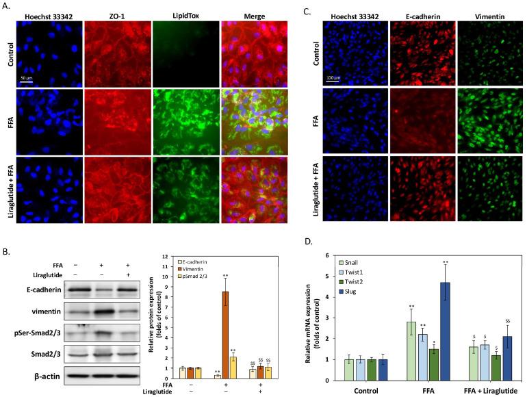
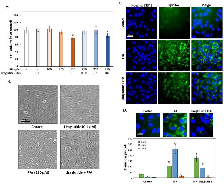
Age-related macular degeneration (AMD) is a leading cause of irreversible vision loss in the elderly, and it is characterized by oxidative stress, lipid dysregulation, and dysfunction of the retinal pigment epithelium (RPE). A hallmark of AMD is the presence of drusen, extracellular deposits rich in lipids, proteins, and cellular debris, which are secreted by the RPE. These deposits impair RPE function, promote chronic inflammation, and accelerate disease progression. Despite advancements in understanding AMD pathogenesis, therapeutic strategies targeting lipid dysregulation and oxidative damage in RPE cells remain limited. This study evaluated the effects of liraglutide, a glucagon-like peptide-1 receptor agonist (GLP-1RA), on free fatty acid (FFA)-induced damage in ARPE-19 cells, a widely used in vitro model of RPE dysfunction. FFA treatment induced lipid droplet accumulation, oxidative stress, and epithelial-mesenchymal transition (EMT), which are processes implicated in AMD progression. Liraglutide significantly reduced lipid droplet accumulation, mitigated oxidative stress, and suppressed EMT, as demonstrated by high-content imaging, immunocytochemistry, and molecular assays. Mechanistic analyses revealed that liraglutide activates AMP-activated protein kinase (AMPK), enhancing lipophagy and restoring lipid homeostasis. Furthermore, liraglutide influenced exosome secretion, altering paracrine signaling and reducing EMT markers in neighboring cells. These findings underscore liraglutide's potential to address critical mechanisms underlying AMD pathogenesis, including lipid dysregulation, oxidative stress, and EMT. This study provides foundational evidence supporting the development of GLP-1 receptor agonists as targeted therapies for AMD.

摘要

年龄相关性黄斑变性(AMD)是老年人不可逆视力丧失的主要原因,其特征为氧化应激、脂质失调以及视网膜色素上皮(RPE)功能障碍。AMD的一个标志是玻璃膜疣的存在,玻璃膜疣是富含脂质、蛋白质和细胞碎片的细胞外沉积物,由RPE分泌。这些沉积物损害RPE功能,促进慢性炎症,并加速疾病进展。尽管在理解AMD发病机制方面取得了进展,但针对RPE细胞脂质失调和氧化损伤的治疗策略仍然有限。本研究评估了胰高血糖素样肽-1受体激动剂(GLP-1RA)利拉鲁肽对游离脂肪酸(FFA)诱导的ARPE-19细胞损伤的影响,ARPE-19细胞是一种广泛使用的RPE功能障碍体外模型。FFA处理诱导了脂滴积累、氧化应激和上皮-间质转化(EMT),这些过程与AMD进展有关。高内涵成像、免疫细胞化学和分子分析表明,利拉鲁肽显著减少了脂滴积累,减轻了氧化应激,并抑制了EMT。机制分析显示,利拉鲁肽激活了AMP激活的蛋白激酶(AMPK),增强了脂质自噬并恢复了脂质稳态。此外,利拉鲁肽影响外泌体分泌,改变旁分泌信号并减少邻近细胞中的EMT标志物。这些发现强调了利拉鲁肽在解决AMD发病机制的关键机制方面的潜力,包括脂质失调、氧化应激和EMT。本研究提供了基础证据,支持将GLP-1受体激动剂开发为AMD的靶向治疗药物。

https://cdn.ncbi.nlm.nih.gov/pmc/blobs/3e7c/12027664/59e29449c669/ijms-26-03704-g001.jpg

文献AI研究员

20分钟写一篇综述,助力文献阅读效率提升50倍。

立即体验

用中文搜PubMed

大模型驱动的PubMed中文搜索引擎

马上搜索

文档翻译

学术文献翻译模型,支持多种主流文档格式。

立即体验