Suppr超能文献

通过多组学分析鉴定与1-碳代谢相关的异常通路并验证一碳供体甜菜碱对胃癌的肿瘤抑制作用。

Identifying Aberrant 1CM-Related Pathways by Multi-Omics Analysis and Validating Tumor Inhibitory Effect of One-Carbon Donor Betaine in Gastric Cancer.

作者信息

Li Jie, Liu Huan, Yang Panpan, Zhu Feng, Shen Fei, Liang Geyu

机构信息

Key Laboratory of Environmental Medicine Engineering, Ministry of Education, School of Public Health, Southeast University, Nanjing 210009, China.

Jiangsu Provincial Center for Disease Control and Prevention, 172 Jiangsu Rd, Nanjing 210009, China.

出版信息

Int J Mol Sci. 2025 Apr 18;26(8):3841. doi: 10.3390/ijms26083841.

Abstract

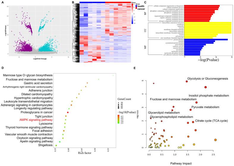
Metabolic reprogramming, a well-established hallmark of gastric carcinogenesis, has been implicated in driving tumor progression. Nevertheless, the precise mechanisms through which these metabolic alterations orchestrate gastric cancer (GC) pathogenesis remain incompletely elucidated. We conducted metabolomic analyses of plasma samples obtained from 334 patients with GC and healthy individuals to identify differential metabolites and metabolic pathways. Transcriptome sequencing was conducted on six pairs of tissues, and a joint analysis of the transcriptome and metabolome was performed. Single-cell sequencing data were acquired and co-analyzed with metabolomics to investigate metabolic abnormalities at the single-cell level. Finally, four representative metabolites selected using Random Forest analysis were subjected to cellular experiments to elucidate the mechanisms through which these metabolites exert their effects. Metabolomic analyses revealed that serine and glycine metabolism, glycolysis, and glutamate metabolism were significantly altered in GC, suggesting that one-carbon metabolism (1CM)-related pathways are aberrantly activated. A combined analysis of the transcriptome, single-cell transcriptome, and metabolomics indicated that pathways related to oxidative phosphorylation, nucleotide metabolism, and amino acid metabolism in epithelial cells were altered in GC. Cellular experiments demonstrated that the one-carbon donor metabolite betaine could inhibit the activity, invasion, and migration of GC cells while activating the phosphorylation of AMPKα. In conclusion, the 1CM-related pathway and the metabolite betaine play significant roles in GC, and the mechanisms through which the one-carbon donor betaine influences GC warrant further investigation.

摘要

代谢重编程是胃癌发生的一个公认标志,与肿瘤进展有关。然而,这些代谢改变协调胃癌(GC)发病机制的确切机制仍未完全阐明。我们对334例GC患者和健康个体的血浆样本进行了代谢组学分析,以确定差异代谢物和代谢途径。对六对组织进行了转录组测序,并对转录组和代谢组进行了联合分析。获取单细胞测序数据并与代谢组学共同分析,以研究单细胞水平的代谢异常。最后,对使用随机森林分析选择的四种代表性代谢物进行细胞实验,以阐明这些代谢物发挥作用的机制。代谢组学分析显示,丝氨酸和甘氨酸代谢、糖酵解和谷氨酸代谢在GC中显著改变,表明一碳代谢(1CM)相关途径被异常激活。转录组、单细胞转录组和代谢组学的联合分析表明,GC中上皮细胞的氧化磷酸化、核苷酸代谢和氨基酸代谢相关途径发生了改变。细胞实验表明,一碳供体代谢物甜菜碱可以抑制GC细胞的活性、侵袭和迁移,同时激活AMPKα的磷酸化。总之,1CM相关途径和代谢物甜菜碱在GC中起重要作用,一碳供体甜菜碱影响GC的机制值得进一步研究。

https://cdn.ncbi.nlm.nih.gov/pmc/blobs/66fb/12027648/08f09007ebd3/ijms-26-03841-g001.jpg

文献AI研究员

20分钟写一篇综述,助力文献阅读效率提升50倍。

立即体验

用中文搜PubMed

大模型驱动的PubMed中文搜索引擎

马上搜索

文档翻译

学术文献翻译模型,支持多种主流文档格式。

立即体验