Suppr超能文献

多糖缓解神经退行性疾病:靶向淀粉样β毒性、tau蛋白毒性和氧化应激

Polysaccharides Alleviate Neurodegenerative Diseases in : Targeting Amyloid-β Toxicity, Tau Toxicity and Oxidative Stress.

作者信息

Xu Huaying, Wang Qian, Zhou Yihan, Chen Haiyu, Tao Jin, Huang Jing, Miao Yuzhi, Zhao Jiayuan, Wang Yanan

机构信息

Key Laboratory of Land Resources Evaluation and Monitoring in Southwest, Ministry of Education, Sichuan Normal University, Chengdu 610101, China.

School of Life Sciences, Sichuan Normal University, Chengdu 610101, China.

出版信息

Int J Mol Sci. 2025 Apr 20;26(8):3900. doi: 10.3390/ijms26083900.

Abstract

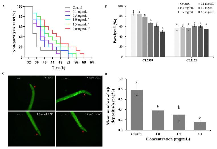
Alzheimer's disease (AD) is characterized by oxidative stress, amyloid-beta (Aβ) deposition, and tau hyperphosphorylation. While polysaccharides have demonstrated anti-AD effects, the properties of polysaccharides (CAPs) remain underexplored. This study evaluates the physicochemical properties, antioxidant activity, anti-AD effects, and underlying mechanisms of CAP in vitro and in () AD models. CAP, containing 22.37% uronic acid, is stable below 270 °C and adopts a triple helix structure. Scanning electron microscopy (SEM) reveals an irregular layered architecture. In vitro, CAP exhibits significant antioxidant activity, protecting PC12 cells from Aβ-induced cytotoxicity. In , CAP extends the lifespan in a concentration-dependent manner without affecting growth, alleviating tau-induced locomotor defects, reducing Aβ-induced paralysis and serotonin hypersensitivity, and decreasing Aβ deposition by 79.96% at 2.0 mg/mL. CAP enhances antioxidant capacity and heat resistance by reducing reactive oxygen species (ROS) levels and increasing glutathione S-transferase 4 (GST-4) and glutathione peroxidase (GSH-Px) activities. Additionally, CAP upregulates key genes in the insulin/insulin-like growth factor signaling pathway, including and , along with their downstream targets (, , , ). These findings suggest that CAP has potent antioxidant and anti-AD effects, alleviating Aβ- and tau-induced toxicity, and may serve as a promising therapeutic agent for Alzheimer's disease.

摘要

阿尔茨海默病(AD)的特征是氧化应激、β-淀粉样蛋白(Aβ)沉积和tau蛋白过度磷酸化。虽然多糖已显示出抗AD作用,但对多糖(CAPs)的特性仍未充分探索。本研究评估了CAP在体外和()AD模型中的物理化学性质、抗氧化活性、抗AD作用及其潜在机制。CAP含有22.37%的糖醛酸,在270℃以下稳定,呈三螺旋结构。扫描电子显微镜(SEM)显示其具有不规则的层状结构。在体外,CAP表现出显著的抗氧化活性,可保护PC12细胞免受Aβ诱导的细胞毒性。在()中,CAP以浓度依赖的方式延长寿命,不影响生长,减轻tau诱导的运动缺陷,减少Aβ诱导的麻痹和血清素超敏反应,并在2.0 mg/mL时使Aβ沉积减少79.96%。CAP通过降低活性氧(ROS)水平和增加谷胱甘肽S-转移酶4(GST-4)和谷胱甘肽过氧化物酶(GSH-Px)活性来增强抗氧化能力和耐热性。此外,CAP上调胰岛素/胰岛素样生长因子信号通路中的关键基因,包括()和()及其下游靶点(()、()、()、())。这些发现表明,CAP具有强大的抗氧化和抗AD作用,可减轻Aβ和tau诱导的毒性,可能成为治疗阿尔茨海默病的有前景的治疗剂。

https://cdn.ncbi.nlm.nih.gov/pmc/blobs/e1c7/12027758/74605820b404/ijms-26-03900-g001.jpg

文献AI研究员

20分钟写一篇综述,助力文献阅读效率提升50倍。

立即体验

用中文搜PubMed

大模型驱动的PubMed中文搜索引擎

马上搜索

文档翻译

学术文献翻译模型,支持多种主流文档格式。

立即体验