Suppr超能文献

主要易化子超家族转运蛋白HAP12对生存和毒力至关重要。

The Major Facilitator Superfamily Transporter HAP12 Is Critical in Survival and Virulence.

作者信息

Chen Xiaowei, Tang Tao, Ding Huiyong, Dong Hui, Long Shaojun, Suo Xun

机构信息

National Key Laboratory of Veterinary Public Health Security, Key Laboratory of Animal Epidemiology and Zoonosis of Ministry of Agriculture, National Animal Protozoa Laboratory, College of Veterinary Medicine, China Agricultural University, Beijing 100193, China.

College of Animal Science and Technology, Tarim University, Alar 843300, China.

出版信息

Int J Mol Sci. 2025 Apr 21;26(8):3910. doi: 10.3390/ijms26083910.

Abstract

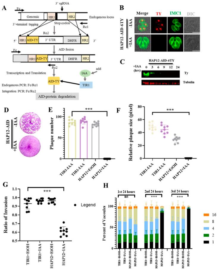
As an important zoonotic pathogen, relies on a unique organelle known as the apicoplast, which has garnered significant attention as a potential drug target for anti- therapy. To better understand the structure and function of the apicoplast, we previously constructed a membrane protein database of the apicoplast. During this process, we identified the major facilitator superfamily (MFS) transporter protein HAP12, which partially colocalizes with the apicoplast. Evolutionary analysis revealed that HAP12 is highly conserved across the family and model organisms. HAP12 depletion impaired . invasion and survival but did not affect the stability of several key organelles, including the apicoplast. Moreover, depletion of HAP12 resulted in a characteristic delayed-death phenotype in the apicoplast. Mouse virulence assays confirmed that HAP12 is an essential protein for parasite survival. This study provides new insights into potential drug and vaccine targets for combating infections.

摘要

作为一种重要的人畜共患病原体,依赖于一种称为顶质体的独特细胞器,该细胞器作为抗治疗的潜在药物靶点已引起了广泛关注。为了更好地了解顶质体的结构和功能,我们之前构建了顶质体的膜蛋白数据库。在此过程中,我们鉴定出主要易化子超家族(MFS)转运蛋白HAP12,它与顶质体部分共定位。进化分析表明,HAP12在整个家族和模式生物中高度保守。HAP12的缺失损害了……的侵袭和存活,但不影响包括顶质体在内的几个关键细胞器的稳定性。此外,HAP12的缺失导致顶质体出现特征性的延迟死亡表型。小鼠毒力试验证实,HAP12是寄生虫存活所必需的蛋白质。这项研究为对抗……感染的潜在药物和疫苗靶点提供了新的见解。 (注:原文中部分内容缺失,用“……”表示)

https://cdn.ncbi.nlm.nih.gov/pmc/blobs/a2c7/12028005/d7f7a7475951/ijms-26-03910-g001.jpg

文献AI研究员

20分钟写一篇综述,助力文献阅读效率提升50倍。

立即体验

用中文搜PubMed

大模型驱动的PubMed中文搜索引擎

马上搜索

文档翻译

学术文献翻译模型,支持多种主流文档格式。

立即体验