Suppr超能文献

胰高血糖素样肽-1受体激动剂刺激通过抑制眼内炎症来抑制激光诱导的脉络膜新生血管形成。

Glucagon-Like Peptide 1 Receptor Agonist Stimulation Inhibits Laser-Induced Choroidal Neovascularization by Suppressing Intraocular Inflammation.

作者信息

Machida Akira, Suzuki Keiji, Nakayama Takafumi, Miyagi Sugao, Maekawa Yuki, Murakami Ryuya, Uematsu Masafumi, Kitaoka Takashi, Oishi Akio

机构信息

Department of Ophthalmology and Visual Sciences, Graduate School of Biomedical Sciences, Nagasaki University, Nagasaki, Nagasaki Prefecture, Japan.

Department of Radiation Medical Sciences, Atomic Bomb Disease Institute, Nagasaki University, Nagasaki, Nagasaki Prefecture, Japan.

出版信息

Invest Ophthalmol Vis Sci. 2025 May 1;66(5):15. doi: 10.1167/iovs.66.5.15.

Abstract

PURPOSE

The glucagon-like peptide-1 receptor (GLP-1R), a diabetes therapy target, is expressed in multiple organs and is associated with neuroprotective, anti-inflammatory, and antitumor effects, particularly in cardiac and cerebral tissues. Although GLP-1's role in diabetic and ischemic retinopathies is well-studied, its influence on choroidal neovascularization (CNV) in exudative age-related macular degeneration (AMD) remains unclear. This study explored the effects of GLP-1 on CNV using a laser-induced mouse model.

METHODS

The anti-angiogenic effects of GLP-1 were tested using ex vivo sprouting assays in 3-week-old C57BL/6J mice. In 6-week-old mice, GLP-1R localization in laser-induced CNV lesions was analyzed via immunohistochemistry. Liraglutide, a GLP-1R agonist, was administered subcutaneously for 7 days or by single intravitreal injection post-laser. Eyeballs collected on days 1 to 7 post-laser were analyzed using RT-qPCR for GLP-1R expression and inflammatory cytokines.

RESULTS

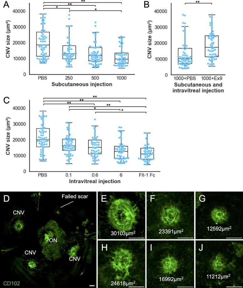
GLP-1R-positive cells were detected in CNV lesions and were expressed in Iba-1-positive activated microglia or macrophages. They also expressed in abnormal retinal pigment epithelial cells and surrounding normal endothelial cells. NOD-like receptor protein 3 (NLRP3) inflammasome signaling was observed near CNV. Liraglutide inhibited angiogenesis in ex vivo assays and significantly reduced CNV formation with both subcutaneous and intravitreal administration. Additionally, Liraglutide inhibited expression of NLRP3, IL-1β, IL-6, and TNF expression compared with healthy controls. Intravitreal GLP-1R antagonist reduced subcutaneous effects.

CONCLUSIONS

Liraglutide suppresses CNV formation, likely via NLRP3 inflammasome inhibition. Intraocular GLP-1R appears to mediate anti-CNV effects, supporting GLP-1R agonists as potential adjunctive therapy for exudative AMD and warranting further investigation into its safety and clinical feasibility.

摘要

目的

胰高血糖素样肽-1受体(GLP-1R)是一种糖尿病治疗靶点,在多个器官中表达,并与神经保护、抗炎和抗肿瘤作用相关,尤其是在心脏和脑组织中。尽管GLP-1在糖尿病性视网膜病变和缺血性视网膜病变中的作用已得到充分研究,但其对渗出性年龄相关性黄斑变性(AMD)中脉络膜新生血管形成(CNV)的影响仍不清楚。本研究使用激光诱导的小鼠模型探讨了GLP-1对CNV的影响。

方法

在3周龄的C57BL/6J小鼠中,使用体外发芽试验测试GLP-1的抗血管生成作用。在6周龄小鼠中,通过免疫组织化学分析GLP-1R在激光诱导的CNV病变中的定位。将GLP-1R激动剂利拉鲁肽皮下注射7天或在激光照射后单次玻璃体内注射。在激光照射后第1至7天收集眼球,使用RT-qPCR分析GLP-1R表达和炎性细胞因子。

结果

在CNV病变中检测到GLP-1R阳性细胞,并在Iba-1阳性活化小胶质细胞或巨噬细胞中表达。它们也在异常视网膜色素上皮细胞和周围正常内皮细胞中表达。在CNV附近观察到NOD样受体蛋白3(NLRP3)炎性小体信号传导。利拉鲁肽在体外试验中抑制血管生成,皮下和玻璃体内给药均显著减少CNV形成。此外,与健康对照相比,利拉鲁肽抑制NLRP3、IL-1β、IL-6和TNF的表达。玻璃体内GLP-1R拮抗剂可降低皮下给药的效果。

结论

利拉鲁肽可能通过抑制NLRP3炎性小体抑制CNV形成。眼内GLP-1R似乎介导抗CNV作用,支持GLP-1R激动剂作为渗出性AMD的潜在辅助治疗方法,并值得进一步研究其安全性和临床可行性。

https://cdn.ncbi.nlm.nih.gov/pmc/blobs/07ae/12061060/63871e0495b3/iovs-66-5-15-f001.jpg

文献AI研究员

20分钟写一篇综述,助力文献阅读效率提升50倍。

立即体验

用中文搜PubMed

大模型驱动的PubMed中文搜索引擎

马上搜索

文档翻译

学术文献翻译模型,支持多种主流文档格式。

立即体验