Suppr超能文献

SARS-CoV-2亚系KP.3.1.1和XEC的进入效率、蛋白酶依赖性及抗体介导的中和作用

Entry Efficiency, Protease Dependence, and Antibody-Mediated Neutralization of SARS-CoV-2 Sublineages KP.3.1.1 and XEC.

作者信息

Arora Prerna, Kempf Amy, Nehlmeier Inga, Schulz Sebastian R, Jäck Hans-Martin, Hoffmann Markus, Pöhlmann Stefan

机构信息

Infection Biology Unit, German Primate Center-Leibniz Institute for Primate Research, 37077 Göttingen, Germany.

Faculty of Biology and Psychology, Georg-August-University Göttingen, 37073 Göttingen, Germany.

出版信息

Vaccines (Basel). 2025 Apr 3;13(4):385. doi: 10.3390/vaccines13040385.

Abstract

BACKGROUND

The SARS-CoV-2 variants KP.3.1.1 and XEC currently dominate the COVID-19 epidemic. However, their cell tropism, proteolytic processing, and susceptibility to neutralization by monoclonal antibodies remain incompletely characterized.

METHODS

We employed pseudotyped viruses to assess the entry efficiency of KP.3.1.1 and XEC in various cell lines, their dependence on TMPRSS2 for lung cell entry, and their ability to use ACE2 for infection. Additionally, we evaluated their susceptibility to neutralization by monoclonal antibodies BD55-4637 and BD55-5514.

RESULTS

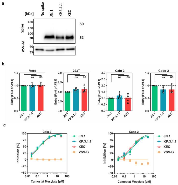
KP.3.1.1 and XEC entered cell lines with similar efficiency as the parental JN.1 lineage and utilized TMPRSS2 for Calu-3 lung cell entry. Unlike JN.1, KP.3.1.1 and XEC failed to efficiently use murine ACE2 for cell entry. Both variants were effectively neutralized by the monoclonal antibodies BD55-4637 and BD55-5514, suggesting therapeutic potential.

CONCLUSIONS

Our findings demonstrate that JN.1, KP.3.1.1, and XEC, like their predecessor BA.2.86, rely on TMPRSS2 for lung cell entry and remain sensitive to certain neutralizing monoclonal antibodies. However, these variants differ in their ability to utilize ACE2 species orthologs for cell entry.

摘要

背景

严重急性呼吸综合征冠状病毒2(SARS-CoV-2)变体KP.3.1.1和XEC目前在新冠疫情中占据主导地位。然而,它们的细胞嗜性、蛋白水解加工过程以及对单克隆抗体中和作用的敏感性仍未完全明确。

方法

我们使用假型病毒来评估KP.3.1.1和XEC在各种细胞系中的进入效率、它们进入肺细胞对跨膜丝氨酸蛋白酶2(TMPRSS2)的依赖性以及利用血管紧张素转换酶2(ACE2)进行感染的能力。此外,我们评估了它们对单克隆抗体BD55-4637和BD55-5514中和作用的敏感性。

结果

KP.3.1.1和XEC进入细胞系的效率与亲本JN.1谱系相似,并利用TMPRSS2进入Calu-3肺细胞。与JN.1不同,KP.3.1.1和XEC未能有效地利用小鼠ACE2进入细胞。两种变体均被单克隆抗体BD55-4637和BD55-5514有效中和,表明具有治疗潜力。

结论

我们的研究结果表明,JN.1、KP.3.1.1和XEC与其前身BA.2.86一样,进入肺细胞依赖TMPRSS2,并且对某些中和性单克隆抗体仍敏感。然而,这些变体在利用ACE2直系同源物进入细胞的能力方面存在差异。

https://cdn.ncbi.nlm.nih.gov/pmc/blobs/43ee/12030816/e749d7712e2f/vaccines-13-00385-g001.jpg

文献AI研究员

20分钟写一篇综述,助力文献阅读效率提升50倍。

立即体验

用中文搜PubMed

大模型驱动的PubMed中文搜索引擎

马上搜索

文档翻译

学术文献翻译模型,支持多种主流文档格式。

立即体验