Suppr超能文献

释放水提取物在抗逆性及延长……寿命方面的潜力

Unlocking the Potential of Aqueous Extract in Stress Resistance and Extending Lifespan in .

作者信息

Jing Linyao, Zhao Yanlin, Jiang Lijun, Song Fei, An Lu, Qi Edmund, Fu Xueqi, Chen Jing, Ma Junfeng

机构信息

State Key Laboratory for Diagnosis and Treatment of Severe Zoonotic Infectious Diseases, Key Laboratory for Zoonosis Research of the Ministry of Education, School of Life Sciences, Jilin University, Changchun 130012, China.

Changchun Heber Biological Technology Co., Ltd., Changchun 130012, China.

出版信息

Molecules. 2025 Apr 8;30(8):1668. doi: 10.3390/molecules30081668.

Abstract

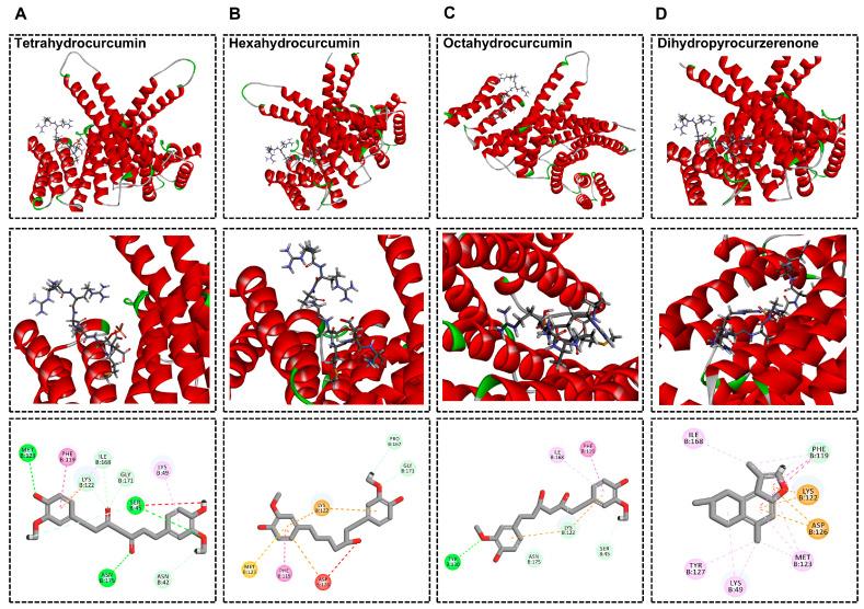
The enhancement of stress resistance is crucial for delaying aging and extending a healthy lifespan. Traditional Chinese medicine (TCM), a cherished treasure of Chinese heritage, has shown potential in mitigating stress and promoting longevity. This study integrates network pharmacology and in vivo analysis to investigate the mechanisms and effects of (), known as "E Zhu" in Chinese. Ultra-Performance Liquid Chromatography-Tandem Mass Spectrometry (UPLC-MS/MS) identified 10 active compounds in its aqueous extract, interacting with 128 stress-related targets. Gene Ontology (GO) and Kyoto Encyclopedia of Genes and Genomes (KEGG) analyses revealed pathways such as stress response, FoxO signaling, and insulin resistance. In , 10 mg/mL of aqueous extract improved resistance to UV, thermal, oxidative, and pathogen-induced stress, extending lifespan in a dose-dependent manner. Mechanistically, it reduced reactive oxygen species (ROS), increased superoxide dismutase (SOD) activity, and enhanced UV resistance via the insulin/IGF-1 pathway and DAF-16 translocation. Molecular docking highlighted hexahydrocurcumin (HHC) and related compounds as key bioactives. Furthermore, we also observed that aqueous extract significantly extended both the lifespan and healthspan of nematodes. These findings highlight the potential of in stress mitigation and longevity promotion, offering valuable insights into the therapeutic applications of TCM.

摘要

增强抗应激能力对于延缓衰老和延长健康寿命至关重要。中医作为中国传统文化的瑰宝,在减轻压力和促进长寿方面已显示出潜力。本研究整合网络药理学和体内分析,以探究中药莪术的作用机制和效果。超高效液相色谱-串联质谱法(UPLC-MS/MS)在其水提取物中鉴定出10种活性化合物,它们与128个应激相关靶点相互作用。基因本体论(GO)和京都基因与基因组百科全书(KEGG)分析揭示了应激反应、FoxO信号通路和胰岛素抵抗等途径。在实验中,10mg/mL的莪术水提取物提高了对紫外线、热、氧化和病原体诱导应激的抵抗力,并以剂量依赖的方式延长了寿命。从机制上讲,它减少了活性氧(ROS),增加了超氧化物歧化酶(SOD)活性,并通过胰岛素/IGF-1途径和DAF-16易位增强了紫外线抵抗力。分子对接表明六氢姜黄素(HHC)及相关化合物是关键生物活性成分。此外,我们还观察到莪术水提取物显著延长了线虫的寿命和健康寿命。这些发现突出了莪术在减轻应激和促进长寿方面的潜力,为中医的治疗应用提供了有价值的见解。

https://cdn.ncbi.nlm.nih.gov/pmc/blobs/bb97/12029441/4d8572aeb58c/molecules-30-01668-g001.jpg

文献AI研究员

20分钟写一篇综述,助力文献阅读效率提升50倍。

立即体验

用中文搜PubMed

大模型驱动的PubMed中文搜索引擎

马上搜索

文档翻译

学术文献翻译模型,支持多种主流文档格式。

立即体验