Suppr超能文献

研究棉皮素对饮食诱导的糖尿病前期雄性斯普拉格-道利大鼠肝脏健康的影响。

Investigating the Effects of Gossypetin on Liver Health in Diet-Induced Pre-Diabetic Male Sprague Dawley Rats.

作者信息

Naidoo Karishma, Khathi Andile

机构信息

Department of Human Physiology, School of Laboratory Medicine and Medical Sciences, College of Health Sciences, University of KwaZulu-Natal, Durban 4000, South Africa.

出版信息

Molecules. 2025 Apr 19;30(8):1834. doi: 10.3390/molecules30081834.

Abstract

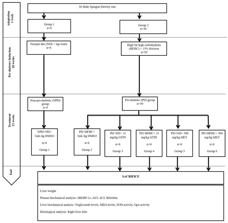
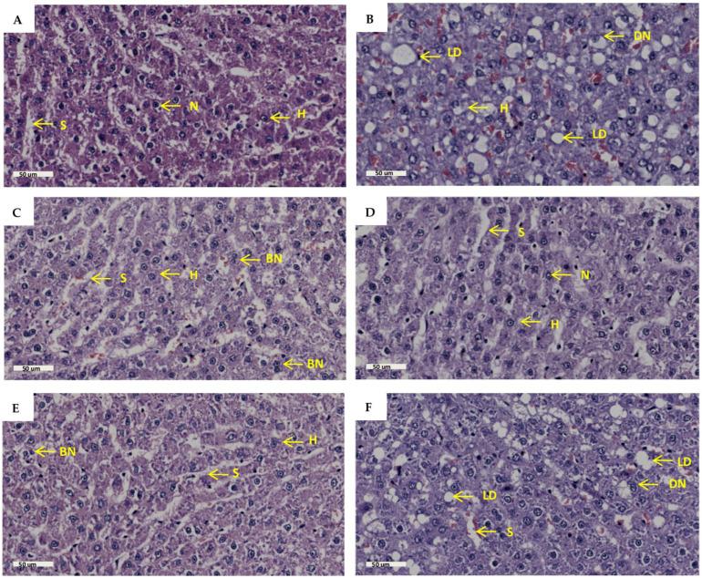
The rising prevalence of non-alcoholic fatty liver disease among patients with type 2 diabetes mellitus has emerged as a global health challenge. Gossypetin (GTIN) is a natural flavonoid which has recently demonstrated antihyperglycaemic, antioxidant, and anti-inflammatory effects. Despite these findings, no studies have investigated its effects on liver health in the pre-diabetic state. Hence, this study aimed to investigate the effects of GTIN on liver health in diet-induced pre-diabetic male rats in the presence and absence of dietary intervention and to compare these effects with those of metformin (MET). Following 20 weeks of pre-diabetes induction, the animals were divided into six groups ( = 6) as follows: non-pre-diabetic (NPD) control, pre-diabetic (PD) control, and PD groups treated with GTIN (15 mg/kg body weight (bw)) or metformin (500 mg/kg bw) on either a normal diet or a high-fat, high-carbohydrate diet for 12 weeks. The results showed that the PD group had significantly higher liver triglycerides (TAG), liver weights, sterol regulatory binding element regulatory protein-1c (SREBP-1c), malondialdehyde (MDA) levels, and liver injury enzyme levels, along with decreased liver superoxide dismutase (SOD) activity, glutathione peroxidase (GPx) activity, and plasma bilirubin levels in comparison to NPD. Histologically, there was an increased lipid droplet accumulation and structural disarray in the PD group. GTIN treatment significantly reduced liver TAGs, liver weights, and plasma SREBP-1c levels, as well as improved liver SOD and GPx activity while decreasing liver MDA levels and liver injury enzymes in comparison to the PD control. Notably, GTIN treatment increased plasma bilirubin levels. Liver histology in the GTIN-treated groups revealed decreased lipid droplet accumulation and improved tissue integrity. Similar results were observed for the liver parameters in the MET-treated groups. The findings of this study may suggest that GTIN and MET exhibit therapeutic effects on liver health in diet-induced pre-diabetes in both the presence and absence of diet intervention. Dietary intervention may confer beneficial effects on liver health, with the most favorable therapeutic outcomes observed through a combination of treatment with dietary intervention. Additionally, GTIN may exhibit greater hepatoprotective effects than MET in rats without dietary intervention.

摘要

2型糖尿病患者中非酒精性脂肪性肝病患病率的上升已成为一项全球性健康挑战。棉皮素(GTIN)是一种天然黄酮类化合物,最近已证明其具有降血糖、抗氧化和抗炎作用。尽管有这些发现,但尚无研究调查其在糖尿病前期状态下对肝脏健康的影响。因此,本研究旨在调查GTIN在饮食诱导的糖尿病前期雄性大鼠中,在有无饮食干预的情况下对肝脏健康的影响,并将这些影响与二甲双胍(MET)的影响进行比较。在诱导糖尿病前期20周后,将动物分为六组(每组n = 6),如下:非糖尿病前期(NPD)对照组、糖尿病前期(PD)对照组,以及在正常饮食或高脂肪、高碳水化合物饮食条件下,用GTIN(15毫克/千克体重(bw))或二甲双胍(500毫克/千克bw)治疗12周的PD组。结果显示,与NPD组相比,PD组的肝脏甘油三酯(TAG)、肝脏重量、固醇调节元件结合蛋白-1c(SREBP-1c)、丙二醛(MDA)水平和肝损伤酶水平显著更高,同时肝脏超氧化物歧化酶(SOD)活性、谷胱甘肽过氧化物酶(GPx)活性和血浆胆红素水平降低。组织学上,PD组脂滴积累增加且结构紊乱。与PD对照组相比,GTIN治疗显著降低了肝脏TAGs、肝脏重量和血浆SREBP-1c水平,同时提高了肝脏SOD和GPx活性,降低了肝脏MDA水平和肝损伤酶。值得注意的是,GTIN治疗使血浆胆红素水平升高。GTIN治疗组的肝脏组织学显示脂滴积累减少且组织完整性改善。MET治疗组的肝脏参数也观察到类似结果。本研究结果可能表明,GTIN和MET在有无饮食干预的情况下,对饮食诱导的糖尿病前期的肝脏健康均具有治疗作用。饮食干预可能对肝脏健康有益,通过饮食干预与治疗相结合观察到最有利的治疗效果。此外,在无饮食干预的大鼠中,GTIN可能比MET表现出更大的肝脏保护作用。

https://cdn.ncbi.nlm.nih.gov/pmc/blobs/f0d3/12029341/45bb943e8cbd/molecules-30-01834-g001.jpg

文献AI研究员

20分钟写一篇综述,助力文献阅读效率提升50倍。

立即体验

用中文搜PubMed

大模型驱动的PubMed中文搜索引擎

马上搜索

文档翻译

学术文献翻译模型,支持多种主流文档格式。

立即体验